Home
JournalsCollections
For Authors For Reviewers For Editorial Board Members
Article Processing Charges Open Access
Ethics Advertising Policy
Editorial Policy Resource Center
Company Information Contact Us Membership Collaborators Partners
OPEN ACCESS

Traditional Chinese Medicine Combined with Peginterferon α-2b in Chronic Hepatitis B: A Real-world Cohort Study

  • Huiqing Liang1,#,
  • Xiaoting Zheng1,#,
  • Xiaowen Wu2,
  • Luyun Zhang3,
  • Yaoyu Liu Yanru Zheng1,1,
  • Manying Zhang1,
  • Min Hu2,
  • Min Jia3,
  • Yan Dai3,
  • Yizhi Xie3 and
  • Shaodong Chen4,* 
Future Integrative Medicine   2025;4(3):143-149

doi: 10.14218/FIM.2025.00020

Received:

Revised:

Accepted:

Published online:

 Author information

Citation: Liang H, Zheng X, Wu X, Zhang L, Zheng YLY, Zhang M, et al. Traditional Chinese Medicine Combined with Peginterferon α-2b in Chronic Hepatitis B: A Real-world Cohort Study. Future Integr Med. 2025;4(3):143-149. doi: 10.14218/FIM.2025.00020.

Abstract

Background and objectives

Peginterferon-α treatment exhibits low rates of the serological conversion rate of hepatitis B e antigen (HBeAg) and the negative conversion rate of hepatitis B virus (HBV) DNA, with significant myelosuppression leading to treatment discontinuation in some patients. Traditional Chinese medicine (TCM) may ameliorate liver inflammation and modulate immune responses. This study aims to investigate the efficacy of combining TCM with pegylated-interferon (PEG-IFN) α-2b and its impact on myelosuppression adverse effects.

Methods

This study included 117 HBeAg-positive chronic hepatitis B (CHB) patients who started initial antiviral therapy at Xiamen Hospital of TCM between June 2018 and January 2023. According to the treatment regimen, patients were divided into the observation group (n = 56, receiving PEG-IFN α-2b combined with Licorice 15 g, Angelica sinensis 20 g, Poria 20 g, Paeonia lactiflora 20 g, Rhizoma Atractylodis Macrocephalae 20 g, Radix Bupleurum Chinense 20 g, Mentha piperita 3 g, Ginger three slices for more than six months) and the control group (n = 61, receiving PEG-IFN α-2b alone). This study retrospectively analyzed etiological indicators, liver biochemical indicators, and blood routine tests before and after treatment.

Results

After 24 and 48 weeks of treatment, the observation group demonstrated significantly superior outcomes to the control group in quantitative reduction of hepatitis B surface antigen, the serological conversion rate of HBeAg, and the reduction in HBV DNA quantification (P < 0.05). By week 48, the HBV DNA negative conversion rate in the observation group (46.67%) was significantly higher than that in the control group (26.67%) (P < 0.05). Regarding safety, the incidence of myelosuppression in the observation group was significantly lower than that in the control group at both 24 and 48 weeks of treatment (P < 0.05)

Conclusions

Real-world findings demonstrate that adjunctive TCM significantly enhances the antiviral efficacy of peginterferon α-2b in HBeAg-positive CHB patients while concurrently mitigating treatment-limiting myelosuppression. This combination strategy may represent a clinically valuable approach to optimizing interferon-based therapy for CHB.

Keywords

Chronic hepatitis B, CHB, Real-world research, Traditional Chinese medicine, TCM, Interferon

Introduction

There are about 70 million people infected with the hepatitis B virus (HBV) and 20 to 30 million chronic hepatitis B (CHB) patients in China. About ten percent of CHB patients develop cirrhosis or liver cancer.1,2 In order to reduce the incidence of cirrhosis and liver cancer and improve long-term prognosis, CHB patients who meet the criteria for antiviral therapy should start treatment promptly. Peginterferon-α, which can inhibit HBV replication and improve the long-term prognosis of CHB, is currently approved by many countries as a first-line drug for CHB treatment. However, the serological conversion rate of hepatitis B e antigen (HBeAg) and the negative conversion rate of HBV DNA are low in peginterferon-α treatment, while the adverse effects of myelosuppression are often severe enough to cause some patients to discontinue therapy. Traditional Chinese medicine (TCM) is effective at alleviating liver inflammation and fibrosis and improving immunity in CHB, which is worthy of further exploration and application.3 This study aimed to evaluate the clinical effect of TCM combined with peginterferon-α and its impact on myelosuppression adverse effects in the real world to provide more evidence to guide clinical treatment.

Materials and methods

Study subjects

This single-center, retrospective cohort study included HBeAg-positive CHB patients who initiated antiviral therapy at Xiamen Hospital of TCM between June 2018 and January 2023 and maintained long-term follow-up. All included patients met the diagnostic criteria4: (1) Serum hepatitis B surface antigen (HBsAg) positive for more than six months; (2) Serum HBV DNA positive; (3) Persistent abnormal alanine aminotransferase (ALT) (>upper limit of normal) excluding other causes, or liver biopsy showing significant liver inflammation (G ≥ 2) or significant liver fibrosis (S ≥ 2). This study was performed in accordance with the ethical guidelines of the 2024 Declaration of Helsinki. The study was approved by the ethics committee of Xiamen Hospital of TCM (Ethics approval number: 2023-K031-01). The requirement for written informed consent was waived due to the retrospective nature of the study.

Inclusion criteria

(1) Patients who met the above diagnostic criteria for CHB and were HBeAg positive; (2) Age between 18 and 65 years old; (3) Pegylated-interferon (PEG-IFN) α-2b monotherapy for more than 48 weeks; (4) Complete clinical records and follow-up data.

Exclusion criteria

Patients with (1) cirrhosis, liver failure, hepatocellular carcinoma, or autoimmune hepatitis; (2) Co-infection with other viruses such as hepatitis A virus, hepatitis C virus, hepatitis D virus, hepatitis E virus, Epstein-Barr virus, cytomegalovirus, or human immunodeficiency virus; (3) Serious primary cardiovascular, kidney, digestive, respiratory, or hematological diseases; (4) History of alcohol or drug abuse; (5) Pregnant,or lactating women, and women preparing to become pregnant; (6) Poorly controlled hypertension or diabetes.

Cohort grouping and treatments

(1) Control group: treated with PEG-IFN α-2b (Xiamen Tebao Biological Engineering Co., LTD.) 180 µg per dose, subcutaneous injection, once a week. (2) Observation group: treated with PEG-IFN α-2b combined with TCM for more than six months. The TCM included decoctions (Licorice 15 g, Angelica sinensis 20 g, Poria 20 g, Paeonia lactiflora 20 g, Rhizoma Atractylodis Macrocephalae 20 g, Radix Bupleurum Chinense 20 g, Mentha piperita 3 g, Ginger three slices) and granules, all from the TCM pharmacy of Xiamen Hospital of TCM. Both groups received a 48-week course of PEG-IFN α-2b antiviral treatment.

Data collection and follow-up

Collected data included family history, age, sex, drinking history, presence of fatty liver, blood routine, blood biochemistry, virology tests, and histological results before treatment. All data were obtained from the visit at which the patient was included. Patients were included either at the start date of antiviral treatment (for treatment-naïve patients starting during the study period) or at the first visit date for patients already on treatment at the beginning of the study period. All patients were routinely followed every 12 weeks.

Efficacy evaluation

Main efficacy indicators4: HBeAg seroconversion rate, HBV DNA negative rate (HBV DNA < 20 IU/mL), and ALT/aspartate aminotransferase (AST) normalization rate (ALT reference: 9–40 IU/L; AST reference: 15–40 IU/L). Secondary efficacy indicators: incidence of myelosuppression based on blood routine4: Criteria for PEG-IFN-α-2b dose reduction: neutrophil count ≤0.75 × 109/L and/or platelet count <50 × 109/L; Criteria for PEG-IFN-α-2b withdrawal: neutrophil count ≤0.5 × 109/L and/or platelet count <25 × 109/L. Mild myelosuppression was defined as neutrophil and/or platelet counts below the normal range but not reaching the reduction criteria. Moderate myelosuppression met the reduction criteria but not the withdrawal criteria. Severe myelosuppression met the withdrawal criteria (normal range: neutrophils 1.8–6.3 × 109/L; platelets 125–350 × 109/L).

Statistical processing and analysis

Continuous data were expressed as mean ± standard deviation, median (interquartile range), or number (percentage), as appropriate, based on the Kolmogorov-Smirnov test for normal distribution. Differences in continuous variables were assessed using Student’s t-test or the Mann-Whitney test, depending on distribution. Categorical variables were presented as n (%) and compared using the chi-square test or Fisher’s exact test, as appropriate. All analyses were performed using SPSS 27.0 (IBM, Chicago, IL, USA). All tests were two-sided with α = 0.05, and P-values < 0.05 were considered statistically significant.

Propensity score matching (PSM) was used to reduce bias and improve comparability between groups. PSM was based on age, sex, family history, drinking history, presence of fatty liver, histological results before treatment, baseline levels of HBV DNA, ALT, AST, and quantification of HBeAg and HBsAg. A 1:1 nearest neighbor matching method was applied with a caliper value of 0.02.

Results

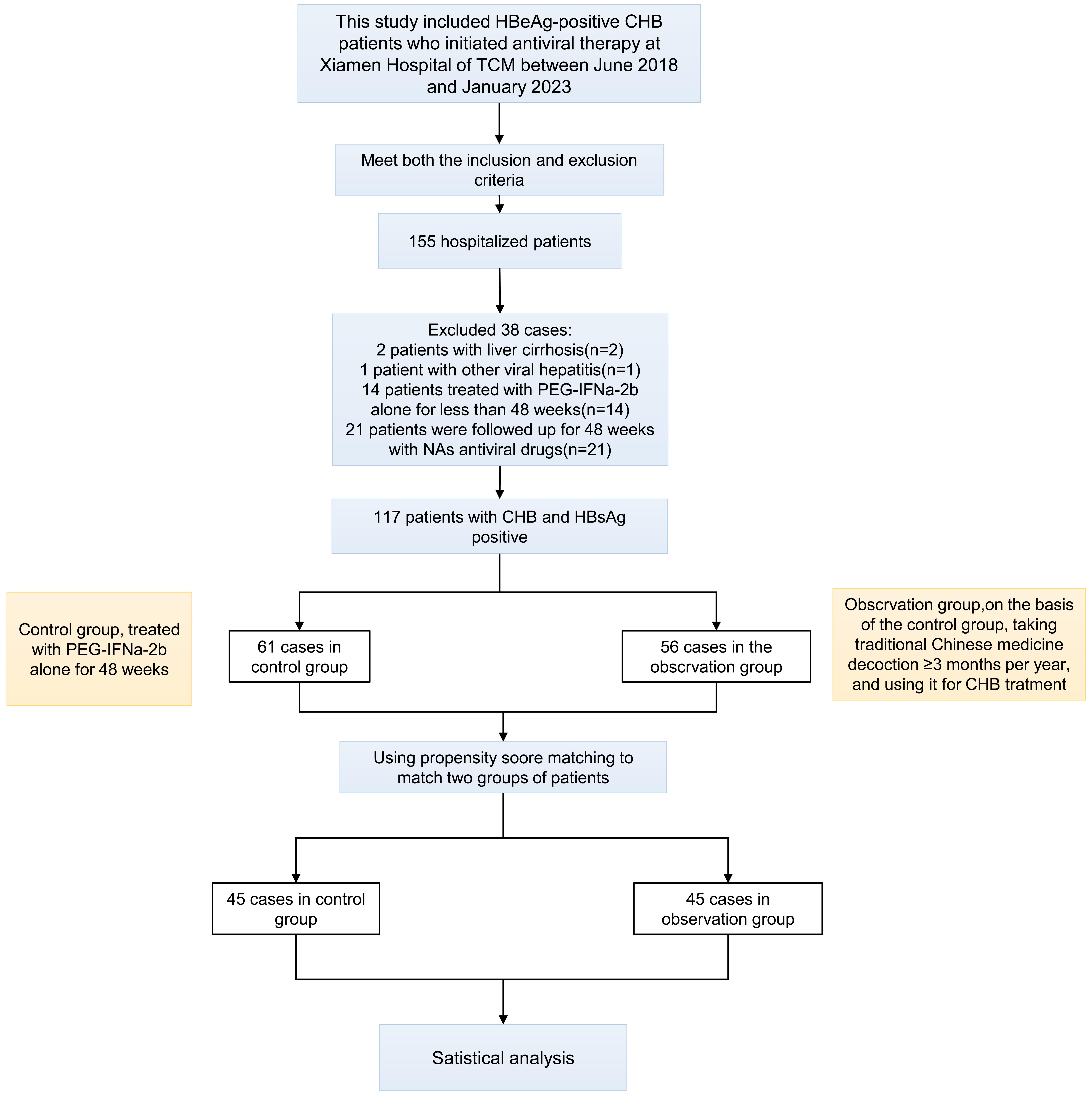
After screening based on the inclusion and exclusion criteria, a total of 117 HBeAg-positive CHB patients were included in this study. There were 61 cases in the control group and 56 cases in the observation group. Using the PSM method, matched according to baseline conditions, 45 cases in the control group and 45 cases in the observation group were finally obtained (Fig. 1).

Patient flowchart.
Fig. 1  Patient flowchart.

CHB, chronic hepatitis B; HBsAg, hepatitis B surface antigen; NAs, nucleoside analogs; PEG-IFN, pegylated-interferon; TCM, traditional Chinese medicine.

Baseline clinical parameters of the two groups before PSM and after PSM

Among the patients included in this study, there were no statistically significant differences in gender ratio, age, family history, alcohol consumption history, fatty liver status, HBV DNA, ALT, AST, HBsAg quantification, HBeAg quantification, or degree of liver inflammation and fibrosis (Table 1), indicating that the baseline characteristics of the two groups were similar.

Table 1

Comparison of baseline characteristics between the two groups before PSM and after PSM

VariableBefore PSM1,2
After PSM3
Control group (n = 61)Observation group (n = 56)Control group (n = 45)Observation group (n = 45)
Male [n,%]34 (55.7)34 (60.7)26 (57.78)27 (60)
Age [y, m (P25,P75)]31 (28,35.5)31 (27,34)30.82 ± 5.2831.84 ± 5.67
Family history [n,%]8 (13.1)7 (12.5)5 (11.11)6 (13.33)
Drinking history [n,%]5 (8.20)6 (10.71)5 (11.11)6 (13.33)
Combined fatty liver [n,%]13 (21.31)16 (28.57)12 (26.67)11 (24.44)
ALT[IU/L, m (P25,P75)]99 (64.50,174.50)110 (70.25,230.00)99 (66,173)104 (69,224.50)
AST[IU/L, m (P25,P75)]54 (35.00,90.50)62 (38.25,111.75)54 (33.50,82.50)60 (36,106.50)
HBsAg [log10IU·mL−1,m (P25,P75)]4.32 (3.76,4.69)4.32 (3.56,4.69)4.35 (3.85,4.74)4.31 (3.63,4.65)
HBeAg [log10 IU·mL−1, m (P25,P75)]2.77 (2.03,2.93)2.85 (2.06,3.10)2.85 (2.30,2.99)2.85 (1.59,3.11)
HBV DNA [log10 IU·mL−1,m (P25,P75)]7.94 (7.00,8.23)7.75 (6.88,8.24)7.96 (7.36,8.23)7.90 (6.93,8.27)
Degree of inflammation [n,%]
  G16 (9.84)3 (5.36)5 (11.11)3 (6.67)
  G240 (65.67)25 (44.64)30 (66.67)29 (64.44)
  G314 (22.95)18 (32.14)9 (20)13 (28.89)
  G41 (1.64)01 (2.22)0
Degree of fibrosis [n,%]
  S01 (1.64)01 (2.22)0
  S143 (70.49)42 (75)32 (71.11)33 (73.33)
  S212 (19.67)9 (16.07)10 (22.22)8 (17.78)
  S35 (8.20)5 (8.93)2 (4.44)4 (8.89)

To further balance the baseline characteristics and control for bias, PSM was performed. The propensity score nearest neighbor matching method was used for 1:1 matching with a caliper value of 0.02. After matching, 45 cases in each group were obtained. As shown in Table 1, the baseline indicators of the observation and control groups were balanced (P > 0.05) and comparable.

Antiviral efficacy between the two groups before treatment and at 12, 24, and 48 weeks of treatment

As shown in Table 2, there was no significant difference between the two groups at 12 weeks of treatment (P > 0.05). After 24 and 48 weeks of treatment, the reduction in HBsAg quantification in the observation group was more significant than in the control group (P < 0.05). The HBeAg serological conversion rate in the observation group was higher than that in the control group at each time point, with statistically significant differences at 12, 24, and 48 weeks of treatment (P < 0.05). There was no significant difference between the observation and control groups after 12 weeks of treatment (P > 0.05). After 24 and 48 weeks, the reduction in HBV DNA levels was significantly greater in the observation group compared to the control group (P < 0.05).

Table 2

Comparison of HBsAg decline, HBeAg serological conversion rates, HBV DNA quantification and HBV DNA negative conversion rate between the two groups before treatment and at 12, 24, and 48 weeks of treatment

VariableBefore treatment
Treatment for 12W
Treatment for 24W
Treatment for 48W
Control group (n = 45)Observation group (n = 45)Control group (n = 45)Observation group (n = 45)Control group (n = 45)Observation group (n = 45)Control group (n = 45)Observation group (n = 45)
HBsAg decline [log10 IU/mL]4.35 (3.83,4.73)4.31 (3.61,4.66)3.64 (2.35,3.97)3.52 (2.55,3.84)3.58 (3.32,3.94)3.22* (2.63,3.58)3.03 (2.79,3.22)2.54* (1.64,2.99)
HBeAg serological conversion rates [Case (%)]2 (4.44)9 (20.00)6 (13.33)18 (40.00)17 (37.78)29 (64.44)
HBV DNA Quantification [log10 IU/mL]7.96 (7.36,8.23)7.90 (6.93,8.27)5.51 ± 1.734.8 ± 2.014.64 (2.88, 5.93)2.91 (1.80, 4.99)#1.88 (1.30, 3.48)1.51 (1.30, 2.15)#
HBV DNA negative conversion rate [Case (%)]1 (2.22)1 (2.22)4 (8.89)5 (11.11)12 (26.67)21 (46.67)

There was no significant difference in the negative conversion rate of HBV DNA between the two groups at 12 and 24 weeks (P > 0.05). After 48 weeks, the negative conversion rate of HBV DNA in the observation group was 46.67%, significantly higher than 26.67% in the control group (P < 0.05).

Serum ALT and AST changes between the two groups before treatment and at 12, 24, and 48 weeks of treatment

As shown in Table 3, there were no statistically significant differences in ALT and AST normalization rates between the observation and control groups at 12, 24, and 48 weeks of treatment (P > 0.05).

Table 3

Comparison of ALT and AST recovery rates between the two groups after 12, 24, and 48 weeks of treatment [Case (%)]

CharacteristicTreatment for 12W
Treatment for 24W
Treatment for 48W
Control group (n = 45)Observation group (n = 45)Control group (n = 45)Observation group (n = 45)Control group (n = 45)Observation group (n = 45)
ALT7 (15.56)6 (13.33)*14 (31.11)13 (28.89)*23 (51.11)20 (44.44)*
AST12 (26.67)12 (26.67)*23 (51.11)18 (40)*29 (64.44)21 (46.67)*

The incidence of myelosuppression between the two groups before treatment and at 12, 24, and 48 weeks of treatment

As shown in Table 4, there was no significant difference in the incidence of myelosuppression between the observation and control groups after 12 weeks of treatment (P > 0.05). After 24 and 48 weeks, the incidence of myelosuppression in the observation group was lower than in the control group, with statistically significant differences (P < 0.05).

Table 4

Comparison of cases of myelosuppression occurring at 12, 24, and 48 weeks of treatment [Case (%)]

CharacteristicTreatment for 12W
Treatment for 24W
Treatment for 48W
Control group (n = 45)Observation group (n = 45)Control group (n = 45)Observation group (n = 45)Control group (n = 45)Observation group (n = 45)
Mild27 (48.89)32 (71.11)26 (57.78)27 (60)25 (55.56)20 (44.44)
Moderate8 (17.78)3 (6.67)10 (22.22)3 (6.67)4 (8.89)0
Severe1 (2.22)00000
Total cases of myelosuppression36 (80)35 (77.78)36 (80)30 (66.67)*29 (64.44)20 (44.44)*

Discussion

HBV infection is a serious infectious disease that severely harms public health in our country, with 85–90% of liver cancer patients having HBV-related hepatocellular carcinoma. HBeAg-positive patients often present with a high baseline viral load, recurrent liver function abnormalities, and poor long-term prognosis. Serological conversion of HBeAg is a marker of HBV immune clearance and disease remission in vivo, and an essential indicator for evaluating the therapeutic endpoint of HBeAg-positive CHB patients.5,6 Meanwhile, studies have shown that serum HBV DNA level is an independent risk factor for the occurrence, recurrence, and prognosis of liver cancer, and long-term inhibition of HBV replication can significantly improve patient outcomes.7 Therefore, HBeAg serological conversion and HBV DNA decline and negative conversion are key indicators for evaluating antiviral efficacy in HBeAg-positive CHB.

The concentration of PEG-IFN α in the blood is stable, and its therapeutic effect is superior to that of conventional interferon-α in improving HBeAg seroconversion rate and HBV DNA negative conversion rate.8 However, only 30–43% of HBeAg-positive CHB patients receiving initial PEG-IFN α-2a therapy achieve HBeAg serological conversion; furthermore, severe myelosuppression induced by PEG-IFN α-2a often leads to treatment interruption. Several studies have shown that TCM decoctions combined with interferon α in treating CHB significantly enhance antiviral efficacy and reduce interferon α adverse reactions.9,10 Huang et al.3 treated CHB with Xiaoyao powder combined with interferon α and concluded that TCM combined with interferon α yielded higher negative conversion rates of HBeAg and HBV DNA than interferon α alone. This study showed that compared to the control group, the observation group achieved greater declines in HBsAg and HBV DNA quantification after 24 and 48 weeks of treatment (P < 0.05). After 48 weeks, the negative conversion rate of HBV DNA in the observation group was higher than that in the control group (P < 0.05). At 12, 24, and 48 weeks, the HBeAg serological conversion rate in the observation group was also higher than in the control group (P < 0.05).

HBsAg is a key marker for achieving a functional cure.11 The lower the HBsAg level, the milder the liver inflammation and fibrosis, and the better the long-term prognosis.12 This study demonstrated that TCM combined with PEG-IFN α-2b significantly reduced HBsAg quantitative levels at 24 and 48 weeks, with better therapeutic effects than the control group. This aligns with Wang Zhanglin’s research,13 which showed that compound Chinese medicine can effectively inhibit HBsAg secretion by cells, with increasing inhibition over time. The quantitative level of HBeAg reflects viral replication levels, and HBeAg seroconversion indicates immune control and is an important treatment efficacy marker for CHB.14 Studies have found that PEG-IFN α-2b not only enhances immune response but also inhibits HBV replication,15, reducing HBV DNA levels and achieving HBeAg seroconversion or HBsAg loss. This study showed greater reductions in HBsAg and HBV DNA in the observation group tcompared to the control group after 24 and 48 weeks. After 48 weeks, the HBV DNA negative conversion rate in the observation group was higher than in the control group (46.67% vs. 26.67%). These results suggest that TCM combined with PEG-IFN α-2b effectively reduces HBV DNA quantification and promotes HBV DNA negative conversion. Qi et al.16 found that TCM pharmacological action can reduce HBV DNA reverse transcriptase activity, block viral replication pathways, prevent liver tissue damage, and continuously inhibit HBV DNA replication. This study found that the combination of TCM and interferon α did not outperform the control group in liver function normalization rates. This may be because TCM promotes ALT elevation caused by cytotoxic T lymphocyte and natural killer cell activation after interferon α treatment, thereby facilitating decreases in HBV DNA, HBeAg, and HBsAg.17 Tang et al.18 also found that the proportion of patients with elevated ALT at 24 weeks in the 48-week HBsAg clearance group was significantly higher than in the non-clearance group.

Reversible myelosuppression induced by PEG-IFN α-2b is one of the most common adverse reactions in antiviral therapy. This study found that during PEG-IFN α-2b therapy,19 the incidence of myelosuppression in the observation group was lower than in the control group at 24 and 48 weeks of treatment. Modern pharmacological studies show that TCM can reduce apoptosis of bone marrow cells and peripheral blood lymphocytes induced by cyclophosphamide by improving antioxidant activity.20 No obvious adverse events were observed during this study, indicating that TCM decoctions are safe for clinical application.

This study was a retrospective single-center study without balanced enrollment conditions. Large-sample, multicenter, prospective randomized controlled trials are needed in the future to enhance result credibility. This study could not evaluate liver histology changes before and after treatment to assess the effect of TCM combined with PEG-IFN α-2b on liver histology improvement. One patient in each group achieved HBsAg clearance and HBsAb positivity at treatment end. However, due to the small sample size, statistical analysis between groups was not possible. Future studies should extend treatment duration and increase sample size to obtain more accurate results.

Conclusions

The real-world findings demonstrate that adjunctive TCM significantly enhances the antiviral efficacy of peginterferon α-2b in HBeAg-positive CHB patients, while concurrently mitigating treatment-limiting myelosuppression. This combination strategy may represent a clinically valuable approach to optimize interferon-based therapy for CHB.

Declarations

Acknowledgement

The authors thank all the clinical and research staff of the Liver Disease Center of Xiamen Hospital of Traditional Chinese Medicine.

Ethical statement

This study was performed in accordance with the ethical guidelines of the 2024 Declaration of Helsinki. This study was approved by the Ethics Committee of Xiamen Hospital of Traditional Chinese Medicine [2023-K31-01]. The requirement for written informed consent was waived due to the retrospective nature of the study.

Data sharing statement

The dataset used to support the findings of this study is included within the article.

Funding

This work was supported by the National Natural Science Foundation of China (No. 82174141, 82374353); the Support Project for Young Qihuang Scholars of the State Administration of Traditional Chinese Medicine [No. 256 (2022)]; the Natural Science Foundation of Fujian Province (No. 2023J011636); the Xiamen Science and Technology Planning Project (No. 3502Z20224018); the Xiamen Medical and Health Guidance Project (No. 3502Z20224ZD1166); and the Xiamen Traditional Chinese Medicine Support Project (No. XWZY-2023-0202).

Conflict of interest

The authors have no conflicts of interest to declare.

Authors’ contributions

Study concept and design (HQL, XTZ), acquisition of data (XWW, LYZ, YYL, YRZ, MYZ), analysis and interpretation of data (MH, MJ, YD, YZX), drafting of the manuscript (HQL, XTZ), critical revision of the manuscript for important intellectual content (HQL, SDC), administrative, technical support (SDC), and study supervision (HQL, SDC). All authors have made significant contributions to this study and have approved the final manuscript.

References

  1. Liu J, Liang W, Jing W, Liu M. Countdown to 2030: eliminating hepatitis B disease, China. Bull World Health Organ 2019;97(3):230-238 View Article PubMed/NCBI
  2. Yang L, Yang X, Kong X, Cao Z, Zhang Y, Hu Y, et al. Covariation Analysis of Serumal and Urinary Metabolites Suggests Aberrant Glycine and Fatty Acid Metabolism in Chronic Hepatitis B. PLoS One 2016;11(5):e0156166 View Article PubMed/NCBI
  3. Huang Z. Real-world Study On The Improvement of Liverhistopathology In Chronic Hepatitis B by Combining Traditional Chinese Medicine Decoction with Pegylated Interferon α-2b [Dissertation]. Fuzhou: Fujian University of Traditional Chinese Medicine; 2024 View Article PubMed/NCBI
  4. Chinese Society of Infectious Diseases, Chinese Medical Association, Chinese Society of Hepatology, Chinese Medical Association. The guidelines of prevention and treatment for chronic hepatitis B (2019 version). Zhonghua Gan Zang Bing Za Zhi 2019;27(12):938-961 View Article PubMed/NCBI
  5. Tian Y, Kuo CF, Akbari O, Ou JH. Maternal-Derived Hepatitis B Virus e Antigen Alters Macrophage Function in Offspring to Drive Viral Persistence after Vertical Transmission. Immunity 2016;44(5):1204-1214 View Article PubMed/NCBI
  6. Guo Z, He W, Pei J. Effect of pegylated interferon α-2a injection combined with Tenof ovir diaxidate in the treatment of e antigen-positive chronic hepatitis B. Chinese Remedies & Clinics 2019;19(22):3944-3946 View Article PubMed/NCBI
  7. Hepatobiliary Specialized Committee of China Associationof Chinese Medicine,Liver Diseases Specialized Committee of China Medical Association of Minorities. Guidelines for TCM Diagnosis and Treatment of Chronic Hepatitis B (2018 version). Chinese Journal of Integrated Traditional and Western Medicine on Liver Diseases 2019;29(1):97-102 View Article PubMed/NCBI
  8. Lin J, Cheng S, Huang C. Application of interferon in the treatment of chronic hepatitis B. J Mod Med Health 2018;34(24):3745-3748 View Article PubMed/NCBI
  9. Kim V, Abreu RM, Nakagawa DM, Baldassare RM, Carrilho FJ, Ono SK. Pegylated interferon alfa for chronic hepatitis B: systematic review and meta-analysis. J Viral Hepat 2016;23(3):154-169 View Article PubMed/NCBI
  10. Maolaaisha A, Manapu B, Bali R, Gulijiaziyila. Effect of different drug regimens on HBeAg-positive chronic hepatitis B and its influence on serum IFN-γ and IL-10. China Medical Herald 2017;14(5):137-140 View Article PubMed/NCBI
  11. Wu X. A Real-world Study of Traditional Chinese Medicine Decoction Combined With Peginterferon α-2b in the Treatment of Chronic Viral Hepatitis B [Dissertation]. Fuzhou: Fujian University of Traditional Chinese Medicine; 2023 View Article PubMed/NCBI
  12. Guo Y, Zhang J. Influencing factors for the functional cure of chronic hepatitis B and related mechanism. J Clin Hepatol 2019;38(8):1721-1725 View Article PubMed/NCBI
  13. Wang ZL. Effects of Soothing Liver and Reinforcing Spleen Serum on JAK2,STAT3mRNA and HBsAg in the HepG2.2.15 Cells [Dissertation]. Fuzhou: Fujian University of Traditional Chinese Medicine; 2017 View Article PubMed/NCBI
  14. Guo Y, Hu Y, Jiang Q, Huang M, Liu A, Zhang J. Performance verification and clinical application of quantitative detection of hepatitis Bviruse antigen. Journal of Microbes and Infections 2021;16(6):391-397 View Article PubMed/NCBI
  15. Zheng XT. Clinical observation of acupoint application of Chinese medicine combined with pegylated interferon α-2b in the treatment of chronic hepatitis B with liver-Qi and spleen-deficiency syndrome [Dissertation]. Fuzhou: Fujian University of Traditional Chinese Medicine; 2021 View Article PubMed/NCBI
  16. Qi C, Wang L, Li W, Zhou J, Chen J, Zhao H, et al. Clinical efficacy and mechanism of self-prepared Jiedu Sanyu Ruanjian prescription combined with Entecavir in the treatment of damp-heat moderate-obstructive CHB patients. Chinese Journal of Integrated Traditional and Western Medicine on Liver Diseases 2022;32(10):870-874 View Article PubMed/NCBI
  17. Flink HJ, Sprengers D, Hansen BE, van Zonneveld M, de Man RA, Schalm SW, et al. Flares in chronic hepatitis B patients induced by the host or the virus? Relation to treatment response during Peg-interferon {alpha}-2b therapy. Gut 2005;54(11):1604-1609 View Article PubMed/NCBI
  18. Tang Y, Qin B. Research progress on predictors for efficacy of pegylated interferon in the treatment of chronic hepatitis B. Chin J Infect Chemother 2025;25(2):218-223 View Article PubMed/NCBI
  19. Cao S, Wang C, Bai J, Sun S, Liu G. A review on treating chronic hepatitis B in the integrative medicine. Clinical Journal of Chinese Medicine 2020;12(4):142-145 View Article PubMed/NCBI
  20. Zhang QH, Wu CF, Duan L, Yang JY. Protective effects of total saponins from stem and leaf of Panax ginseng against cyclophosphamide-induced genotoxicity and apoptosis in mouse bone marrow cells and peripheral lymphocyte cells. Food Chem Toxicol 2008;46(1):293-302 View Article PubMed/NCBI

About this Article

Cite this article
Liang H, Zheng X, Wu X, Zhang L, Zheng YLY, Zhang M, et al. Traditional Chinese Medicine Combined with Peginterferon α-2b in Chronic Hepatitis B: A Real-world Cohort Study. Future Integr Med. 2025;4(3):143-149. doi: 10.14218/FIM.2025.00020.
Copy Export to RIS Export to EndNote
Article History
Received Revised Accepted Published
March 17, 2025 July 19, 2025 July 24, 2025 September 18, 2025
DOI http://dx.doi.org/10.14218/FIM.2025.00020