Home
JournalsCollections
For Authors For Reviewers For Editorial Board Members
Article Processing Charges Open Access
Ethics Advertising Policy
Editorial Policy Resource Center
Company Information Contact Us Membership Collaborators Partners
OPEN ACCESS

Feasibility and Advantages of Designing Proteolysis Targeting Chimeras Targeting Peroxisome Proliferator-activated Receptors for Cancer Treatment

  • Sihan Zhang#,
  • Zhipeng Yao#,
  • Na Zeng,
  • Zheng Liu,
  • Qidong Xia*  and
  • Shaogang Wang* 
Exploratory Research and Hypothesis in Medicine   2024;9(3):192-198

doi: 10.14218/ERHM.2023.00022

Received:

Revised:

Accepted:

Published online:

 Author information

Citation: Zhang S, Yao Z, Zeng N, Liu Z, Xia Q, Wang S. Feasibility and Advantages of Designing Proteolysis Targeting Chimeras Targeting Peroxisome Proliferator-activated Receptors for Cancer Treatment. Explor Res Hypothesis Med. 2024;9(3):192-198. doi: 10.14218/ERHM.2023.00022.

Abstract

Peroxisome proliferator-activated receptors (PPARs) participate in the fatty acid oxidation, the homeostasis of lipid and glucose metabolism, the regulation of insulin sensitivity, and numerous metabolic processes, making them novel and important therapeutic targets for cancer treatment. However, PPARs manifest dual functions, wherein their activation and inhibition engender diverse outcomes in different types of tumors. The specificity of drugs for tumors is also a challenge when targeting PPARs. In recent years, proteolysis targeting chimeras (PROTACs) have gained significant attention in the field of cancer therapy, demonstrating potent therapeutic potential in both basic and clinical research. Furthermore, heterobifunctional molecules derived from PROTACs have ventured into domains that extend beyond protein degradation. Currently, there are no developed PPAR-targeting PROTACs. Therefore, our review delves into various aspects, including the dual roles of PPARs, known inhibitors, agonists, ligands, and co-crystal structures, and explores the feasibility and advantages of PPAR-targeting PROTACs and other heterobifunctional molecules in cancer therapy.

Keywords

PPARs, Cancer treatment, PROTACs, Ligands, Heterobifunctional molecules, Drug design

Introduction

Cancer therapy confronts numerous challenges, including tumor heterogeneity, drug resistance, and treatment-related side effects. Nevertheless, there is a growing interest in metabolic-related proteins as potential therapeutic targets because tumor cells exhibit substantial disparities in metabolic activity compared to normal cells. Metabolic-related proteins play vital roles in regulating these aberrant metabolic processes, rendering therapeutic strategies targeting these proteins promising for disrupting tumor cell survival and proliferation.1 The relationship between tumors and host metabolism is intimately interconnected, as tumor cells typically undergo metabolic reprogramming driven by oncogenes to facilitate their rapid growth and proliferation.2 This reprogramming involves alterations in glucose metabolism pathways, lipid synthesis, and amino acid utilization, providing the tumor with the necessary energy and biosynthetic substrates.

Peroxisome proliferator-activated receptors (PPARs) comprise three distinct categories: PPARα, PPARβ/δ, and PPARγ. They play pivotal roles in regulating critical metabolic processes in the organism, including fatty acid metabolism, insulin sensitivity, inflammatory responses, and energy homeostasis.3 PPARs hold significant relevance in tumorigenesis as they may regulate the growth, differentiation, and metabolism of tumor cells, thus providing potential therapeutic targets or strategies.4 However, the prevalence and activity of PPAR subtypes expressed exhibit variations among distinct tumor categories. Consequently, PPAR activation or inhibition elicits distinct therapeutic effects in various tumors,5 further complicating the intricacies of PPAR-targeted cancer therapy, necessitating in-depth investigations to elucidate their precise roles and potential efficacy. Furthermore, a significant obstacle in the advancement of drugs targeting PPARs is the requirement for precise targeting of tumors, which may require alternative approaches for drug refinement.

Proteolysis targeting chimera (PROTAC) represents an innovative drug design paradigm that accomplishes therapeutic objectives by promoting the degradation of target proteins via the ubiquitin-proteasome system.6 Its event-driven mode of action, minimal demand for binding affinity, and the distinct advantage of obviating the necessity to bind to the active site of target proteins have collectively garnered substantial attention and spurred rapid advancement within the domain of oncology treatment.7 Previous studies have provided insights into the functions of PPARs in a range of systemic malignancies,8 their interactions with the immune system,9 and the identification of specific ligands.10 In this review, we aimed to provide a comprehensive review of the significance of PPARs in the initiation and progression of tumorigenesis, the utilization of PPAR-related agonists and inhibitors across various types of cancers, and, based on the preceding sections, investigate the significance of designing PPAR-targeted PROTACs.

The dual roles of PPARs in cancer treatment

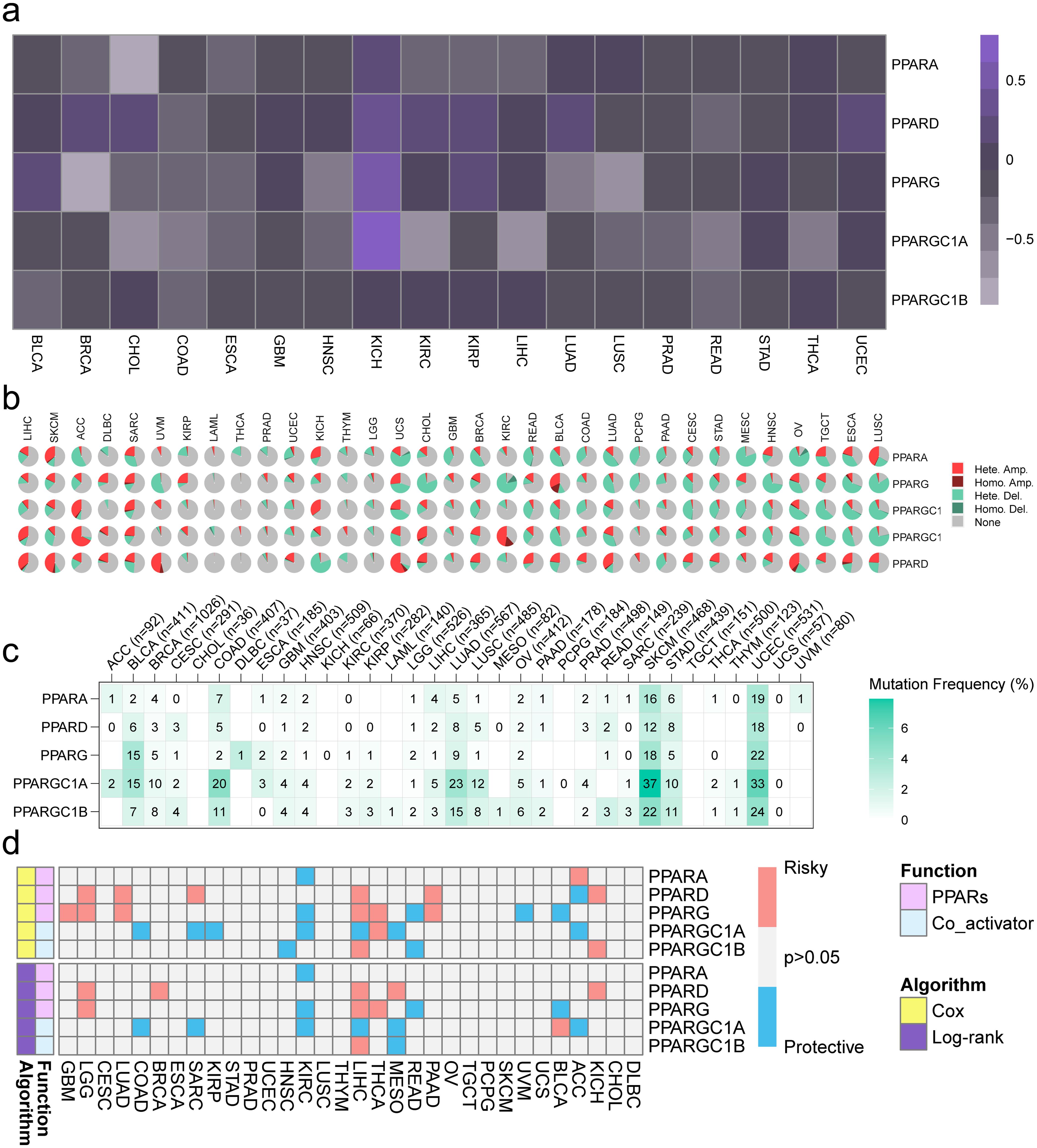
Different cancer types exhibit varying expression, copy number variation, and mutation frequency of PPARs. PPARα is highly expressed in kidney chromophobe and shows the most copy number variation in lung squamous cell carcinomas. PPARδ is highly expressed in a variety of tumors and has the most copy number variation in bladder cancer (BLCA). For PPARγ, BLCA, liver hepatocellular carcinoma (LIHC), and prostate adenocarcinoma (PRAD), all exhibit high expression levels. LIHC shows a higher proportion of copy number variations, while BLCA has a higher mutation frequency (15%). In LIHC, apart from PPARγ coactivator 1A, all other PPARs are identified as risk factors (Fig. 1). Therefore, the intervention of PPAR should target specific tumors and identify PPAR subtypes. Some concrete examples will be analyzed and illustrated below.

Characteristics of different types of Peroxisome proliferator-activated receptors (PPAR) in pan-cancer.
Fig. 1  Characteristics of different types of Peroxisome proliferator-activated receptors (PPAR) in pan-cancer.

(a) Differential expression profile between 18 cancers and normal tissues. (b) Copy number variation of PPARs in 33 cancers. (c) Mutation Atlas of PPARs in 33 cancers. (d) The risky or protective roles of PPARs and their co-activators in 33 cancers.

Targeting PPARα for liver cancer treatment

Some bioinformatics analyses suggest that PPARα can be a target for liver cancer treatment. A study demonstrated that Acyl-CoA oxidase 2 is a prognosis-related gene, and its overexpression can prevent the development of liver cancer through PPARα.11 Another study showed that PPAR deficiency improved the probability of diethylnitrosamine-induced liver cancer.12 Besides, it was reported that PPARα agonists may cause hepatocarcinogenesis and are enhanced by aging.13 Therefore, whether PPAR alpha can promote or inhibit the occurrence of liver cancer is a contradiction.

Targeting PPARδ for gastrointestinal cancer treatment

The up-regulation of PPARδ was proved to enhance colonic tumorigenesis in mice.14 Another study also supported the perspective that PPARδ promotes colonic tumorigenesis, demonstrated by the deletion of exon 4 of PPARδ.15 Similar results were reported in colorectal cancer patients, suggesting that PPARδ may promote liver metastasis in colorectal cancer.16 Overall, PPARδ was consistently associated with a higher risk of developing colorectal cancer.

Targeting PPARγ for urologic neoplasms treatment

Among PPAR subtypes, most tumor-related research has focused on PPARγ. In most tumors, PPARγ inhibits tumorigenesis, but in certain cancer cell types such as colorectal, liver, and bladder cancer, PPARγ exhibits a dual role as both a tumor promoter and suppressor. For these tumors, PPAR-targeted therapies require individualized analysis in conjunction with genetic testing.

PPARγ agonists exert inhibitory effects on the survival and development of diverse tumor types. PPAR agonists such as troglitazone, rosiglitazone, and efatutazone inhibit cancer cell proliferation and angiogenesis, and induce apoptosis in bladder cancer cells.17 In endometrial cancer, PPAR agonists may emerge as potent therapeutic interventions.18

In contrast to the aforementioned tumors that respond to PPARγ agonists, PPARγ also promotes survival and growth in specific tumor cells. In prostate cancer treatment, upregulation of FASN and activation of the PI3K/pAKT pathway are associated with adverse prognoses.19 Knocking down or silencing FABP5 inhibits the proliferation and invasion of prostate cancer.20 Therefore, inhibiting PPARγ may emerge as an effective strategy for prostate cancer prevention and treatment. For bladder cancer, a controversy exists regarding the utilization of PPARγ agonists or antagonists, contingent upon the identification of specific gene mutation profiles. Mutations in RXRA (retinoid X receptor alpha) promote PPARγ activation, subsequently fostering tumor growth in bladder cancer. Therefore, the treatment of bladder cancer with RXRA mutations necessitates the inhibition of PPARγ.21 In liver cancer cells, long non-coding RNA Ftx promotes glycolysis through PPARγ activation, ultimately contributing to the development of liver cancer.22 For cancer-related complications, increased mRNA expression of PPARγ and PPARδ has been associated with skeletal muscle wasting, ultimately leading to cancer cachexia. Inhibiting PPARγ and δ may potentially mitigate the development of cancer cachexia.23

PROTAC and its derived heterobifunctional molecules

The mechanism of PROTACS and their significance in cancer therapy

PROTAC exemplifies a novel paradigm in drug design. Its design pattern involves linking the protein of interest ligand with the E3 ligase ligand via a thoughtfully crafted linker. PROTAC drugs operate not by occupying the active site of the target protein but by utilizing a “catalytic” mechanism, driving protein degradation events in a cyclical manner, which results in the macroscopic drug effect, known as the “event-driven” mechanism.6 This mechanism comprises two aspects: cyclic events mediated by the ubiquitin-proteasome system (UPS) and the self-cycling of PROTAC. In the UPS-mediated degradation process, ubiquitin-activating enzyme E1 forms a thioester bond with ubiquitin (Ub). Subsequently, Ub is released through a de-thioesterification reaction, followed by thioesterification with Cys of ubiquitin-conjugating enzyme E2, forming an activated Ub. Finally, E3 recruits the E2 and transfers Ub onto the lysine residue of the target protein. This process cycles, leading to the formation of polyubiquitin chains on the target protein. The 26S proteasome subsequently degrades the target protein labeled with polyubiquitin chains.24

The research and development of PROTACs in cancer therapy have rapid growth. Currently, PROTACs targeting pathways, such as cell proliferation, apoptosis, angiogenesis, tumor immunity, and inflammation, have been developed and demonstrated potent therapeutic efficacy in both in vivo and in vitro experiments.25,26 Furthermore, numerous clinical trials related to PROTACs are in progress. Currently, there are 18 clinical studies related to PROTACs in phase I or phase II, and in 2022, the pioneering PROTAC ARV-110 commenced its phase III clinical trial.27 Among patients treated with ARV-110, those with AR T878A/S and/or H875Y mutations exhibited the most significant declines in prostate-specific antigen (PSA) levels, with PSA50 (≥ 50% reduction) and PSA30 (≥ 30% reduction) rates reaching 46% and 58%, respectively. In contrast, only 10% and 23% of the 114 patients without these mutations achieved PSA50 and PSA30 reductions. The predominant treatment-related adverse events of any grade included nausea (42%), fatigue (27%), and vomiting (23%).28

Developments in novel targeting chimeras

Current research on targeted chimeras is no longer confined to PROTACs but has transcended the boundaries of degradation via UPS, expanding into other mechanisms and fields. Innovative heterobifunctional molecules are being developed continuously.29 Currently, several dual-PROTACs capable of degrading two different proteins simultaneously have been developed.30 The remodeling of the tumor immune microenvironment by PPAR delta can accelerate KRAS mutant pancreatic carcinogenesis.31 To combine PROTACs against KRAS-related proteins and PPAR delta may suppress pancreatic carcinogenesis. Lysosome-targeting chimeras and autophagy-targeting chimeras, among others, are small molecules inducing target protein degradation through the autophagic-lysosomal pathway, offering an alternative route for protein degradation (Fig. S1). Researchers employ guanine derivatives or ligands of mannose-6-phosphate receptor or asialoglycoprotein receptor as degradation tags.32,33 Phosphorylation targeting chimeras identify a native phosphatase and induce dephosphorylation of substrate proteins, providing a tool for post-translational modification control.34 Ribonuclease targeting chimera binds to ribonucleases at one terminus and to RNA at the other, enabling RNA degradation.35 Deubiquitinase-targeting chimeras reduce the degradation probability of target proteins by targeting deubiquitinases, safeguarding important proteins.36

Feasibility and advantages of PPAR-targeting PROTACs

Protein structure of PPARs and their ligands

PPARs are categorized as PPARα, PPARβ/δ, and PPARγ, with highly similar structures among these three subtypes.37,38 Taking PPARγ as an example, the entire protein consists of four primary functional regions. The N-terminal region contains the transcription activation domain, followed by the DNA binding domain, then the hinge region, and finally the ligand-binding domain (LBD) at the C-terminal end.38 As a nuclear receptor or transcription factor with multiple structural domains, PPAR coordinates the interplay of its various domains, allowing PPARγ to form complexes with the retinoid X receptor (RXR) and bind to DNA.39 The LBD and DNA binding domain of PPAR, along with RXR, form a stable ternary complex at the DNA-binding interface.40 Phosphorylation modifications of the transcription activation domain reduce the affinity between the LBD and PPAR ligands, resulting in negative regulation of downstream gene transcription by PPAR. The hinge region can bind the co-activators necessary for PPAR function.41

In order to explore more potential PPAR ligands that could be designed as PROTAC warheads, we selected recently published studies from the Protein Data Bank database to obtain the structures of human PPARs resolved by X-ray diffraction with a refinement resolution of < 3.0 Å. We employed ligand structure quality assessment to screen reported ligands or co-crystal structures and conducted molecular docking using CB-DOCK2 separately,42 selected some representative results with higher Vina scores and appropriate protein pockets and presented the docking interactions between small molecule ligands and proteins (Fig. 2). These docking results, along with the known structures of antagonists or inhibitors, provide references and foundations for the subsequent design of PROTACs. Additionally, fundamental research into the impact of activating or inhibiting PPAR on tumors offers a robust background for designing PROTACs targeting PPAR.

Representative warhead molecules targeting Peroxisome proliferator-activated receptors (PPAR) and their 2D, 3D interactions.
Fig. 2  Representative warhead molecules targeting Peroxisome proliferator-activated receptors (PPAR) and their 2D, 3D interactions.

(a–e) 2D chemical structures of PPAR ligands (ChEMBL: CHEMBL981, CHEMBL219586, CHEMBL3958704, CHEMBL38508, CHEMBL3585575, CHEMBL1232583); (a, b) 3D structures of PPAR ligands with the active pocket of PPARs and docking models for small molecules and proteins of PPARα (PDB: 7BQ2); (c,d) PPARβ (PDB: 7WGN, 5XMX) and (e,f) PPARγ (4F9M, 5GTN).

Significance and merits of PROTACs targeting PPARs

The limited use of PPARs in cancer therapy may contribute to the differential outcomes observed in the activation and inhibition of PPARγ across different tumors or within the same tumor under varying genetic backgrounds. Administering PPAR agonists or antagonists orally or intravenously for tumor treatment may increase the probability of unintended tumor occurrence and induce metabolic abnormalities in normal cells. Therefore, a key challenge in developing drugs targeting PPARs is their specificity toward tumors.1

The advantage of PROTAC technology in contrast with traditional inhibitors or agonists lies in enhanced tumor-targeting specificity,43 attributed to differential E3 ligase expression between tumor cells and normal cells. Ideally, as more available E3 ligases are developed, selecting E3 ligases that are highly expressed or active in tumors compared to normal tissues could theoretically reduce the side effects of drugs targeting PPARs.44 To enhance the effectiveness of PPAR agonists, a potential drug design strategy is to create a bifunctional molecule capable of facilitating the proximity of two proteins.29 Artificially intervening to bring PPAR-activating proteins such as PPAR co-activators and PPAR closer together may result in a greater activation effect than achieved by a simple agonist. Additionally, using deubiquitinase-targeting chimeras can reduce PPAR degradation.36 However, there are currently no PROTACs or other heterobifunctional molecules targeting PPARs. Additionally, there are currently almost no PROTACs targeting vital proteins involved in metabolic processes in both preclinical and clinical research.45 In the foreseeable future, as more E3 ligases become available for PROTACs and research advances in multifunctional drug delivery systems, there is potential to enhance tumor targeting using PROTAC technology. In this way, PPARs could emerge as potent targets for cancer treatment with enhanced efficacy.

Future directions

This review summarizes the role of PPAR in cancer treatment, compares the current functions of PPAR agonists and inhibitors in pan-cancer contexts, and explores the feasibility and advantages of designing PROTACs targeting PPAR. We have comprehensively demonstrated the advantages of PPAR-targeting PROTACs. However, the development of PROTACs targeting PPAR still faces difficulties and challenges. Firstly, the selection of PPAR subtypes and suitable E3 ligases for PROTAC design presents challenges. Secondly, small molecules with high affinity for PPAR are structurally heterogeneous, lacking universally applicable pharmacophores. Thirdly, implementing PROTACs for protein degradation improves inhibition strategies, but activating PPAR may require other novel heterobifunctional molecules that remain immature and require additional confirmation. Some species-specific differences that exist between humans and rodents may affect the development of PROTACs, necessitating specific humanized mouse models to test PROTACs.46 Furthermore, PROTACs targeting metabolism-related proteins may encounter substantial side effects, despite the presence of metabolic reprogramming in tumor cells, inevitably affecting the metabolism and survival of normal cells. Therefore, the development of PPAR-targeting PROTACs necessitates various strategies to enhance their tumor-specificity.

In contrast to conventional proliferation-related treatment approaches, PPAR-targeting PROTACs represent a promising avenue for future cancer therapy, despite potential challenges in drug design. It is anticipated that ongoing research and innovation will focus on enhancing the tumor-targeting specificity of these agents, either through selective targeting of PPAR isoforms or by employing advanced drug delivery systems, aiming to mitigate side effects and augment their clinical effectiveness. However, this review cannot offer constructive suggestions regarding the challenges posed by the diversity of PPARs to PROTACs. To overcome existing challenges and realize the full therapeutic potential of PROTACs targeting PPARs, several strategies can be pursued. First, optimizing the molecular design of PROTACs to enhance potency and selectivity is critical. This involves systematic structure-activity relationship studies to identify optimal linker lengths, E3 ligase ligands, and PPAR ligands that maximize target engagement while minimizing off-target interactions. Additionally, advancements in computational modeling and high-throughput screening techniques can facilitate the identification of lead compounds with improved pharmacological properties.

Conclusions

PROTACs targeting PPARs represent a promising therapeutic approach for metabolic disorders and related conditions. By harnessing the power of targeted protein degradation, these compounds offer advantages in terms of potency, selectivity, and tissue specificity compared to traditional ligand-based therapies. However, it is noteworthy that the effects of PPAR-targeting PROTACs may vary significantly depending on the context, particularly in the context of cancer. The design and application of PPAR-targeting PROTACs must carefully consider the specific disease context and desired therapeutic outcomes. Future research efforts should focus on elucidating the underlying mechanisms governing the differential effects of PPAR modulation in various disease states, thereby guiding the development of tailored PROTAC-based therapies with enhanced efficacy and safety profiles.

Supporting information

Supplementary material for this article is available at https://doi.org/10.14218/ERHM.2023.00022 .

Fig. S1

Alternative routes for protein degradation.

(TIF)

Declarations

Acknowledgement

None.

Funding

This review was supported by Hubei Urology Minimally Invasive Treatment Clinical Medical Research Center (23-2KYC13041-040).

Conflict of interest

The authors affirm that there is no conflict of interest.

Authors’ contributions

Collection and organization of literature resources, manuscript drafting, and the creation of figure visualizations (SHZ, ZPY, NZ), key concepts formulation, and manuscript review and revision (ZL, QX, SW). All authors have approved the final manuscript.

References

  1. Stine ZE, Schug ZT, Salvino JM, Dang CV. Targeting cancer metabolism in the era of precision oncology. Nat Rev Drug Discov 2022;21(2):141-162 View Article PubMed/NCBI
  2. Ward PS, Thompson CB. Metabolic reprogramming: a cancer hallmark even warburg did not anticipate. Cancer Cell 2012;21(3):297-308 View Article PubMed/NCBI
  3. Sharma AK, Bharti S, Goyal S, Arora S, Nepal S, Kishore K, et al. Upregulation of PPARγ by Aegle marmelos ameliorates insulin resistance and β-cell dysfunction in high fat diet fed-streptozotocin induced type 2 diabetic rats. Phytother Res 2011;25(10):1457-1465 View Article PubMed/NCBI
  4. Muzio G, Barrera G, Pizzimenti S. Peroxisome Proliferator-Activated Receptors (PPARs) and Oxidative Stress in Physiological Conditions and in Cancer. Antioxidants (Basel) 2021;10(11):1734 View Article PubMed/NCBI
  5. Sertznig P, Seifert M, Tilgen W, Reichrath J. Present concepts and future outlook: function of peroxisome proliferator-activated receptors (PPARs) for pathogenesis, progression, and therapy of cancer. J Cell Physiol 2007;212(1):1-12 View Article PubMed/NCBI
  6. Békés M, Langley DR, Crews CM. PROTAC targeted protein degraders: the past is prologue. Nat Rev Drug Discov 2022;21(3):181-200 View Article PubMed/NCBI
  7. Cao C, He M, Wang L, He Y, Rao Y. Chemistries of bifunctional PROTAC degraders. Chem Soc Rev 2022;51(16):7066-7114 View Article PubMed/NCBI
  8. Peters JM, Shah YM, Gonzalez FJ. The role of peroxisome proliferator-activated receptors in carcinogenesis and chemoprevention. Nat Rev Cancer 2012;12(3):181-195 View Article PubMed/NCBI
  9. Christofides A, Konstantinidou E, Jani C, Boussiotis VA. The role of peroxisome proliferator-activated receptors (PPAR) in immune responses. Metabolism 2021;114:154338 View Article PubMed/NCBI
  10. Takada I, Makishima M. Peroxisome proliferator-activated receptor agonists and antagonists: a patent review (2014-present). Expert Opin Ther Pat 2020;30(1):1-13 View Article PubMed/NCBI
  11. Zhang Q, Zhang Y, Sun S, Wang K, Qian J, Cui Z, et al. ACOX2 is a prognostic marker and impedes the progression of hepatocellular carcinoma via PPARα pathway. Cell Death Dis 2021;12(1):15 View Article PubMed/NCBI
  12. Zhang N, Chu ES, Zhang J, Li X, Liang Q, Chen J, et al. Peroxisome proliferator activated receptor alpha inhibits hepatocarcinogenesis through mediating NF-κB signaling pathway. Oncotarget 2014;5(18):8330-8340 View Article PubMed/NCBI
  13. Youssef JA, Badr MZ. Aging and enhanced hepatocarcinogenicity by peroxisome proliferator-activated receptor alpha agonists. Ageing Res Rev 2005;4(1):103-118 View Article PubMed/NCBI
  14. Zuo X, Xu M, Yu J, Wu Y, Moussalli MJ, Manyam GC, et al. Potentiation of colon cancer susceptibility in mice by colonic epithelial PPAR-δ/β overexpression. J Natl Cancer Inst 2014;106(4):dju052 View Article PubMed/NCBI
  15. Zuo X, Peng Z, Moussalli MJ, Morris JS, Broaddus RR, Fischer SM, et al. Targeted genetic disruption of peroxisome proliferator-activated receptor-delta and colonic tumorigenesis. J Natl Cancer Inst 2009;101(10):762-767 View Article PubMed/NCBI
  16. Yoshinaga M, Taki K, Somada S, Sakiyama Y, Kubo N, Kaku T, et al. The expression of both peroxisome proliferator-activated receptor delta and cyclooxygenase-2 in tissues is associated with poor prognosis in colorectal cancer patients. Dig Dis Sci 2011;56(4):1194-1200 View Article PubMed/NCBI
  17. Mansure JJ, Nassim R, Kassouf W. Peroxisome proliferator-activated receptor gamma in bladder cancer: a promising therapeutic target. Cancer Biol Ther 2009;8(7):6-15 View Article PubMed/NCBI
  18. Psilopatis I, Vrettou K, Troungos C, Theocharis S. The Role of Peroxisome Proliferator-Activated Receptors in Endometrial Cancer. Int J Mol Sci 2023;24(11):9190 View Article PubMed/NCBI
  19. Ahmad I, Mui E, Galbraith L, Patel R, Tan EH, Salji M, et al. Sleeping Beauty screen reveals Pparg activation in metastatic prostate cancer. Proc Natl Acad Sci USA 2016;113(29):8290-8295 View Article PubMed/NCBI
  20. O’Sullivan SE, Kaczocha M. FABP5 as a novel molecular target in prostate cancer. Drug Discov Today 2020;25(11):2056-2061 View Article PubMed/NCBI
  21. Halstead AM, Kapadia CD, Bolzenius J, Chu CE, Schriefer A, Wartman LD, et al. Bladder-cancer-associated mutations in RXRA activate peroxisome proliferator-activated receptors to drive urothelial proliferation. Elife 2017;6:e30862 View Article PubMed/NCBI
  22. Li X, Zhao Q, Qi J, Wang W, Zhang D, Li Z, Qin C. lncRNA Ftx promotes aerobic glycolysis and tumor progression through the PPARγ pathway in hepatocellular carcinoma. Int J Oncol 2018;53(2):551-566 View Article PubMed/NCBI
  23. Fuster G, Busquets S, Ametller E, Olivan M, Almendro V, de Oliveira CC, et al. Are peroxisome proliferator-activated receptors involved in skeletal muscle wasting during experimental cancer cachexia? Role of beta2-adrenergic agonists. Cancer Res 2007;67(13):6512-6519 View Article PubMed/NCBI
  24. Burslem GM, Crews CM. Proteolysis-Targeting Chimeras as Therapeutics and Tools for Biological Discovery. Cell 2020;181(1):102-114 View Article PubMed/NCBI
  25. Li X, Pu W, Zheng Q, Ai M, Chen S, Peng Y. Proteolysis-targeting chimeras (PROTACs) in cancer therapy. Mol Cancer 2022;21(1):99 View Article PubMed/NCBI
  26. Xie H, Liu J, Alem Glison DM, Fleming JB. The clinical advances of proteolysis targeting chimeras in oncology. Explor Target Antitumor Ther 2021;2(6):511-521 View Article PubMed/NCBI
  27. Chirnomas D, Hornberger KR, Crews CM. Protein degraders enter the clinic - a new approach to cancer therapy. Nat Rev Clin Oncol 2023;20(4):265-278 View Article PubMed/NCBI
  28. Gao X, Burris HA, Vuky J, Dreicer R, Sartor AO, Sternberg CN, et al. Phase 1/2 study of ARV-110, an androgen receptor (AR) PROTAC degrader, in metastatic castration-resistant prostate cancer (mCRPC). J Clin Oncol 2022;40(6_suppl):17 View Article PubMed/NCBI
  29. Hua L, Zhang Q, Zhu X, Wang R, You Q, Wang L. Beyond Proteolysis-Targeting Chimeric Molecules: Designing Heterobifunctional Molecules Based on Functional Effectors. J Med Chem 2022;65(12):8091-8112 View Article PubMed/NCBI
  30. Zheng M, Huo J, Gu X, Wang Y, Wu C, Zhang Q, Wang W, et al. Rational Design and Synthesis of Novel Dual PROTACs for Simultaneous Degradation of EGFR and PARP. J Med Chem 2021;64(11):7839-7852 View Article PubMed/NCBI
  31. Liu Y, Deguchi Y, Wei D, Liu F, Moussalli MJ, Deguchi E, et al. Rapid acceleration of KRAS-mutant pancreatic carcinogenesis via remodeling of tumor immune microenvironment by PPARδ. Nat Commun 2022;13(1):2665 View Article PubMed/NCBI
  32. Ahn G, Banik SM, Miller CL, Riley NM, Cochran JR, Bertozzi CR. LYTACs that engage the asialoglycoprotein receptor for targeted protein degradation. Nat Chem Biol 2021;17(9):937-946 View Article PubMed/NCBI
  33. Takahashi D, Moriyama J, Nakamura T, Miki E, Takahashi E, Sato A, et al. AUTACs: Cargo-Specific Degraders Using Selective Autophagy. Mol Cell 2019;76(5):797-810.e10 View Article PubMed/NCBI
  34. Hu Z, Chen PH, Li W, Douglas T, Hines J, Liu Y, et al. Targeted Dephosphorylation of Tau by Phosphorylation Targeting Chimeras (PhosTACs) as a Therapeutic Modality. J Am Chem Soc 2023;145(7):4045-4055 View Article PubMed/NCBI
  35. Meyer SM, Tanaka T, Zanon PRA, Baisden JT, Abegg D, Yang X, et al. DNA-Encoded Library Screening To Inform Design of a Ribonuclease Targeting Chimera (RiboTAC). J Am Chem Soc 2022;144(46):21096-21102 View Article PubMed/NCBI
  36. Henning NJ, Boike L, Spradlin JN, Ward CC, Liu G, Zhang E, et al. Deubiquitinase-targeting chimeras for targeted protein stabilization. Nat Chem Biol 2022;18(4):412-421 View Article PubMed/NCBI
  37. Mirza AZ, Althagafi II, Shamshad H. Role of PPAR receptor in different diseases and their ligands: Physiological importance and clinical implications. Eur J Med Chem 2019;166:502-513 View Article PubMed/NCBI
  38. Hong F, Xu P, Zhai Y. The Opportunities and Challenges of Peroxisome Proliferator-Activated Receptors Ligands in Clinical Drug Discovery and Development. Int J Mol Sci 2018;19(8):2189 View Article PubMed/NCBI
  39. Chandra V, Huang P, Hamuro Y, Raghuram S, Wang Y, Burris TP, et al. Structure of the intact PPAR-gamma-RXR- nuclear receptor complex on DNA. Nature 2008;456(7220):350-356 View Article PubMed/NCBI
  40. Madsen MS, Broekema MF, Madsen MR, Koppen A, Borgman A, Gräwe C, et al. PPARγ lipodystrophy mutants reveal intermolecular interactions required for enhancer activation. Nat Commun 2022;13(1):7090 View Article PubMed/NCBI
  41. Shao D, Rangwala SM, Bailey ST, Krakow SL, Reginato MJ, Lazar MA. Interdomain communication regulating ligand binding by PPAR-gamma. Nature 1998;396(6709):377-380 View Article PubMed/NCBI
  42. Liu Y, Yang X, Gan J, Chen S, Xiao ZX, Cao Y. CB-Dock2: improved protein-ligand blind docking by integrating cavity detection, docking and homologous template fitting. Nucleic Acids Res 2022;50(W1):W159-W164 View Article PubMed/NCBI
  43. Guenette RG, Yang SW, Min J, Pei B, Potts PR. Target and tissue selectivity of PROTAC degraders. Chem Soc Rev 2022;51(14):5740-5756 View Article PubMed/NCBI
  44. Nieto-Jiménez C, Morafraile EC, Alonso-Moreno C, Ocaña A. Clinical considerations for the design of PROTACs in cancer. Mol Cancer 2022;21(1):67 View Article PubMed/NCBI
  45. Sincere NI, Anand K, Ashique S, Yang J, You C. PROTACs: Emerging Targeted Protein Degradation Approaches for Advanced Druggable Strategies. Molecules 2023;28(10):4014 View Article PubMed/NCBI
  46. Kim D, Brocker CN, Takahashi S, Yagai T, Kim T, Xie G, et al. Keratin 23 Is a Peroxisome Proliferator-Activated Receptor Alpha-Dependent, MYC-Amplified Oncogene That Promotes Hepatocyte Proliferation. Hepatology 2019;70(1):154-167 View Article PubMed/NCBI

About this Article

Cite this article
Zhang S, Yao Z, Zeng N, Liu Z, Xia Q, Wang S. Feasibility and Advantages of Designing Proteolysis Targeting Chimeras Targeting Peroxisome Proliferator-activated Receptors for Cancer Treatment. Explor Res Hypothesis Med. 2024;9(3):192-198. doi: 10.14218/ERHM.2023.00022.
Copy Export to RIS Export to EndNote
Article History
Received Revised Accepted Published
December 9, 2023 March 28, 2024 April 17, 2024 July 25, 2024
DOI http://dx.doi.org/10.14218/ERHM.2023.00022