Home
JournalsCollections
For Authors For Reviewers For Editorial Board Members
Article Processing Charges Open Access
Ethics Advertising Policy
Editorial Policy Resource Center
Company Information Contact Us Membership Collaborators Partners
OPEN ACCESS

Centrifugation Liver Support Using Regional Mesylate Anticoagulation is Safe for Liver Failure Patients with High Risk of Bleeding

  • Xin-Fang Zhu1,#,
  • Hong-Yuan Xue2,#,
  • Fei Sun1,#,
  • Qi Zhang1,
  • Bing-Yao Wang3,
  • Quan-Bao Zhang2,
  • Rui-Dong Li4,
  • Jian-Ming Zheng3,*  and
  • Rong Xia1,* 
Journal of Clinical and Translational Pathology   2025;5(1):1-8

doi: 10.14218/JCTP.2024.00036

Received:

Revised:

Accepted:

Published online:

 Author information

Citation: Zhu XF, Xue HY, Sun F, Zhang Q, Wang BY, Zhang QB, et al. Centrifugation Liver Support Using Regional Mesylate Anticoagulation is Safe for Liver Failure Patients with High Risk of Bleeding. J Clin Transl Pathol. 2025;5(1):1-8. doi: 10.14218/JCTP.2024.00036.

Abstract

Background and objectives

Patients with acute liver failure (ALF) or acute-on-chronic liver failure (ACLF) are at high risk of bleeding with traditional artificial liver support systems. To address the bleeding risk in liver failure patients, the safety of regional mesylate anticoagulation (RMA) in centrifugation artificial liver support systems (cALSS) is proposed for study.

Methods

In this prospective single-arm study, ALF and ACLF patients were treated with cALSS using RMA. Coagulation function was monitored, and the predictors of mesylate dose were analyzed using the area under the curve (AUC). Blood ammonia, model for end-stage liver disease scores, and survival rates at 28 and 90 days were assessed.

Results

All 57 patients showed no new bleeding within 24 h post-cALSS. Most disseminated intravascular coagulation indicators improved at 0.5 h and 24 h post-cALSS. Thromboelastography showed hypocoagulability at 0.5 h post-cALSS. Univariate and multivariate analyses identified pre-R and pre-MA as key factors for R exceeding 10 m at 0.5 h post-cALSS, with odds ratios of 0.91 (95% confidence interval (CI): 0.84–0.98) and 2.03 (95% CI: 1.05–3.90), respectively, P < 0.05. The predictive values were pre-MA ≤ 38 mm (AUC = 0.817, 95% CI [0.690–0.907], P < 0.001) and pre-R > 6.3 m (AUC = 0.790, 95% CI [0.661–0.888], P < 0.001). Patients showed improvements in blood ammonia and model for end-stage liver disease scores after the last session, especially those with high initial levels (>80 µmol/L and >30). The 28-day and 90-day survival rates of ALF patients were similar to those of ACLF patients.

Conclusions

cALSS with RMA is safe for liver failure patients with a high risk of bleeding. Adjusting the mesylate dose based on pre-R and pre-MA enhances safety.

Keywords

Mesylate, Artificial liver support, Acute liver failure, Acute-on-chronic liver failure, Centrifugation separation, Thromboelastography, Double plasma molecular adsorption systems, Disseminated intravascular coagulation

Introduction

Patients with acute liver failure (ALF) and acute-on-chronic liver failure (ACLF) often experience severe coagulation dysfunction, jaundice, hepatic encephalopathy (HE), and complex infections,1,2 leading to a high risk of bleeding and high mortality rates before liver transplantation.3,4 Despite contradictory results regarding its effect on survival-free liver transplantation, artificial liver support systems (ALSS) serves as a crucial bridge for those awaiting transplantation. ALSS techniques such as plasma exchange (PE), plasma perfusion, continuous renal replacement therapy (CRRT), molecular adsorbent recirculating systems, and double plasma molecular adsorption systems (DPMAS) are essential interventions for these patients.4–8

Most of the above ALSS procedures use membrane separation with 30% fraction plasma and obtain reliable high blood flow via central venous catheters, increasing the risk of catheter-related complications,9,10 particularly in patients with liver failure who have a high risk of bleeding and infection. Simultaneously, insufficient anticoagulation can lead to red blood cell damage and/or membrane filter clotting or bleeding.11 Vascular access and anticoagulation are major challenges for patients with liver failure during traditional membrane separation ALSS.

Centrifugation separation efficiently extracts 80% of plasma at lower blood flow, and 18-gauge needles for peripheral vascular access are sufficient. Some institutions have used centrifugation-based PE sessions with traditional citrate anticoagulation for liver failure patients.5,12,13 However, improvements are needed due to catheter-related and anticoagulation complications from central catheter use, potential harm from citrate due to impaired metabolism, and HE that may be induced or aggravated. Additionally, centrifugation separation can be extended to plasma adsorption and perfusion, which differ from CRRT that requires high blood flow.

Mesylate is a synthetic serine protease inhibitor with a short half-life of 8–10 m, used in extracorporeal life support by suppressing coagulation factors and platelet aggregation.14 It is monitored by activated partial thromboplastin time (APTT) or prothrombin activity, although these are not comprehensive coagulation assessments.15–18 Thromboelastography (TEG) provides a more complete evaluation of coagulation factors and platelet function, especially in liver disease.19

Currently, there is limited research on the safety of RMA in centrifugation ALSS (cALSS), particularly in PE sequential DPMAS for ALF and ACLF patients with high bleeding risks. The aim of this study was to evaluate the safety of RMA in cALSS, especially during PE sequential DPMAS, and to provide reference strategies for anticoagulation in ALSS-treated patients, thereby reducing adverse effects associated with conventional anticoagulants (e.g., citrate and heparin).

Materials and methods

Study design and ethics

This study was conducted as an observational prospective single-arm study and was approved by the Ethics Committee of Huashan Hospital, Fudan University, China (Registration number 2023-842). All patients or their representatives provided written informed consent to participate in the study. The study protocol complied with the 2013 Declaration of Helsinki and abided by the 2018 Declaration of Istanbul.

Study population and setting

This study was performed at Huashan Hospital, Fudan University. Patients with ALF and ACLF treated with cALSS (DPMAS sequential PE) via peripheral vascular access using RMA from October 2023 to March 2024 were enrolled.

ACLF patients were identified by acute liver injury with serum bilirubin levels ≥ 5 mg/dL and international normalized ratio (INR) ≥1.5 within four weeks, with or without HE and underlying chronic liver disease, according to the Asian Pacific Association for the Study of the Liver recommendations.20 ALF was defined as severe liver injury with an INR ≥ 1.5 and any degree of HE in the absence of pre-existing liver disease.18 Patients < 18 years old or those receiving CRRT as an adjunctive treatment were excluded.

Centrifugation ALSS therapy and protocols

Patients with ALF and ACLF received cALSS alongside standard medical care, administered daily or every two to three days, depending on their condition. RMA was used in a hemocyte separator (FRESENIUS KABI COM.TEC, Germany).

DPMAS involves an adsorbed plasma volume of 3,500–4,000 mL, with blood and plasma flow rates of 40–60 mL/m and 26–30 mL/m, respectively. After DPMAS, sequential PE was performed immediately using fresh frozen plasma (1,000–1,400 mL) with blood and plasma flow rates of 35–45 mL/m and 20–26 mL/m. Blood flow was accessed via the peripheral vasculature using 18G needles, as in our previous study.3

RMA and safety assessment

During cALSS treatment, the patients’ hemodynamics (blood pressure, heart rate, and oxygen saturation) were continuously monitored, and clinical laboratory tests were performed daily.

Mesylate was infused through a draw-line port using a push pump at a starting rate of 14–20 mg/h. The maintenance rate was typically 6–12 mg/h, adjusted based on the patient’s coagulation levels (Supplementary File 1). Calcium gluconate supplementation was administered as described in our previous study.3 Blood gas analysis was monitored at pre-cALSS and post-cALSS at 0, 0.5, and 24 h. Disseminated intravascular coagulation (DIC) and TEG were tested at pre-cALSS and post-cALSS at 0.5 h. TEG tests and the mean of every indicator are shown in Supplementary File 2.

Follow-up and definitions

Patients were followed for 90 days, and data on demographics, liver and kidney function, blood gases, coagulation, blood ammonia, model for end-stage liver disease (MELD) scores, and treatment-related adverse events were obtained. Successful anticoagulation was indicated by APTT >120s or R >10 min in extracorporeal circulation. Insufficient anticoagulation was identified by a machine alarm for “increased return pressure” after excluding return vessel issues. Allergic reactions included urticaria, skin flushing, or shock. Citrate accumulation was defined as TCa/iCa ≥ 2.5 or iCa < 0.7 mmol/L. New bleeding was defined as bleeding within 24 h post-cALSS.

Statistical analysis

Statistical analyses were conducted using R 4.3.0, with figures constructed using GraphPad 9.0 (GraphPad Software, San Diego, CA). Continuous variables are presented as mean ± standard deviation and medians (1st, 3rd quartiles). For normally distributed data, repeated-measures analysis of variance with paired t-tests was applied. For non-normally distributed data, Friedman tests followed by Wilcoxon signed-rank tests with Bonferroni correction were used. Categorical variables were assessed using the chi-squared test and Fisher’s exact test. Risk factors for TEG values post-cALSS were analyzed using univariate and multivariate linear regressions. Variables with P ≤ 0.2 from univariate analysis were included in the multivariate analysis. Internal and external validation were used to determine the factors that cause the R value post-cALSS > 10 m. Survival rates were calculated using the Kaplan-Meier method and log-rank test. Statistical significance was set at P < 0.05.

Results

Clinical characteristics and baseline data

Of the 62 patients, five undergoing CRRT were excluded, leaving 57 for analysis (Table 1). ALF patients generally had higher aspartate aminotransferase and alanine aminotransferase levels and more HE complications (71.88%, with 40.62% at grade II and 31.26% at grade III) and were mainly affected by hepatitis B virus infection and drugs. ACLF patients showed higher total bilirubin levels, with hepatitis B virus and alcohol as the primary causes, most experiencing grade I HE (48%). The average session lasted 175.65 ± 23.10 s, with a mesylate dose of 32.77 ± 8.78 mg.

Table 1

Clinical characteristics for all patients with ALF and ACLF

VariablesTotal (n = 57)ALF (n = 32)ACLF (n = 25)P-value
Age (years)48.75 ± 13.9448.03 ± 15.7849.68 ± 11.420.662
Gender, n (%)0.931
  Female14 (24.56)8 (25.00)6 (24.00)
  Male43 (75.44)24 (75.00)19 (76.00)
TBIl (µmol/L)448.28 ± 137.84412.15 ± 137.93494.52 ± 125.660.024*
ALT (U/L)220.00 (58.00, 583.00)413.50 (153.25, 990.75)71.00 (53.00, 211.00)0.002*
AST (U/L)147.00 (87.00, 361.00)262.50 (121.50, 389.50)111.00 (76.00, 175.00)0.011*
WBC (109/L)8.51 (6.02, 12.41)9.47 (6.83, 13.25)7.21 (4.80, 9.23)0.051
PLT (109/L)77.00 (46.00, 116.00)82.50 (50.75, 121.75)68.00 (39.00, 102.00)0.216
Hb (g/L)103.00 (84.00, 131.00)104.50 (87.50, 135.50)103.00 (84.00, 119.00)0.479
INR2.58 (1.90, 3.29)2.63 (1.99, 3.45)2.26 (1.76, 2.81)0.091
R (m)6.75 (5.27, 7.50)6.30 (5.18, 7.28)6.80 (5.55, 7.55)0.497
Ammonia (µmol/L)81.07 ± 45.5391.22 ± 49.6068.08 ± 36.710.056
MELDs25.63 (21.87, 31.18)26.09 (23.45, 30.81)24.90 (21.67, 31.61)0.295
Time per session (min)175.65 ± 23.10174.19 ± 23.86177.52 ± 22.440.593
NM dosage (mg)32.77 ± 8.7832.11 ± 8.2433.61 ± 9.530.527
Sessions, n (%)0.826
  134 (59.65)21 (65.62)13 (52.00)
  211 (19.30)5 (15.62)6 (24.00)
  37 (12.28)4 (12.50)3 (12.00)
  43 (5.26)1 (3.12)2 (8.00)
  52 (3.51)1 (3.12)1 (4.00)
Whether LT, n (%)0.751
  No17 (29.82)9 (28.12)8 (32.00)
  Yes40 (70.18)23 (71.88)17 (68.00)
Adverse, n (%)0.003*
  No46 (80.70)30 (93.75)16 (64.00)
  Hypotension10 (17.54)1 (3.12)9 (36.00)
  Fibrin clot1 (1.75)1 (3.12)0 (0.00)
HE grading, n (%)0.002*
  012 (21.05)4 (12.50)8 (32.00)
  I16 (28.07)4 (12.50)12 (48.00)
  II16 (28.07)13 (40.62)3 (12.00)
  III12 (21.05)10 (31.25)2 (8.00)
  IV1 (1.75)1 (3.12)0 (0.00)
Pathogenic, n (%)0.008*
  Alcohol5 (8.77)1 (3.12)4 (16.00)
  HBV27 (47.37)11 (34.38)16 (64.00)
  Drug9 (15.79)9 (28.12)0 (0.00)
  COVID-192 (3.51)2 (6.25)0 (0.00)
  Wilson disease1 (1.75)1 (3.12)0 (0.00)
  Cancer4 (7.02)1 (4.00)3 (9.38)
HBV+COVID-193 (5.26)2 (6.25)1 (4.00)
  Others6 (10.53)3 (9.38)3 (12.00)
Complication, n (%)0.045*
  None12 (21.05)5 (15.62)7 (28.00)
  HE34 (59.65)23 (71.88)11 (44.00)
  HE+HRS5 (8.77)1 (3.12)4 (16.00)
  HE+UGIB1 (1.75)0 (0.00)1 (4.00)
  HE+MODS3 (5.26)3 (9.38)0 (0.00)
  UGIB1 (1.75)0 (0.00)1 (4.00)
  HRS1 (1.75)0 (0.00)1 (4.00)
  HE+SE1 (1.75)1 (3.12)0 (0.00)

RMA in cALSS has minimal impact on coagulation function

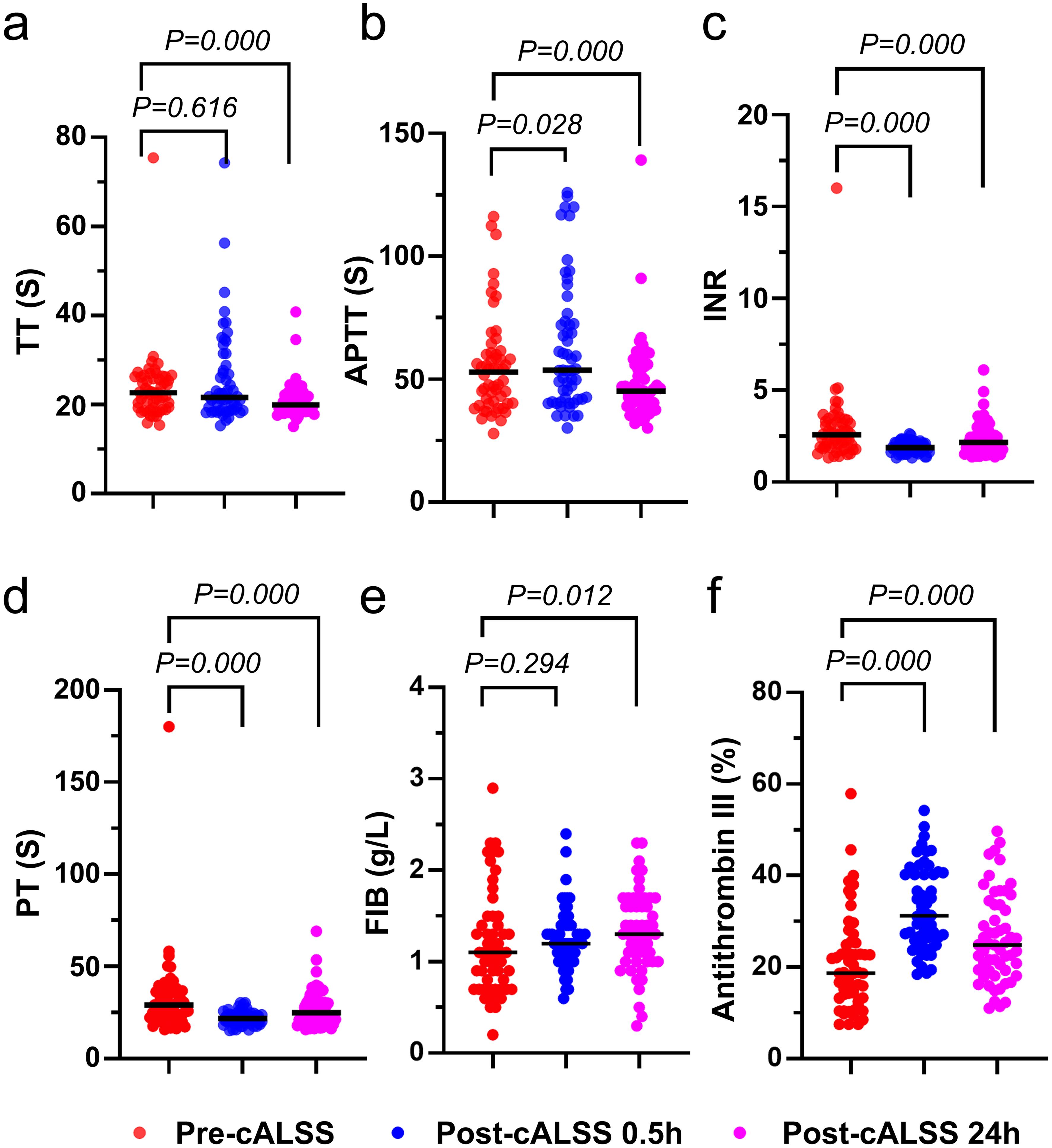
The APTT and R values of extracorporeal circulation after the first hour of treatment exceeded 120 s and 10 m (n = 6), respectively. Compared with pre-cALSS, thrombin time and fibrinogen remained stable, while INR, prothrombin time, and antithrombin III improved (Fig. 1). APTT slightly increased at 0.5 h post-cALSS (55.39 ± 20.05 vs. 62.95 ± 26.31, P < 0.05). All DIC indicators improved 24 h post-cALSS.

DIC indicators of TT (a), APTT (b), INR (c), PT (d), FIB (e), and antithrombin III (f) at pre-cALSS compared with post-cALSS 0.5 h and post-cALSS 24 h.
Fig. 1  DIC indicators of TT (a), APTT (b), INR (c), PT (d), FIB (e), and antithrombin III (f) at pre-cALSS compared with post-cALSS 0.5 h and post-cALSS 24 h.

P < 0.05 was considered. APTT, activated partial thromboplastin time; cALSS, centrifugation artificial liver support systems; FIB, fibrinogen; INR, international normalized ratio; PT, prothrombin time; TT, thrombin time.

TEG showed a hypocoagulable status at 0.5 h post-cALSS (Fig. 2). TEG at 0.5 h post-cALSS increased R (7.35 [5.80, 11.68] vs. 6.75 [5.23, 7.50], P = 0.000) and K values (2.85 [2.15, 6.73] vs. 2.25 [1.80, 4.83], P = 0.011), and decreased Angle (53.80 [37.28, 63.02] vs. 61.5 [45.3, 65.88], P = 0.002) and coagulation index (CI#) values (−4.6 [−10.05, −1.35] vs. −2.4 [−5.50, −6.00], P = 0.000) compared to pre-cALSS, with no significant changes in MA and clot hardness.

TEG indicators of K (a), MA (b), R (c), Angle (d), CI (e), and G (f) at pre-cALSS compared with post-cALSS 0.5 h.
Fig. 2  TEG indicators of K (a), MA (b), R (c), Angle (d), CI (e), and G (f) at pre-cALSS compared with post-cALSS 0.5 h.

cALSS, centrifugation artificial liver support systems; K, kinetics time; R, reaction time; MA, maximum amplitude; CI#, coagulation index; G, clot hardness; TEG, thromboelastography.

Pre-R and pre-MA levels are primary factors influencing abnormal post-cALSS R values

Despite the increased mesylate dose over the treatment period (Supplementary Fig. 1), univariate and multivariate analyses revealed that pre-INR and pre-R also influenced the dose (Supplementary Table 1). We identified the R value as a key prognostic factor for mesylate rate, as 0.5 h post-cALSS results showed improved INR but worsened R value (Figs. 1c and 2c). Further univariate and multivariate analyses indicated that pre-R and pre-MA are the main factors causing R to exceed 10 m at 0.5 h post-treatment, with odds ratio (95% CI) of 0.91 (0.84–0.98) and 2.03 (1.05–3.90), respectively, P < 0.05 (Table 2).

Table 2

Pre-cALSS clinical factors leading to longer R values post-cALSS 0.5 h

VariablesUnivariate analysis
Multivariate analysis
POR (95% CI)POR (95% CI)
NM0.8951.01 (0.92–1.10)
TT0.1121.19 (0.96–1.48)
APTT0.4061.01 (0.98–1.05)
INR0.5161.31 (0.58–2.96)
FIB0.2210.40 (0.09–1.74)
K0.0351.49 (1.03–2.15)
MA0.0110.91 (0.84–0.98)0.013*0.91 (0.84–0.98)
R0.0341.87 (1.05–3.35)0.034*2.03 (1.05–3.90)
Angle0.0080.91 (0.84–0.97)
CI#0.0090.69 (0.53–0.91)
eGFR0.2010.99 (0.97–1.01)
PLT0.0740.99 (0.97–1.00)

The internal (n = 38) and external (n = 19) validation sets (Supplementary Table 2 and Supplementary File 3) showed operating characteristic curve values of 0.86 for pre-R and 0.96 for pre-MA (Fig. 3a). The cutoff values were pre-MA ≤ 38 mm (area under the curve = 0.817, 95% CI [0.690–0.907], P < 0.001) and pre-R > 6.3 m (area under the curve = 0.790, 95% CI [0.661–0.888], P < 0.001) (Fig. 3b). A nomogram predicting the risk of R exceeding 10 min post-cALSS 0.5 h based on pre-R and pre-MA is shown in Figure 3c. According to the total points of pre-R and pre-MA in the nomogram, reducing the mesylate rate is conducive to lowering the risk of abnormal R values.

The predictors for abnormal R values post-cALSS 0.5 h were based on the ROC of training and validation (a). The AUC of pre-R and pre-MA were used as predictors (b), and their risk was calculated according to the nomogram (c).
Fig. 3  The predictors for abnormal R values post-cALSS 0.5 h were based on the ROC of training and validation (a). The AUC of pre-R and pre-MA were used as predictors (b), and their risk was calculated according to the nomogram (c).

AUC, area under the curve; cALSS, centrifugation artificial liver support systems; MA, maximum amplitude; R, reaction time; ROC, receiver operating characteristic curve.

RMA in cALSS does not induce metabolic alkalosis

Although RMA replaced regional citrate anticoagulation (RCA) in our cALSS, citrate in the plasma of PE patients with ALF and ACLF is still difficult to metabolize. Supplementary Table 3 presents the arterial blood gas results of patients from the study with missing data, measured immediately after the first cALSS and at 0.5 h and 24 h later. Serum sodium, potassium, and chlorine levels remained stable. The pH, standard HCO3, and base excess were almost within normal ranges, indicating no metabolic alkalosis, despite some citrate accumulation. The incidence of citrate accumulation (TCa/iCa > 2.5) decreased from 90.25% to 30.77% and then to 4.76%, as hypocalcemia (iCa ≤ 0.7) was quickly relieved at post-cALSS 0.5 h.

RMA in cALSS effectively reduces blood ammonia levels and MELD scores

After the last cALSS session, blood ammonia levels significantly decreased from pre-first treatment levels (45.00 [27.00, 69.50] vs. 82.00 [40.00, 118.00], P < 0.05), and MELD also improved (24.14 [20.79, 29.28] vs. 25.63 [21.80, 31.40], (P < 0.05) (Fig. 4). Higher baseline levels of blood ammonia (>80 µmol/L, mean difference of −47.00 [−78.00, −6.00], P < 0.05) and MELD (>30, mean difference of −4.34 [−5.74, −1.58], P < 0.05) were associated with a greater reduction post-last session (Supplementary Table 4).

Ammonia (a), MELD (b), platelets (c), and hemoglobin (d) at pre-first cALSS compared with post-last session.
Fig. 4  Ammonia (a), MELD (b), platelets (c), and hemoglobin (d) at pre-first cALSS compared with post-last session.

cALSS, centrifugation artificial liver support systems; MELD, model for end-stage liver disease.

RMA in cALSS does not affect overall patient survival rates

Figure 5 indicates a 28-day survival rate of 68.42% and a 90-day survival rate of 54.39%, with no significant survival differences between the ALF and ACLF groups at either time point (Supplementary Table 5). The survival rate was 6.45% in 17 free liver transplantation (LT) patients and 93.55% in 40 LT patients. For patients with MELD ≥ 30, the survival rate was 19.35%, whereas those with scores < 30 had a survival rate of 80.65%. These findings suggest that the absence of LT and high MELD significantly impact survival rates (Supplementary Table 6).

Probability of survival for ALF and ACLF patients at 28 days (a) and 90 days (b).
Fig. 5  Probability of survival for ALF and ACLF patients at 28 days (a) and 90 days (b).

ACLF, acute-on-chronic liver failure; ALF, acute liver failure; CI, confidence interval; HR, hazard ratio.

Causes of death were respiratory failure (n = 10), septic shock (n = 5), multiple brain metastases (n = 2), multiorgan disorder syndrome (n = 4), intracranial hemorrhage (n = 1), heart failure (n = 2), hepatic arterial embolization (n = 1), and hyperacute rejection (n = 1).

RMA in cALSS does not increase bleeding-related adverse events

After all sessions, 17.5% (10/57) of patients experienced a 15–20 mmHg drop in blood pressure 30–40 m after starting cALSS, which normalized after temporarily stopping treatment and administering 10–20 g of albumin. 1.75% (1/57) of patients had an “increased return pressure” alarm and fibrin clots in the return filter (Supplementary Fig. 2); however, this improved with an increase in the mesylate rate.

Figure 4c and d demonstrated a decrease in platelet and hemoglobin levels after the last session. Patients with initially lower platelet and Hb levels experienced a smaller decrease (Supplementary Table 7). Among the patients, 36.8% (21/57) exhibited a platelet count reduction of 44 × 109/L, while 68.4% (39/57) demonstrated a Hb decrease of 22.5 g/L. No bleeding occurred within 24 h post-cALSS in patients with platelet counts < 50 × 109/L.

Discussion

Patients with severe liver failure often experience hyperbilirubinemia, hepatic encephalopathy, complex infections, electrolyte imbalances, and severe coagulation issues. Although LT is the best treatment for ALF, the use of extracorporeal liver support systems remains worth considering, especially in non-transplant centers or for patients on the transplant waitlist, despite ongoing debates about its effectiveness.4 Previous studies underscore the superiority of traditional ALSS over conventional therapies in managing severe liver diseases, particularly when initiated during the early or intermediate phases of the disease. They collectively highlight ALSS’s capacity to improve biochemical parameters, reduce pathogen loads, and enhance survival rates.21–23

Centrifugation separation effectively extracts plasma at lower blood flow rates (approximately 35–60 mL/m), which is similar to the plasma speed in membrane separation (approximately 25–35 mL/m). In this study, we incorporated centrifugation-based PE with DPMAS and replaced anticoagulation therapy with mesylate. To assess the safety of mesylate in patients with liver failure at risk of bleeding, we excluded the influence of CRRT on mesylate metabolism, considering their metabolic disorder.

In membrane extracorporeal liver support, anticoagulation does not reduce the bleeding risk in patients with severe liver failure. However, combining anticoagulation with platelet inhibitors can prevent platelet loss and reduce bleeding.11,16 Nevertheless, when mesylate is used in membrane separation, anticoagulation still leads to bleeding due to prolonged treatment and high anticoagulation speeds (20–50 mg/h). In our study, using mesylate at a slower maintenance rate (6–12 mg/h) and a lower total dose (32.77 ± 8.78 mg) in cALSS resulted in no bleeding incidents.

Mesylate inhibits both coagulation factors and platelets, rendering APTT monitoring insufficient for assessing the overall coagulation status during extracorporeal anticoagulation. TEG-guided transfusion in cirrhotic patients with non-variceal upper gastrointestinal bleeding reduced the use of fresh frozen plasma, platelets, and cryoprecipitate without increasing bleeding control failure or mortality.19 In patients with ALF and ACLF, TEG provides a comprehensive assessment of coagulation function as it reaches a new balance.24 Our study used TEG to monitor coagulation during RMA therapy in patients with cALSS. The nomogram risk value indicated that the pre-R and pre-MA levels predicted the risk of R exceeding 10 m, allowing us to adjust the mesylate rate accordingly in future ALSS treatments. Although coagulation factors are consumed by the bilirubin adsorption column and perfusion filter, our study demonstrated that cDPMAS sequential PE improved DIC in ALF and ACLF patients with MELD > 30 and high bleeding risk (platelet count < 50 × 109/L), as evidenced by improved outcomes 24 h after cALSS treatment.

High blood ammonia levels and MELD > 30 increased the risk of death in patients with ALF and ACLF.3,25 Nearly half of the patients still experienced neurological complications after LT, which could improve HE caused by high ammonia levels.25 Managing hyperammonemia may improve neurological recovery. Our previous research found that conventional RCA in centrifugation PE improved survival in patients with liver failure with MELD < 30.3 For patients with MELD scores > 30, additional models and blood coagulation corrections are necessary for better outcomes. DPMAS helps to lower bilirubin, improve HE, and reduce inflammation in liver failure.6,26 Our study also demonstrated that cALSS with RMA effectively decreased blood ammonia and MELD in ALF and ACLF patients. Blood gas analysis revealed that citrate accumulation in plasma during PE was rapidly reduced after cALSS, without causing metabolic alkalosis or worsening blood ammonia in liver failure patients, even with longer DPMAS sequential PE sessions (175.65 ± 23.10 m). This outcome was better than that in our previous study, where HE in three patients worsened after centrifugation of PE using RCA.3

In this study, liver failure patients had 28- and 90-day total survival rates of 68.42% and 59.38%, respectively, which were lower than those previously reported.17,20 This may be because our enrolled patients were pre-LT with higher MELD (25.63 [21.87, 31.18]). This study highlights the benefits of RMA in cALSS: 1) plasma adsorption and perfusion followed by sequential PE improve upon simple PE treatment of centrifugation separation; 2) monitoring with TEG during cALSS treatment allows for mesylate rate adjustments, reducing bleeding risks; and 3) using peripheral vascular access (i.e., median cubital vein, radial artery, or dorsalis pedis artery) eliminates the need for central venous catheter care, reducing related complications, and enhancing ALSS operability.

However, this study has several limitations. First, it aimed to preliminarily assess the safety and efficacy of RMA, excluding cases of CRRT used in parallel or sequentially to avoid metabolic interference. This led to a small sample size, yielding only a few predictive indicators, without establishing a mesylate dose formula. Second, to quickly incorporate more RMA cases into cALSS, this study did not include heparin anticoagulation, citrate anticoagulation, or standard medical treatment groups. Control groups should be established in future studies. Third, for liver failure patients with platelet levels above 100 × 109/L, there was notable platelet loss after the last session. This could be due to disease progression or activated platelets in extracorporeal circulation. Future studies will focus on increasing the mesylate speed under TEG monitoring to reduce platelet loss in cALSS.

Conclusions

The use of RMA in cALSS (DPMAS sequential PE) for ALF and ACLF patients at high risk of bleeding is safe. Modifying the mesylate rate based on pre-R (> 6.3 m) and pre-MA ( ≤ 38 mm) can enhance safety.

Supporting information

Supplementary material for this article is available at https://doi.org/10.14218/JCTP.2024.00036 .

Supplementary File 1

Starting and maintenance mesylate rates.

(DOCX)

Supplementary File 2

TEG test.

(DOCX)

Supplementary File 3

Internal training and external validation.

(DOCX)

Supplementary Fig. 1

The dose of NM has a linear correlation with total treatment time (P < 0.05). NM, nafamostat mesylate.

(TIF)

Supplementary Fig. 2

One case of insufficient anticoagulation: fibrin clots formed in the return filter (indicated by the red arrow).

(TIF)

Supplementary Table 1

Pre-cALSS clinical factors influencing the NM dosage in linear regression.

(DOCX)

Supplementary Table 2

Datasets for internal training and external validation of pre-cALSS clinical factors.

(DOCX)

Supplementary Table 3

Arterial blood gas of pre- and post-cALSS for patients with ALF and ACLF.

(DOCX)

Supplementary Table 4

Differences in pre-ammonia and pre-MELD levels after all sessions.

(DOCX)

Supplementary Table 5

Survival status of all patients at 28 days and 90 days.

(DOCX)

Supplementary Table 6

Causes of death at 90 days.

(DOCX)

Supplementary Table 7

Changes in pre-PLT and pre-Hb levels after all sessions.

(DOCX)

Declarations

Acknowledgement

The graphical abstract figure was created on www.figdraw.com (copyright code: RYSRW9ad99).

Ethical statement

This study involving human participants was conducted in accordance with the ethical principles outlined in the Declaration of Helsinki and received formal approval from the Institutional Review Board of the Ethical Committee of Huashan Hospital, Fudan University (Approval No. 2023-842). The trial was registered on the Chinese Clinical Trial Registry (ChiCTR2400086131; http://www.chictr.cn). Written informed consent was obtained from all participants or their legal representatives prior to inclusion. All procedures adhered to guidelines set by the Committee on Publication Ethics and the International Committee of Medical Journal Editors.

Data sharing statement

The data are stored in controlled access at HIMEDC, available at http://himedc.huashan.org.cn:5288. All data are available upon request from the corresponding author.

Funding

This study was supported by the National Natural Science Foundation of China (Nos. 81371821 and 82070197) and the National Key Research and Development Program (Nos. 2023YFC2308800 and 2023YFC2505900).

Conflict of interest

The authors declare that they have no competing interests.

Authors’ contributions

Designed the study, drafted the manuscript, and completed the cALSS treatment (XFZ, FS), conducted the study for clinical treatment (HYX), collected clinical data (QZ, BYW), recruited the patients (RDL, QBZ), and revised the manuscript (JMZ, RX). All authors approved the final draft of the manuscript.

References

  1. Shingina A, Mukhtar N, Wakim-Fleming J, Alqahtani S, Wong RJ, Limketkai BN, et al. Acute Liver Failure Guidelines. Am J Gastroenterol 2023;118(7):1128-1153 View Article PubMed/NCBI
  2. Li P, Liang X, Xu S, Xiong Y, Huang J. A non-bioartificial liver support system combined with transplantation in HBV-related acute-on-chronic liver failure. Sci Rep 2021;11(1):2975 View Article PubMed/NCBI
  3. Zhu XF, Li JQ, Liu TT, Wang Y, Zhong Y, Gao QM, et al. A single center retrospective study: Comparison between centrifugal separation plasma exchange with ACD-A and membrane separation plasma exchange with heparin on acute liver failure and acute on chronic liver failure. J Clin Apher 2024;39(1):e22103 View Article PubMed/NCBI
  4. Saliba F, Bañares R, Larsen FS, Wilmer A, Parés A, Mitzner S, et al. Artificial liver support in patients with liver failure: a modified DELPHI consensus of international experts. Intensive Care Med 2022;48(10):1352-1367 View Article PubMed/NCBI
  5. Maiwall R, Bajpai M, Singh A, Agarwal T, Kumar G, Bharadwaj A, et al. Standard-Volume Plasma Exchange Improves Outcomes in Patients With Acute Liver Failure: A Randomized Controlled Trial. Clin Gastroenterol Hepatol 2022;20(4):e831-e854 View Article PubMed/NCBI
  6. Wang L, Xu W, Zhu S, Lin G, Lai J, Zhang Y, et al. Double Plasma Molecular Adsorption System with Sequential Low-dose Plasma Exchange in Patients with Hepatitis B Virus-related Acute-on-chronic Liver Failure: A Prospective Study. J Clin Transl Hepatol 2023;11(4):908-917 View Article PubMed/NCBI
  7. Larsen FS, Saliba F. Liver support systems and liver transplantation in acute liver failure. Liver Int 2025;45(3):e15633 View Article PubMed/NCBI
  8. Lee KC, Stadlbauer V, Jalan R. Extracorporeal liver support devices for listed patients. Liver Transpl 2016;22(6):839-848 View Article PubMed/NCBI
  9. Cheng S, Xu S, Guo J, He Q, Li A, Huang L, et al. Risk Factors of Central Venous Catheter-Related Bloodstream Infection for Continuous Renal Replacement Therapy in Kidney Intensive Care Unit Patients. Blood Purif 2019;48(2):175-182 View Article PubMed/NCBI
  10. Buetti N, Ruckly S, Lucet JC, Bouadma L, Garrouste-Orgeas M, Schwebel C, et al. Local signs at insertion site and catheter-related bloodstream infections: an observational post hoc analysis using individual data of four RCTs. Crit Care 2020;24(1):694 View Article PubMed/NCBI
  11. Link A, Girndt M, Selejan S, Rbah R, Böhm M. Tirofiban preserves platelet loss during continuous renal replacement therapy in a randomised prospective open-blinded pilot study. Crit Care 2008;12(4):R111 View Article PubMed/NCBI
  12. Cervantes CE, Bloch EM, Sperati CJ. Therapeutic Plasma Exchange: Core Curriculum 2023. Am J Kidney Dis 2023;81(4):475-492 View Article PubMed/NCBI
  13. Bernuau J. High volume plasma exchange in patients with acute liver failure. J Hepatol 2016;65:646-647 View Article PubMed/NCBI
  14. Baek NN, Jang HR, Huh W, Kim YG, Kim DJ, Oh HY, et al. The role of nafamostat mesylate in continuous renal replacement therapy among patients at high risk of bleeding. Ren Fail 2012;34(3):279-285 View Article PubMed/NCBI
  15. Evrard J, Siriez R, Bouvy C, Favresse J, Yildiz H, Hainaut P, et al. Comparison of analytical performances between clot waveform analysis and FibWave in edoxaban-treated patients and healthy controls. Res Pract Thromb Haemost 2022;6(7):e12804 View Article PubMed/NCBI
  16. Lang Y, Zheng Y, Qi B, Zheng W, Wei J, Zhao C, et al. Anticoagulation with nafamostat mesilate during extracorporeal life support. Int J Cardiol 2022;366:71-79 View Article PubMed/NCBI
  17. Stravitz RT, Lee WM. Acute liver failure. Lancet 2019;394(10201):869-881 View Article PubMed/NCBI
  18. Maiwall R, Kulkarni AV, Arab JP, Piano S. Acute liver failure. Lancet 2024;404(10454):789-802 View Article PubMed/NCBI
  19. Kumar M, Ahmad J, Maiwall R, Choudhury A, Bajpai M, Mitra LG, et al. Thromboelastography-Guided Blood Component Use in Patients With Cirrhosis With Nonvariceal Bleeding: A Randomized Controlled Trial. Hepatology 2020;71(1):235-246 View Article PubMed/NCBI
  20. Sarin SK, Choudhury A, Sharma MK, Maiwall R, Al Mahtab M, Rahman S, et al. Acute-on-chronic liver failure: consensus recommendations of the Asian Pacific association for the study of the liver (APASL): an update. Hepatol Int 2019;13(4):353-390 View Article PubMed/NCBI
  21. Lanjuan L, Qian Y, Jianrong H, Xiaowei X, Yuemei C, Yagang C, et al. Severe hepatitis treated with an artificial liver support system. Int J Artif Organs 2001;24(5):297-303 View Article PubMed/NCBI
  22. Li L, Yang Q, Huang J, Xu X, Chen Y, Chen Y, et al. Treatment of hepatic failure with artificial liver support system. Chin Med J (Engl) 2001;114(9):941-945 View Article PubMed/NCBI
  23. Li LJ, Yang Q, Huang JR, Xu XW, Chen YM, Fu SZ. Effect of artificial liver support system on patients with severe viral hepatitis: a study of four hundred cases. World J Gastroenterol 2004;10(20):2984-2988 View Article PubMed/NCBI
  24. Goyal S, Jadaun S, Kedia S, Kumar-Acharya S, Varma S, Nayak B, et al. Thromboelastography Parameters in Patients with Acute on Chronic Liver Failure. Ann Hepatol 2018;17(6):1042-1051 View Article PubMed/NCBI
  25. Rose CF, Amodio P, Bajaj JS, Dhiman RK, Montagnese S, Taylor-Robinson SD, et al. Hepatic encephalopathy: Novel insights into classification, pathophysiology and therapy. J Hepatol 2020;73(6):1526-1547 View Article PubMed/NCBI
  26. Ma Y, Chen F, Xu Y, Wang M, Zhou T, Lu J, et al. Safety and Efficacy of Regional Citrate Anticoagulation during Plasma Adsorption Plus Plasma Exchange Therapy for Patients with Acute-on-Chronic Liver Failure: A Pilot Study. Blood Purif 2019;48(3):223-232 View Article PubMed/NCBI

About this Article

Cite this article
Zhu XF, Xue HY, Sun F, Zhang Q, Wang BY, Zhang QB, et al. Centrifugation Liver Support Using Regional Mesylate Anticoagulation is Safe for Liver Failure Patients with High Risk of Bleeding. J Clin Transl Pathol. 2025;5(1):1-8. doi: 10.14218/JCTP.2024.00036.
Copy Export to RIS Export to EndNote
Article History
Received Revised Accepted Published
October 29, 2024 February 27, 2025 March 6, 2025 March 17, 2025
DOI http://dx.doi.org/10.14218/JCTP.2024.00036