Home
JournalsCollections
For Authors For Reviewers For Editorial Board Members
Article Processing Charges Open Access
Ethics Advertising Policy
Editorial Policy Resource Center
Company Information Contact Us Membership Collaborators Partners
OPEN ACCESS

2′, 5′-Dihydroxyacetophenone Alleviates Cytokine Storm by Targeting Hdac1

  • Xuehong Lin1,
  • Wenjun Qi1,
  • Mengxue Lv1,
  • Ruojia Zhang1,
  • Yufei Li1,
  • Zhaowei Xu1,
  • Jinyi Fan1,
  • Longjie Hu1,
  • Luna Ge1,2,
  • Yuang Zhang1,2 and
  • Lin Wang1,2,* 
Exploratory Research and Hypothesis in Medicine   2024;9(1):25-31

doi: 10.14218/ERHM.2023.00062

Received:

Revised:

Accepted:

Published online:

 Author information

Citation: Lin X, Qi W, Lv M, Zhang R, Li Y, Xu Z, et al. 2′, 5′-Dihydroxyacetophenone Alleviates Cytokine Storm by Targeting Hdac1. Explor Res Hypothesis Med. 2024;9(1):25-31. doi: 10.14218/ERHM.2023.00062.

Abstract

Background and objectives

Cytokine storm is a severe immune response . 2′,5′-Dihydroxyacetophenone (DHAP) is a small molecule with a variety of biological activities involving antioxidant, anti-inflammation and antitumor. The objective of the current investigation is to elucidate the underlying mechanism of DHAP in cytokine storm and perform a preliminary analysis of its potential applications.

Methods

C57 mice and RAW264.7 cells were used to study the effect of DHAP on cytokine storm in vivo and in vitro. ELISA and nitric oxide detection were used to measure the expression of inflammatory factors. The roles of DHAP in cytokine storm were investigated in vitro and in vivo. The molecular basis of DHAP was also studied by network pharmacological analysis and molecular docking.

Results

DHAP inhibited the production of inflammatory factors such as interleukin-1β, interleukin-6, and nitric oxide, alleviated the symptoms of the inflammatory response, and prolonged the survival of cytokine storm animal models. In vitro experiments showed that DHAP inhibited the proliferation of RAW264.7 cells in an inflammatory environment and suppressed the secretion of pro-inflammatory factors in RAW264.7 cells. Western blot results showed that DHAP increased the protein stability of Hdac1, decreased the acetylation level of P65, and inhibited the activation of the nuclear factor-kappa B (NF-κB) signaling pathway.

Conclusions

DHAP protect against cytokine storm by repressing the excessive production of pro-inflammatory factors and attenuating immune responses through inactivating the (NF-κB) signaling pathway. Hdac1 may act as the potential target of DHAP to inhibit cytokine storm. DHAP is a potential treatment of cytokine storm and deserves further study.

Keywords

DHAP, Cytokine storm, NF-κB signaling pathway, Hdac1

Introduction

The concept of cytokine storm was first introduced in 1993 by Ferrara et al. in the context of graft-versus-host disease,1 which is caused by the release of excessive cytokines and chemokines in a short period of time by a cascade amplification reaction of immune cells in the body. The lack of negative immune regulatory feedback and the continuous self-reinforcement of positive feedback leads to an imbalance in the immune network.2 Cytokine storm can be caused by viral infection,3 drug treatments (monoclonal antibodies and chimeric antigen receptor T cell therapy),4,5 rubella, and other factors. Patients often present with fever, and in severe cases, in addition to high fever, fatigue, anorexia, headache, rash, diarrhea, arthralgia, myalgia, and neuropsychiatric symptoms.6 In particular, cytokine storm is initiated very rapidly when a massive activation of the immune response occurs in the respiratory tract, which can cause abnormal elevations of multiple cytokines in the respiratory system and organs within a short period of time, ultimately leading to single or multiple organ damage, functional failure and even organ death in severe cases.7

The main drugs available to inhibit or modulate cytokine storms are cytokine antagonists, such as interleukin (IL)-6 antagonists, tumor necrosis factor (TNF) antagonists, and interferon-gamma antagonists.8 However, once a cytokine storm has broken out, focusing on neutralizing specific cytokines with elevated levels circulating in the body may not have the desired effect. When cytokines are key components of a hyperinflammatory circuit or their levels are potentially elevated in tissues, reducing elevated cytokine levels may induce other adverse reactions.9 In response to these problems, immunosuppression is still considered an important strategy for the treatment of cytokine storm.

Chinese herbal medicines have received much attention for their high safety, low toxicity, and significant efficacy. 2′,5′-Dihydroxyacetophenone (DHAP) is one of the active compounds isolated from Radix rehmanniae and is widely used as a herbal medicine in many countries.10 Available literature suggests that DHAP has anxiolytic, anti-inflammatory and neuroprotective properties. Studies have shown that DHAP has some anticancer effects in multiple myeloma and has been reported to have anti-pancreatic cancer and uric acid lowering potential.11–13 However, the role of DHAP in inflammatory storms remains largely unknown. Therefore, the aim of this study was to characterize its role and mechanism in the context of inflammatory storms.

Material and methods

Animals and treatment

Eight-week-old C57 mice (Huafu Kang, China) were randomly divided into control, model, and treatment groups of six animals each after 1 week of acclimatization feeding, and were numbered and weighed by ear studs. To further observe the effect of DHAP on the survival time of mice in the cytokine storm syndrome model, mice were injected intraperitoneally with a lethal dose of lipopolysaccharide (LPS) (30 mg/kg) followed by saline or DHAP (Selleck, S937401). The mice were observed for survival every 2 h for 24 h. The study was conducted in adherence to the Guidelines on the Humane Treatment of Laboratory Animals issued by the Ministry of Science and Technology of the People's Republic of China. Approval for all animal studies was obtained from the Institutional Animal Care and Use Committee of Shandong First Medical University & Shandong Academy of Medical Sciences (SMBC23LL006). All mice were anesthetized with isoflurane gas, and every effort was made to minimize pain.

Enzyme-linked immunosorbent assay (ELISA) and nitric oxide (NO) detection

Mouse eye blood was placed in 1.5 mL Eppendorf tubes and left to stand for 1 h in an oven at 37°C. The serum was separated from the plasma and centrifuged using an ultra-high-speed centrifuge (Beckman, America) programmed at 4°C and 3,000 rpm for 10 m to determine the expression of inflammatory factors in the serum. Serum NO levels were measured using an NO assay kit (Beyotime Biotechnology, Shanghai, China) and the absorbance was measured at 550 nm.

Hematoxylin and eosin (H&E) staining

Mouse lungs were routinely fixed in 4% paraformaldehyde, paraffin embedded, sectioned, and stained with hematoxylin and eosin (H&E) using a staining kit (Solebro, China) following the manufacturer’s instructions. Stained sections were photographed by light microscopy at 4 x and 10 x magnification to observe the damage of the mouse lungs.

Cell culture and stimulation

RAW264.7 cells were inoculated into Dulbecco’s modified Eagle medium containing 10% fetal bovine serum, and 1% penicillin-streptomycin mixture, and when the cells were confluent, they were scraped off with a cell scraper and the cell suspension was used for passaging. To simulate the in vitro inflammatory microenvironment, we inoculated RAW264.7 cells into 12-well plates at an appropriate density and added 1 µg/mL of LPS per well after the cells were plated.

Cytotoxicity assay

RAW264.7 cells were inoculated into 96-well plates and incubated overnight in a CO2 incubator at 37°C. Cells were then treated as controls, or exposed to DHAP (100 nM, 500 nM, 1 µM, 5 µM, 10 µM, 20 µM, 30 µM, or 50 µM) and incubated for 24 h. Cell counting kit-8 (CCK-8, Solarbio, China) reagent (10 µL) was added to each well and the plates were placed in a CO2 incubator for more than 1 h. The cell proliferation rate was measured in each group from 0–24 h at an optical density of 450 nm using an enzyme marker.

Quantitative real-time polymerase chain reaction (qPCR)

Total RNA was extracted using Trizol reagent (Novozymes, China) and the concentration and purity were determined using a NanoDrop instrument. RNA was reverse transcribed into cDNA using Toyo Spun Reverse Transcription kits. The procedure was 37°C for 15 m, 50°C for 5 m, 98°C for 5 m, and 4°C for infinite cycles. qPCR was performed using Conway Century kits. The reaction procedure was predenaturation at 95°C for 10 m, denaturation at 95°C for 10 s, annealing at 56–64°C for 30 s, extension at 72°C for 32 s, denaturation, annealing, and extension for a total of 40 cycles. The expression of cytokines at the cellular level was measured.

Western blotting

Treated cells were collected from each group and lysate and benzenesulfonyl fluoride (100:1) were added in proportion to the number of cells, lysed on ice and centrifuged at 4°C and 12,000 rpm for 20 m. The supernatant was added to 5 × loading buffer, denatured at 100°C in a metal bath for 7 m, and the Bradford protein assay kit (Beyotime Biotechnology, Shanghai, China) after protein quantification. At the end of the procedure, the target proteins were transferred to nitrocellulose membranes at 250 mA for 1 h and 5% skimmed milk powder for 1 h. The primary antibodies were incubated overnight at 4°C and the secondary antibodies were incubated the next day. Visualization was performed using an electrochemiluminescence plus detection system (Thermo Scientific, Waltham, MA, USA). The primary antibodies were anti-nuclear factor-kappa B (NF-κB) p65 (acetyl K310) (1:1,000, bsm-23216R), HDAC1 (1:1,000, ab109411), anti-NF-κB p65 (1:1,000, bsm-52305R), anti-IKKα (1:1,000, ab32041), phospho-IKKα (1:500,ab38515) and GAPDH (1:1,000, 10494-1-AP).

Network pharmacological analysis

The structural formula, simplified molecular-input line-entry system (referred to as Smiles) file and PubChem (https://pubchem.ncbi.nlm.nih.gov/ ) compound identification of DHAP were obtained from the PubChem database to prepare the necessary parameters and files for target prediction. ChEMBL (https://www.ebi.ac.uk/chembl/ ), the SwissTargetPrediction (http://www.swisstargetprediction.ch/ ) (referred to as STITCH, http://stitch.embl.de/ ) and the similarity ensemble approach (SEA, (https://sea.bkslab.org/ ) search server databases were used to predict the targets of DHAP. The National Center for Biotechnology Information gene database (https://www.ncbi.nlm.nih.gov/ ) was used to search for relevant targets using the keywords “cytokine storm” and “inflammation”. The two datasets were compared, and the intersection of the two datasets was obtained using a Venn diagram (http://bioinformatics.psb.ugent.be/webtools/Venn/ ), which was used to identify potential DHAP targets. Metascape (https://www.metascape.org/ ) was used to enrich relevant pathways. The interactions were analyzed by STRING (https://cn.string-db.org/ ) to predict the overlapping target proteins. Finally, molecular docking analysis was performed by entering the target proteins into the protein databank (PDB, https://www.rcsb.org/ ) website and selecting the appropriate PDB structure in conjunction with existing literature reports. Docking analysis was performed using Yin Fu Technology software (http://www.yinfotek.cn/ ) to process the PDB structures and select receptors and ligands based on the functions and properties described in the PDB and in conjunction with existing literature, and finally view the docking score results.

Statistical analysis

GraphPad Prism 8.0 (La Jolla, CA, USA) was used for statistical analysis of the data. Results were reported as means ± standard deviations and t-tests were used for analysis. Each experiment was independently repeated three or more times and p-values < 0.05 were considered statistically significant.

Results

DHAP had anti-inflammatory effects in animal cytokine storm models

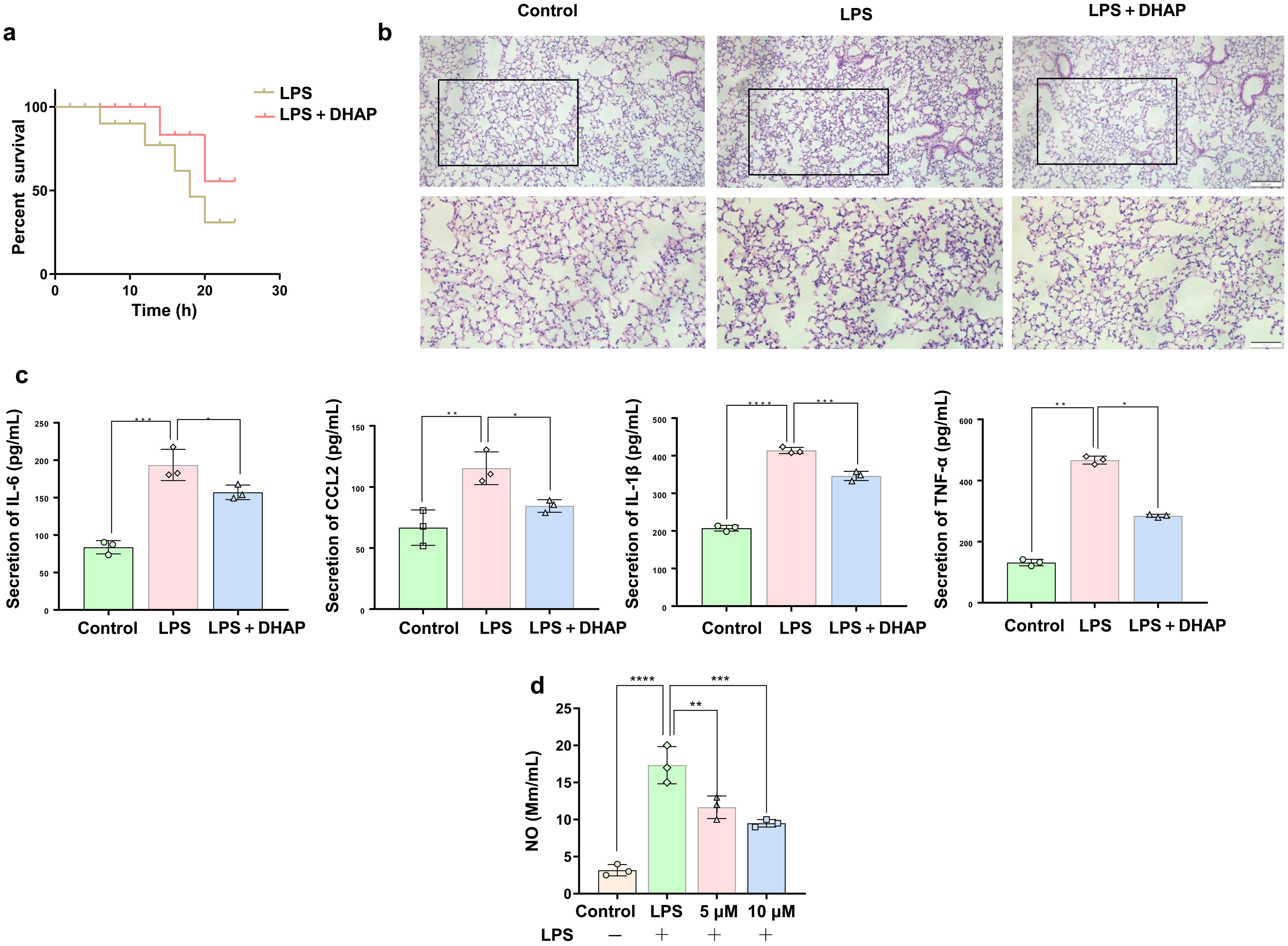
To investigate the role of DHAP in inflammatory storms in-depth, we constructed a mouse model of inflammation by LPS. In the inflammatory state of mice, DHAP significantly prolonged the life of mice (Fig. 1a). Meanwhile, histological results showed alveolar damage and inflammatory cell infiltration in mice injected with LPS, but the above indicators were improved after DHAP treatment (Fig. 1b). ELISA results showed that the expression of inflammatory factors such as IL6, IL1β, CCL2 and TNF-α were elevated in the blood of inflamed mice, and the intervention of DHAP effectively reduced the expression levels of the above pro-inflammatory factors. The intervention of DHAP was effective in reducing the expression levels of these pro-inflammatory factors (Fig. 1c). We also measured NO levels in the blood and obtained similar results (Fig. 1d), which decreased with increasing doses of DHAP in a dose-dependent manner. These results suggest that DHAP inhibited the production of inflammatory factors in mice, which alleviated the damage caused by cytokine storm and maintained the vital activity of mice.

DHAP had anti-inflammatory activity in mice.
Fig. 1  DHAP had anti-inflammatory activity in mice.

(a) The survival rate of mice injected intraperitoneally with DHAP in inflamed mice. (b) H&E staining of pathological sections of mouse lungs. (c) ELISA to detect the serum levels of inflammatory factors IL6, IL1β, CCL2, and TNF-α in mice. (d) Assay of NO in blood. *p < 0.05, **p < 0.01, ***p < 0.001. CCL2, chemokine (C-C motif) receptor 2; DHAP, 2′,5′-dihydroxyacetophenone; ELISA, enzyme-linked immunosorbent assay; H&E, hematoxylin and eosin; IL, interleukin; LPS, lipopolysaccharide; NO, nitric oxide; TNF-α, tumor necrosis factor-alpha.

DHAP inhibited macrophage activity and pro-inflammatory function

As pro-inflammatory factors are mainly secreted by macrophages, we next detected the effects of DHAP on the activity of macrophages. As shown in Figure 2a, the cytotoxicity of the drug was within the normal range at concentrations of 5 µM and 10 µM for DHAP, so we used this concentration for subsequent experiments (Fig. 2a). The results showed that DHAP effectively decreased and restored the expression of IL6, TNF-α, IL1α, IFN-γ and CXCL2 expression in LPS-activated RAW264.7 cells (Fig. 2b) to near basal levels. The above experiments suggest that DHAP decreased the pro-inflammatory effects of macrophages by inhibiting inflammatory factor expression.

DHAP inhibited macrophage activity and pro-inflammatory function.
Fig. 2  DHAP inhibited macrophage activity and pro-inflammatory function.

(a) Optimal experimental concentrations for detecting DHAP. (b) CCK8 to detect the effect of DHAP on RAW264.7 cell activity. (c) ELISA to detect the intracellular expression levels of inflammatory factors IL1α, IL6, IFN-γ, TNF-α and CXCL2 after incubation of RAW264.7 cells *p < 0.05, **p < 0.01, ***p < 0.001. CXCL2, C-X-C motif chemokine ligand 2; DHAP, 2′,5′-dihydroxyacetophenone; ELISA, enzyme-linked immunosorbent assay; IFN-γ, interferon-gamma; IL, interleukin; LPS, lipopolysaccharide; OD, optical density; TNF-α, tumor necrosis factor-alpha.

DHAP may interact with Hdac1

Using network pharmacology, we further explored the molecular basis of DHAP in inhibiting inflammatory responses. The chemical structure of DHAP is shown in Figure 3a. Using the NCBI database (https://www.ncbi.nlm.nih.gov/ ), we identified 2,510 proteins associated with cytokine storm and inflammation (Table S1). Meanwhile, the SEA Search Server (https://sea.bkslab.org/ ), Swiss target prediction (http://www.swisstargetprediction.ch/ ), and ChEMBL databases (https://www.ebi.ac.uk/chembl/ ) identified 245 target proteins in mice that are potential targets of DHAP (Table S2). We combined the above two datasets and observed 90 potential targets of DHAP in inflammation-related pathways, with Hdac1, Prkdc, Egfr, Tyrp1, Ca15, Tyr, Drd2, Htr2c, Chrna7, Hdac6 and Drd1 appearing multiple times in the prediction results of the software (Fig. 3b, Table S3). Kyoto Encyclopedia of Genes and Genomes analysis of 90 potential targets by Metascape (https://www.metascape.org/ ) enriched several pathways, including NF-κB signaling, inflammatory mediator regulation of TRP channels, and Notch signaling (Fig. 3c). We then performed protein correlation analysis of these 90 molecules by multiple proteins in STRING (https://cn.string-db.org/ ) and constructed a protein interaction network (Fig. 3d). From the results, we can see that Hdac1, Egfr, Mmp9, Fyn, Esr1, Mtor, Alox5, Ptgs1, Hdac2, Prkaa1 and other 10 molecules were key nodes. (Table S4). We crossed the key node proteins with those predicted by the software and finally screened out 5 potential target proteins for DHAP, including Hdac1, Hdac6, Drd2, Chrna7 and Egfr. We used the Yinfu Technology software (http://www.yinfotek.cn/ ) to molecularly dock the above five proteins with DHAP. The results showed that Hdac1 had the strongest predicted binding power to DHAP (Fig. 3e, f). Hdac1 is mainly located in the nucleus and its main role is to regulate gene expression, making it an important epigenetic factor. From the above analysis, we predicted that DHAP bound to Hdac1 and affected its activity including NF-κB signaling.

DHAP interacted with Hdac1.
Fig. 3  DHAP interacted with Hdac1.

(a) The structural formula of DHAP. (b) Kyoto Encyclopedia of Genes and Genomes analysis of 90 target molecules by Metascape software (https://www.metascape.org/ ). (c) Analysis of inflammatory and cytokine storm molecules interacting with potential DHAP targets. (d) Construction of a PPI network of potential DHAP targets by STRING. (e) Docking scoring of DHAP with potential target protein molecules by Yin Fu Technology software (http://www.yinfotek.cn/ ). (f) Analysis of DHAP docking sites with potential target protein molecules by Yin Fu Technology software (http://www.yinfotek.cn/ ). CS, Cytokine storm; DHAP, 2′,5′-dihydroxyacetophenone; PPI, protein-protein interaction.

DHAP bound to Hdac1, thereby inhibiting p65 acetylation and NF-κB activation

We further investigated how DHAP exerts its anti-inflammatory effects via Hdac1. First, we examined the effect of DHAP on Hdac1 protein stability and found that the intracellular content of Hdac1 increased with increasing DHAP concentration, suggesting that the binding of DHAP to Hdac1 enhanced its protein stability (Fig. 4a). As it has been reported that Hdac1 can directly interact with p65 of NF-κB to deacetylate lysine K310, resulting in the inhibition of p65 transcriptional activity, we examined the acetylation level of p65.14,15 The results showed that the addition of DHAP reduced the acetylation level of p65 and also inhibited the activation of the NF-κB pathway (Fig. 4b, c). Taken together, these results suggest that DHAP inhibited p65 acetylation and NF-κB signaling, possibly by targeting Hdac1, thereby reducing macrophage pro-inflammatory factor secretion and alleviating the inflammatory factor storm.

DHAP binds to Hdac1 thereby inhibiting p65 acetylation and NF-κB activation.
Fig. 4  DHAP binds to Hdac1 thereby inhibiting p65 acetylation and NF-κB activation.

(a) Effect of DHAP on Hdac1 protein stability in RAW264.7 cells. (b) Western blot detection of p65 acetylation level. (c) Western blot verification of NF-κB signaling pathway activation level. DHAP, 2′,5′-dihydroxyacetophenone; GAPDH, glyceraldehyde-3-phosphate dehydrogenase; LPS, lipopolysaccharide; NF-κB, nuclear factor-kappa B.

Discussion

Traditional Chinese medicine has received much attention in recent years as an ancient method of treating disease. Chinese herbal monomers are favored by researchers as active components of herbal medicines because of their low molecular weight, stability, and nonantigenicity for oral administration. DHAP, an active compound extracted from the herb Shu Di Huang, has anti-inflammatory activity, promotes wound healing, and has been shown to be an effective drug for the treatment of multiple myeloma.11 In addition, DHAP has anti-pancreatic cancer and uric acid lowering potential.12,13

Our studies have shown that DHAP can resist storms of inflammatory factors in mice. In a series of animal experiments and in vitro assays, we determined the role of DHAP in mitigating cytokine storms. We found that DHAP has anti-inflammatory activity, is able to reduce the proliferative capacity of RAW264.7 cells, and inhibits the secretion of pro-inflammatory factors by RAW264.7. In addition, our study suggests that DHAP acts through Hdac1. This suggests that Hdac1 may be a potential target for DHAP to treat cytokine storms. However, further studies are needed to elucidate the clinical translation potential of DHAP.

Hdac1 is a histone deacetylase that catalyzes the deacetylation of N-terminal lysine residues of core histones (H2A, H2B, H3 and H4). Histone deacetylation has an important role in processes such as regulation of gene transcription, cell growth, and cell death.16 As an important epigenetic factor, Hdac1 is thought to be associated with the progression and prognosis of certain cancers, and it has also been reported that Hdac1 may serve as a good diagnostic and prognostic marker for lung cancer.17 Recent studies have shown that Hdac1 may regulate angiogenesis, inflammatory signaling, redox homeostasis, and NO signaling in endothelial cells.18 In addition, Hdac1 has some therapeutic potential in combating brain aging and neurogenic decline and regulates neuronal differentiation.19,20 Our study shows that binding of DHAP to Hdac1, improved its protein stability, and activated downstream NF-κB. Effects in other cells, diseases, and pathways are still unknown and therefore need to be further explored.

In the case of the COVID-19 virus, which is currently having a major impact on our lives, infection of the organism leads to acute respiratory distress syndrome and multiple organ failure in most patients at a late stage of the disease, resulting in a sudden worsening of the disease that causes a cytokine storm.21,22 The main treatment is to intervene early in the infection with immunomodulators and cytokine antagonists and to control the cytokine storm as soon as it occurs.23 The cytokine storm induced by this pathogenic and aggressive viral infection is now treated with immunomodulatory approaches, with treatment options including steroids, intravenous immunoglobulins, Janus kinase (TAK) inhibitors, and selective cytokine blockade therapy, such as the IL1 receptor antagonist anakinra or the IL6 receptor antagonist tocilizumab.24,25 However, these therapies have some limitations and the search for a safe and effective treatment has become a hot topic of current research.

Future directions

DHAP is a small molecule that significantly inhibits the secretion of pro-inflammatory cytokines, delays the progression of inflammation and protects the body from the damage of an intense inflammatory environment. In addition, DHAP has important biological roles in suppressing infection, modulating immune responses, and regulating cell proliferation and differentiation. Therefore, although the clinical translation potential of DHAP requires further investigation, as a small molecule with the advantages of high safety and few toxic side effects, DHAP may become a new or complementary approach for the treatment of COVID-19. We expect it to provide new ideas for the diagnosis and treatment of related diseases.

Conclusions

In this study, we found that the plant-derived monomer DHAP may have the ability to inhibit inflammatory storms. HDAC1 is a histone deacetylase responsible for catalyzing the removal of acetyl groups from lysine residues on many protein substrates. HDAC1 has profound effects on the regulation of gene transcription and many processes associated with cell growth and cell death, including cell cycle progression, DNA repair and apoptosis. DHAP binds to the deacetylase Hdac1, increases the protein stability of Hdac1, reduces the acetylation level of P65, and inhibits the activation of the NF-κB signaling pathway. DHAP is a multifunctional bioactive molecule with a wide range of applications in alleviating inflammatory factor storms.

Supporting information

Supplementary material for this article is available at https://doi.org/10.14218/ERHM.2023.00062 .

Table S1

Cytokines storm proteins associated with inflammation.

(DOCX)

Table S2

Possible potential action targets of DHAP.

(DOCX)

Table S3

Potential targets for the intersection of DHAP with cytokine storms and inflammation.

(DOCX)

Table S4

Key nodes.

(DOCX)

Abbreviations

CCL2: 

chemokine (C-C motif) receptor 2

CXCL2: 

C-X-C motif chemokine ligand 2

DHAP: 

2′,5′-dihydroxyacetophenone

ELISA: 

enzyme-linked immunosorbent assay

GAPDH: 

glyceraldehyde-3-phosphate dehydrogenase

H&E: 

hematoxylin and eosin

LPS: 

lipopolysaccharide

IFN-γ: 

interferon-gamma

IL: 

interleukin

NF-κB: 

nuclear factor-kappa B

NO: 

nitric oxide

OD: 

optical density

PDB: 

protein databank

PPI: 

protein-protein interaction

qPCR: 

Quantitative real-time polymerase chain reaction

SEA: 

similarity ensemble approach

Smiles: 

simplified molecular-input line-entry system

STITCH: 

SwissTargetPrediction

TNF-α: 

tumor necrosis factor-alpha

Declarations

Acknowledgement

We would like to thank the lab teachers and the help of students for their support.

Ethical statement

The study was conducted in adherence to the Guidelines on the Humane Treatment of Laboratory Animals issued by the Ministry of Science and Technology of the People's Republic of China. Approval for all animal studies was obtained from the Institutional Animal Care and Use Committee of Shandong First Medical University & Shandong Academy of Medical Sciences (SMBC23LL006). All mice were anesthetized with isoflurane gas, and every effort was made to minimize pain.

Data sharing statement

No additional data are available.

Funding

This work was supported by the National Natural Science Foundation of China (Grant nos. 81772760, 82072850, 81901666, 82101903 and 82171801), the Shandong Taishan Scholarship (Grant no. tsqn20161076), the Natural Science Foundation of Shandong Province (Grant no. ZR2020YQ55), the Key Research and Development Project of Shandong Province (No. 2021ZDSYS27), the Youth Innovation Technology Plan of Shandong University (Grant no. 2019KJK003), and the Academic Promotion Program of Shandong First Medical University (Grant no. 2019LJ001).

Conflict of interest

There are no conflicts to declare.

Authors’ contributions

Research concept and design (XHL, YAZ and LW), Data acquisition (XHL, MXL and WJQ), data analysis and interpretation (XHL, LNG and JYF), material support (YFL, ZWX, RJZ and LJH), and original writing and revision (XHL and YAZ), review and editing (XHL and LW).

References

  1. Ferrara JL, Abhyankar S, Gilliland DG. Cytokine storm of graft-versus-host disease: a critical effector role for interleukin-1. Transplant Proc 1993;25(1 Pt 2):1216-1217 View Article PubMed/NCBI
  2. Mueller DL. Tuning the immune system: competing positive and negative feedback loops. Nat Immunol ;4(3):210-1 View Article PubMed/NCBI
  3. Li C, Yang P, Zhang Y, Sun Y, Wang W, Zou Z, et al. Corticosteroid treatment ameliorates acute lung injury induced by 2009 swine origin influenza A (H1N1) virus in mice. PLoS One 2012;7(8):e44110 View Article PubMed/NCBI
  4. Panoskaltsis N, McCarthy NE, Stagg AJ, Mummery CJ, Husni M, Arebi N, et al. Immune reconstitution and clinical recovery following anti-CD28 antibody (TGN1412)-induced cytokine storm. Cancer Immunol Immunother 2021;70(4):1127-1142 View Article PubMed/NCBI
  5. Zhang X, Zhu L, Zhang H, Chen S, Xiao Y. CAR-T Cell Therapy in Hematological Malignancies: Current Opportunities and Challenges. Front Immunol 2022;13:927153 View Article PubMed/NCBI
  6. Fajgenbaum DC, June CH. Cytokine Storm. N Engl J Med 2020;383(23):2255-2273 View Article PubMed/NCBI
  7. Ragab D, Salah Eldin H, Taeimah M, Khattab R, Salem R. The COVID-19 Cytokine Storm; What We Know So Far. Front Immunol 2020;11:1446 View Article PubMed/NCBI
  8. McGonagle D, Sharif K, O’Regan A, Bridgewood C. The Role of Cytokines including Interleukin-6 in COVID-19 induced Pneumonia and Macrophage Activation Syndrome-Like Disease. Autoimmun Rev 2020;19(6):102537 View Article PubMed/NCBI
  9. Nile SH, Nile A, Qiu J, Li L, Jia X, Kai G. COVID-19: Pathogenesis, cytokine storm and therapeutic potential of interferons. Cytokine Growth Factor Rev 2020;53:66-70 View Article PubMed/NCBI
  10. Ko JH, Lee JH, Jung SH, Lee SG, Chinnathambi A, Alharbi SA, et al. 2,5-Dihydroxyacetophenone Induces Apoptosis of Multiple Myeloma Cells by Regulating the MAPK Activation Pathway. Molecules 2017;22(7):1157 View Article PubMed/NCBI
  11. Clark AD, Douglas KW, Mitchell LD, McQuaker IG, Parker AN, Tansey PJ, et al. Dose escalation therapy in previously untreated patients with multiple myeloma following Z-Dex induction treatment. Br J Haematol 2002;117(3):605-612 View Article PubMed/NCBI
  12. Sun W, Zhang Y, Ren X, Cui L, Wang J, Ni X. In Silico Studies, Biological Activities, and Anti-human Pancreatic Cancer Potential of 6-Hydroxy-4-methylcoumarin and 2,5-Dihydroxyacetophenone as Flavonoid Compounds. J Oleo Sci 2022;71(6):853-861 View Article PubMed/NCBI
  13. Liang D, Yong T, Chen S, Xie Y, Chen D, Zhou X, et al. Hypouricemic Effect of 2,5-Dihydroxyacetophenone, a Computational Screened Bioactive Compound from Ganoderma applanatum, on Hyperuricemic Mice. Int J Mol Sci 2018;19(5):1394 View Article PubMed/NCBI
  14. Ashburner BP, Westerheide SD, Baldwin AS. The p65 (RelA) subunit of NF-kappaB interacts with the histone deacetylase (HDAC) corepressors HDAC1 and HDAC2 to negatively regulate gene expression. Mol Cell Biol 2001;21(20):7065-7077 View Article PubMed/NCBI
  15. Bahl S, Ling H, Acharige NPN, Santos-Barriopedro I, Pflum MKH, Seto E. EGFR phosphorylates HDAC1 to regulate its expression and anti-apoptotic function. Cell Death Dis 2021;12(5):469 View Article PubMed/NCBI
  16. Cao LL, Song X, Pei L, Liu L, Wang H, Jia M. Histone deacetylase HDAC1 expression correlates with the progression and prognosis of lung cancer: A meta-analysis. Medicine (Baltimore) 2017;96(31):e7663 View Article PubMed/NCBI
  17. Dunaway LS, Pollock JS. HDAC1: an environmental sensor regulating endothelial function. Cardiovasc Res 2022;118(8):1885-1903 View Article PubMed/NCBI
  18. Pao PC, Patnaik D, Watson LA, Gao F, Pan L, Wang J, et al. HDAC1 modulates OGG1-initiated oxidative DNA damage repair in the aging brain and Alzheimer’s disease. Nat Commun 2020;11(1):2484 View Article PubMed/NCBI
  19. Nieto-Estevez V, Changarathil G, Adeyeye AO, Coppin MO, Kassim RS, Zhu J, et al. HDAC1 Regulates Neuronal Differentiation. Front Mol Neurosci 2021;14:815808 View Article PubMed/NCBI
  20. Soy M, Keser G, Atagündüz P, Tabak F, Atagündüz I, Kayhan S. Cytokine storm in COVID-19: pathogenesis and overview of anti-inflammatory agents used in treatment. Clin Rheumatol 2020;39(7):2085-2094 View Article PubMed/NCBI
  21. Trougakos IP, Stamatelopoulos K, Terpos E, Tsitsilonis OE, Aivalioti E, Paraskevis D, et al. Insights to SARS-CoV-2 life cycle, pathophysiology, and rationalized treatments that target COVID-19 clinical complications. J Biomed Sci 2021;28(1):9 View Article PubMed/NCBI
  22. Ye Q, Wang B, Mao J. The pathogenesis and treatment of the ’Cytokine Storm’ in COVID-19. J Infect 2020;80(6):607-613 View Article PubMed/NCBI
  23. Nanaware N, Banerjee A, Mullick Bagchi S, Bagchi P, Mukherjee A. Dengue Virus Infection: A Tale of Viral Exploitations and Host Responses. Viruses 2021;13(10):1967 View Article PubMed/NCBI
  24. Younan P, Iampietro M, Nishida A, Ramanathan P, Santos RI, Dutta M, et al. Ebola Virus Binding to Tim-1 on T Lymphocytes Induces a Cytokine Storm. mBio 2017;8(5):e00845-17 View Article PubMed/NCBI
  25. Han Y, Jung HW, Lee JY, Kim JS, Kang SS, Kim YS, et al. 2,5-dihydroxyacetophenone isolated from Rehmanniae Radix Preparata inhibits inflammatory responses in lipopolysaccharide-stimulated RAW264.7 macrophages. J Med Food 2012;15(6):505-510 View Article PubMed/NCBI

About this Article

Cite this article
Lin X, Qi W, Lv M, Zhang R, Li Y, Xu Z, et al. 2′, 5′-Dihydroxyacetophenone Alleviates Cytokine Storm by Targeting Hdac1. Explor Res Hypothesis Med. 2024;9(1):25-31. doi: 10.14218/ERHM.2023.00062.
Copy Export to RIS Export to EndNote
Article History
Received Revised Accepted Published
June 20, 2023 July 12, 2023 October 8, 2023 December 11, 2023
DOI http://dx.doi.org/10.14218/ERHM.2023.00062