v
Search
Advanced

Publications > Journals > Journal of Clinical and Translational Hepatology> Article Full Text

  • OPEN ACCESS

Association of Changes in Portal Insulin with Immunometabolism During and After Hepatitis C Virus Infection

  • Matthew G. Menkart1,
  • Jenna L. Oringher1,
  • Moumita Chakraborty1,
  • James A. Haddad1,
  • Gabriella M. Quinn1,
  • Grace Zhang1,
  • Elizabeth C. Townsend1,
  • Kareen L. Akiva1,
  • Lisa Scheuing1,
  • Anjali Rai1,
  • Shakuntala Rampertaap2,
  • Sergio D. Rosenzweig2,
  • Christopher Koh3,
  • Rebecca J Brown3,
  • Regina Umarova3,
  • Elliot B. Levy4,
  • David E. Kleiner5,
  • Rabab O. Ali1,
  • Ohad Etzion1,
  • Rownock Afruza1 and
  • Theo Heller1,* 
 Author information 

Abstract

Background and Aims

Insulin resistance is a common extrahepatic manifestation of hepatitis C virus (HCV) infection (HCVi), but its mechanism is poorly understood. While systemic insulin resistance is documented, portal insulin dynamics, a key regulator of hepatic metabolism, remain unexplored. This study aimed to investigate the relationship between insulin, the gut-liver axis, and immunometabolic changes in patients with HCV.

Methods

HCV patients were evaluated before (HCVi; n = 29) and after sustained virologic response (SVR) achieved with sofosbuvir/velpatasvir treatment (SVR, n = 23) (NCT02400216). Liver biopsies, portal blood, and peripheral blood were collected at both phases. Statistical analyses were conducted using Wilcoxon rank-sum tests, Mann-Whitney tests, and Pearson’s correlation coefficients to assess differences and associations across insulin, glucose, cytokines, metabolites, immune cells, and hepatic liver transcriptomics to elucidate impaired insulin homeostasis in HCVi.

Results

HCV patients had significantly reduced portal insulin compared to SVR (p = 0.02), while peripheral insulin, portal glucose, and peripheral glucose remained unchanged. Portal insulin correlated positively with proinflammatory cytokines and vascular injury markers and negatively with CD8/CD62L/CD45RA/CD3 cells (naive cytotoxic T-cells) and non-standard nucleotides. Hepatic transcriptomic analysis revealed portal insulin correlated positively with immune and negatively with amino acid pathways, reflecting insulin’s role in the perturbations of immunometabolism during HCVi.

Conclusions

Lower portal insulin during HCVi is associated with changes consistent with altered pancreatic insulin secretion and decreased hepatic insulin extraction. The observed correlations support a potential relationship between the immune response and insulin dynamics, indicating an interplay between the immune system, metabolism, and insulin in HCVi, with clinical implications for the management of dysglycemia.

Graphical Abstract

Keywords

Liver disease, Metabolic disorder, Cytokine, Nucleotide, Insulin, Hepatitis C, Portal Vein

Introduction

Despite effective therapy for hepatitis C virus (HCV), it remains a leading cause of liver disease and cirrhosis worldwide.1 HCV differs from other viral hepatitis infections in that it has a much higher rate of both chronicity and extrahepatic manifestations.2 Extrahepatic manifestations in HCV are clinical complications that involve other organs outside of the liver. Up to two-thirds of patients with chronic HCV infection (HCVi) develop at least one extrahepatic manifestation,3 one such being insulin resistance (IR)/type II diabetes mellitus.4

Insulin signaling can be affected by a variety of mechanisms, most notably in HCV via increased intrahepatic tumor necrosis factor alpha (TNFα) production.5 Likewise, insulin signaling can be disrupted by altered hepatokine production, resulting in either decreased insulin secretion or selective IR in hepatic and non-hepatic tissues.6 Dysfunction in pancreatic β-cells leads to decreased insulin release into the portal vein, directly affecting the load of insulin delivered to the liver. In a proportional manner to the amount of insulin secreted by the pancreas, the liver performs hepatic insulin extraction, removing approximately 80% of endogenous insulin secreted in the blood under normal physiological conditions.7 Viral infection can also impact hepatic insulin extraction, and it has been proposed that liver damage in chronic hepatitis leads to decreased insulin extraction.8 Therefore, alterations in insulin secretion and hepatic insulin extraction may impact insulin signaling in the context of HCV. Supplementary Figure 1 summarizes definitions of insulin secretion, resistance, and extraction.

Patients with chronic HCV who develop diabetes are more likely to progress to cirrhosis and decompensated liver disease compared to chronic HCV patients without diabetes.9In vitro studies reveal that hepatic IR is in part mediated by the HCV core protein by triggering the degradation of insulin receptor substrate 1, disrupting the insulin signaling pathway in hepatocytes.10 While this intrahepatic method of insulin disruption is well understood, alterations in pancreatic insulin release and subsequent suppression of hepatic glucose release require further investigation within the portal venous system. Additionally, understanding the immune and viral drivers of insulin disruption in HCV might create opportunities for therapeutic intervention.

Our group previously reported numerous changes that occur during and after direct-acting antiviral (DAA) therapy for HCVi, including but not limited to a unique liver transcriptome, perturbed bacterial diversity and translocation, host immunological changes, and an altered metabolomic profile.11–14 This hypothesis-generating study aimed to evaluate how changes in portal insulin secretion and extraction correlate with the aforementioned multi-omics data during and after infection. Through this correlational study, the mechanisms of insulin secretion and homeostasis, utilizing HCV as a model, may be further elucidated.

Our comprehensive analysis revealed that portal insulin was significantly reduced during infection compared to after treatment. In the liver, alterations in immune and metabolic pathways correlated with the reduction of portal insulin. In the immune system, portal insulin correlated with specific immune cells, notably naive cytotoxic T-cells, and various pro- and anti-inflammatory cytokines. In the metabolomics, portal insulin correlated with nucleotides, specifically orotate and other non-coding nucleotides. Through the integration of these analyses, we hypothesize that HCVi induces changes in the immune system and hepatic signaling to induce decreased pancreatic β-cell insulin secretion and selective hepatic IR, presenting as a reduction in portal insulin but no changes in peripheral insulin.

Methods

Study design and patient cohort

Twenty-nine patients with chronic HCV-associated liver disease were evaluated and underwent DAA therapy (sofosbuvir/velpatasvir) at the National Institutes of Health Clinical Center and achieved sustained virologic response (SVR) (NCT02400216). Selection criteria with patient details have been described elsewhere.12 All research was conducted in accordance with the Declarations of Helsinki and Istanbul, and all patients signed informed consent for participation in an NIDDK Institutional Review Board-approved protocol. All analyses on serum, plasma, and whole blood included 29 patients during HCVi and 23 patients one year post-SVR. Paired analyses consisted of 23 pairs, except transcriptomic analysis, which had 22 pairs. Two patients were taking medications for diabetes mellitus (Novolin insulin for one patient and glimepiride for another patient). However, neither was excluded from analyses because their medication and dosage did not change across infection status, and analyses were focused on the impact of HCVi. Patients were further subdivided based on liver cirrhosis status at baseline, with Ishak fibrosis scores of 0–4 classified as non-cirrhotic and 5–6 as cirrhotic. This led to the following patient distribution: 13 patients with active HCVi and cirrhosis, 16 with active HCVi without cirrhosis, 9 with SVR and cirrhosis, and 14 with SVR without cirrhosis.

Sample collection

Both portal and peripheral blood and liver biopsies were collected from all patients. All patients fasted overnight prior to sample collection. Blood samples were centrifuged for 10 min at 1,000 rpm within 4 h of collection and then stored at –80°C until analysis. Two hepatic core biopsy specimens were collected with a coaxially introduced 18G Temno needle (Temno Evolution, MeritMedical, Jordan, Utah, USA). Liver biopsies were scored in a blinded manner by a single liver pathologist to determine hepatic activity index and Ishak fibrosis scores for inflammation and fibrosis.

RNA sequencing of liver tissue

Total RNA extraction was performed on snap-frozen liver biopsies and used for RNA sequencing analysis.12 In brief, total RNA was extracted from 10 mg of liver tissue using TriZol (Cat No. 15596026) and the Qiagen RNA Extraction Kit (Cat No. 74104). The NEBNext poly(A) Selection Kit (Cat No. E7490S) was used for poly-A tail selection and to generate the RNA library using the ScriptSeq RNA library prep kit (Cat No. SSV21106). All cDNA libraries were quantified using the KAPA Biosystems Illumina qPCR kit (Roche Cat No.: 0796010140001). Libraries were normalized and sequenced on an Illumina HiSeq 4000. Raw sequences were aligned to the Homo sapiens hg38 reference genome using STAR (version 10.1) on PartekFlow. The DESeq2 R package (version 1.40.2) was used to remove batch effects and perform differential gene expression analysis.15 The GAGE R package (version 2.50.0)16 was used to identify pathways from the Kyoto Encyclopedia of Genes and Genomes (KEGG) that were significantly up- or downregulated with an FDR < 0.1 using the differentially expressed genes.

Clinical markers of liver disease

Biochemical assays were performed on a Cobas C 501 system to measure alanine aminotransferase, aspartate aminotransferase, albumin, total and direct bilirubin, and insulin. Glucose was measured using an Abbott Architect c8000 instrument. Complete blood counts were measured on a Sysmex system. Homeostatic model assessment for insulin resistance (HOMA-IR) was calculated as (Insulin × Glucose)/405; quantitative insulin sensitivity check index (QUICKI) was calculated as 1/(logInsulin + logGlucose); and homeostatic model assessment of β-cell function (HOMA-β) was calculated as 360 × Insulin/(Glucose – 63),17 where insulin was measured in µU/mL and glucose in mg/dL. For HOMA-IR and QUICKI, peripheral insulin was used, while for HOMA-β, portal insulin was used.

Serum immune and microbial markers

More than sixty serum markers were measured in both HCVi and SVR cohorts using commercially available research kits. Each assay was conducted in duplicate according to the respective manufacturers’ protocols. A list of markers and kits is presented in Supplementary Table 1.

Flow cytometry

Portal and peripheral blood samples were processed for flow cytometry using a whole blood lysis method, stained with fluorescent antibodies, measured with a FACS Canto II instrument, and analyzed using FCS Express Software (De Novo, Glendale, CA). Lymphocytes were identified based on a gate established by forward and side-angle scatter and confirmed using anti-CD45 and anti-CD14 antibodies. B cells were identified with the following antibodies: anti-CD20, anti-CD19, anti-CD5, anti-CD10, anti-IgM, anti-CD38, and anti-CD27. Irrelevant, directly conjugated murine IgG1 was used to ascertain background staining. All monoclonal antibodies were obtained from Becton Dickinson (San Jose, CA), with the exception of anti-IgM (BioLegend, San Diego, CA) and anti-CD45, anti-CD14, anti-CD19, anti-CD10, and anti-CD27 (Life Technologies, Carlsbad, CA).

Non-targeted global metabolite profiling

Metabolon conducted the global metabolomics assays in portal and peripheral serum at both time points. A detailed process for sample handling, quality control, data extraction, biochemical identification, data curation, quantification, and data normalization has been published.18 In brief, samples were vigorously shaken in methanol for 2 min to extract metabolites (Glen Mills GenoGrinder 2000) and then centrifuged. The extract was then aliquoted, dried, and reconstituted in acidic or basic liquid chromatography-compatible solvents for analysis by ultraperformance liquid chromatography-tandem mass spectrometry methods.19 Using a reference library of chemical standards, metabolites were identified by automated comparison of the ion features. Samples were curated by visual inspection for quality control using software developed at Metabolon.20

Statistical analysis

Statistical analysis was performed using GraphPad PRISM 10.2.2 and R. Continuous variables are expressed as median (IQR). All paired statistical tests were performed using the Wilcoxon rank-sum test, and all nonpaired statistical tests were performed using two-sided Mann-Whitney (MW) U tests. All correlational tests were performed using two-tailed Spearman correlation tests. p-values were adjusted using the false discovery rate for transcriptomic pathways. Corrected p-values (pcorrected) were calculated by performing an analysis of covariance to control for body mass index (BMI).

Results

Patient demographics

As described above, 29 patients underwent evaluation during HCVi, and 23 patients completed re-evaluation one year after SVR. Subject characteristics are presented in Table 1. Hepatic activity index, steatosis (fat), alanine aminotransferase, aspartate aminotransferase, gamma-glutamyl transferase, albumin, total bilirubin, and PT-INR were all significantly elevated during HCVi compared to after SVR. Notably, BMI was not significantly different across infection status (Table 1).

Table 1

Subject Characteristics

HCViHCVi for paired analysisSVR (paired and unpaired)Wilcoxox Rank Sum (HCVi vs SVR)
Number of Subjects (n)292323
Age; Median (IQR)59 (54.5–62)58.3 (54.5–62.5)59.3 (55.5–63.5)
Sex (male), % (n)18 (62.1%)14 (60.8)14 (61)
Race
White % (n)19 (65.6)15 (65.2)15 (65.2)
Asian % (n)2 (6.8)1 (4.3)1 (4.3)
Black/African American % (n)5 (17.2)5 (21.7)5 (21.7)
Hispanic % (n)3 (10.3)2 (8.7)2 (8.7)
Cirrhosis status
Cirrhotic13 (44.8)99 (39.1)
Non-cirrhotic16 (55.2)14 (60.9)14 (60.9)
Histological and Laboratory Parameters, Median (IQR)
log HCV RNA (IU/ml)6.3 (5.85–6.86)6.4 (6.03–6.90)
Ishak Fibrosis Score4 (2–6)3.47 (1.5–6)3 (0–6)0.2238
HAI Inflammatory Score8 (7–10)8 (7–10)3 (2–3)<0.0001
Direct Portal pressures (mmHg)19 (12–25)17.4 (12.5–23)19 (12–22)0.82
Fat (0–4)0.7695652170.81 (0.1–1)0.3869565220.019
ALT (IU/L)85 (46.0–145.5)102 (35–131)21 (17–29)<0.0001
AST (IU/L)72 (34.5–109.5)80 (33.5 – 107.5)24 (21–28)<0.0001
ALP (IU/L)81 (73.0–108.5)94 (69 – 106.5)76 (63–106)0.1177
GGT (IU/L)113 (35.5–169.0)128 (35.5–184)33 (20–43)0.0004
Albumin (g/dl)4.1 (4.0–4.4)4.2 (4–4.4)4.3 (4.1–4.5)0.0227
Total Bilirubin (mg/dl)0.6 (0.5–0.8)0.7 (0.5–0.8)0.4 (0.3–0.6)0.0015
Platelet Count (×109 /L)165 (116.0–201.5)168 (129–199)170.5 (140.8–195.8)0.2053
PT-INR1.07 (0.99–1.13)1.06 (0.99–1.12)1.09 (1.01–1.17)0.0175
BMI (kg/m2)27.3 (24.4–31.4)27.2 (24.6–29.5)27.7 (23.8–31.1)0.2355
HbA1c (%)5.5 (5.0–6.0)5.4 (5.2–6)5.5 (5.3–5.9)0.6963

Portal insulin is reduced during HCVi

To understand how HCV affects IR, insulin and glucose were measured in both the peripheral and portal blood during HCVi and after SVR. Peripheral insulin (median HCVi: 17.6, IQR: 11.9; median SVR: 14.7, IQR: 23.9) and peripheral glucose (median HCVi: 93.0, IQR: 24.0; median SVR: 95.0, IQR: 12.8) levels did not differ significantly between infection status (pinsulin = 0.53, pglucose = 0.20) (Fig. 1A).

Reduction of portal insulin during HCV infection.
Fig. 1  Reduction of portal insulin during HCV infection.

(A) Insulin and glucose levels quantified in peripheral blood (Wilcoxon rank-sums test). (B) Insulin and glucose levels quantified in portal blood. Levels of significance: *p < 0.05; ns > 0.05 (Wilcoxon rank-sums test). (C) HOMA and QUICKI measurements calculated from insulin and glucose measurements in peripheral blood (Wilcoxon rank-sums test). HCV, Hepatitis C virus; HCVi, Hepatitis C infected patients; HOMA-β, homeostatic model assessment of β-cell function; HOMA-IR, homeostatic model assessment for insulin resistance; QUICKI, quantitative insulin sensitivity check index; SVR, sustained virologic response.

In contrast, portal glucose was significantly lower during infection (median: 97, IQR: 12) compared to SVR (median: 101, IQR: 10.5) (p = 0.045); however, this difference was not significant after adjusting for BMI (pcorrected = 0.053). Portal insulin was also significantly reduced during infection (median: 28.6, IQR: 30.9) compared to SVR (median: 52.4, IQR: 24.2) (p = 0.023), and this remained significant after BMI correction (pcorrected = 0.025) (Fig. 1B).

Neither peripheral HOMA-IR, HOMA-β, nor peripheral QUICKI differed across infection status (pHOMA-IR = 0.62, pHOMA-β = 0.092, pQUICKI = 0.50) (Fig. 1C). Portal insulin also did not differ across sex or race during HCVi (psex = 0.99, prace = 0.51) (Supplementary Fig. 2). This demonstrates that during infection, portal insulin was significantly reduced, while portal and peripheral glucose, as well as peripheral insulin, remained unchanged compared to SVR. Therefore, we observed decreased insulin secretion into the portal vein during HCVi; however, there was no change in peripheral insulin. This suggests that the liver may also be extracting less insulin from the portal blood, demonstrating a viral effect on hepatic insulin extraction.

Impact of cirrhosis, steatosis, and BMI on portal insulin

To determine whether cirrhosis status affected portal insulin, portal insulin was compared in patients with and without cirrhosis before and after SVR. Portal insulin did not differ when comparing patients with cirrhosis versus patients without cirrhosis during infection (p = 0.18) and after SVR (p = 0.22) (Supplementary Fig. 3). There was also no significant difference when comparing portal insulin levels in patients with cirrhosis during infection to after SVR (p = 0.098) or in patients without cirrhosis during infection to after SVR (p = 0.10). Steatosis grade from liver biopsies did not correlate with portal insulin during infection (ρ = 0.012, p = 0.9501) or after SVR (ρ = 0.21, p = 0.49). BMI also did not correlate with portal insulin during infection (ρ = 0.31, p = 0.10) or after SVR (ρ = 0.37, p = 0.083). Lack of relationships with cirrhosis status, steatosis, and BMI suggests that HCV, rather than advanced liver disease, may be driving decreased portal insulin (Supplementary Fig. 3).

Impact of hepatitis C genotype on portal insulin

Since specific HCV genotypes, notably genotype 3, are associated with increased hepatic steatosis,21 portal and peripheral glucose and insulin were compared in patients with genotype 1 to those with non-genotype 1 HCV. Eighteen patients had HCV genotype 1 (10 genotype 1A, 8 genotype 1B). Of the other eleven patients, six were infected with HCV genotype 2, four with HCV genotype 3, and one with HCV genotype 4 (Supplementary Fig. 4). Portal insulin was significantly higher in patients infected with HCV genotype 1 compared to non-genotype 1 during infection (MW, p = 0.019), but did not differ after SVR (MW, p = 0.21) (Fig. 2). Therefore, a non-genotype 1 HCV genotype seems to coincide with reduced pancreatic insulin secretion observed during infection.

Relationships between portal insulin and genotype.
Fig. 2  Relationships between portal insulin and genotype.

Insulin levels measured in portal and peripheral blood during HCV infection in patients infected with genotype 1 HCV and non-genotype 1 HCV. Levels of significance: *p < 0.05; **p < 0.01; ns > 0.05 (2-sided Mann-Whitney (MW) U test). HCVi, Hepatitis C infected patients; SVR, sustained virologic response.

Correlations of immunogenic pathways with portal insulin

Hepatic differentially expressed genes were mapped to the KEGG pathway database. Correlation analysis between HCVi portal insulin and pathways was performed by comparing the median correlations of genes within the pathway and those not within the pathway to estimate effect size. Seventy-one pathways significantly correlated with portal insulin (Fig. 3). Of these 71, 45 were positively correlated, and 26 were negatively correlated. Twenty-one immune pathways correlated with portal insulin, with 20 correlating positively. Out of the top 15 positively correlated pathways, 11 were immune pathways. Conversely, out of the top 15 negatively correlated pathways, 11 were metabolism and energy pathways. These pathways are listed in Supplementary Table 2. Top genes contributing to these KEGG pathways with their correlations to portal insulin and log2 fold changes are listed in Supplementary Table 3. This represents a relationship between high levels of insulin and immune pathways, and between low levels of insulin and metabolic pathways during HCVi. An over-representation analysis using differentially expressed genes mapped to KEGG pathways found that the O-GlcNac regulation of IR pathway (Supplementary Fig. 5) is upregulated during HCVi. Activation of O-GlcNac regulatory pathway increases IR in high glucose environments.22 Additionally, key genes in the IR pathway, such as JNK1 and IKKB,23,24 were also upregulated during HCVi in our patient cohort. Though there was no change in peripheral glucose levels in HCVi versus SVR, the liver transcriptome demonstrates activation of pathways associated with IR during HCVi. This suggests a possible influence of HCVi on reduced extraction of insulin, similar to effects seen in hyperglycemia.

Correlation of portal insulin with hepatic transcriptomics.
Fig. 3  Correlation of portal insulin with hepatic transcriptomics.

Correlation of portal insulin during HCV infection with hepatic differentially expressed genes with FDR p-value < 0.1 mapped to the KEGG pathway database using R software. Pathways graphed are the KEGG pathways with FDR p-value < 0.1. FDR, false discovery rate; HCVi, Hepatitis C infected patients; IL, interleukin; KEGG, Kyoto Encyclopedia of Genes and Genomes; SVR, sustained virologic response.

Correlation of proinflammatory cytokines, microbial markers, and vascular injury markers with portal insulin

Sixty-five serum markers, measured in portal and peripheral blood, were evaluated for correlations with portal insulin during infection (Fig. 4A) and after SVR (Fig. 4B). During infection, six serum markers from portal blood and ten serum markers from peripheral blood correlated with portal insulin (Table 2).

Relationships between portal insulin and proinflammatory and vascular damage cytokines.
Fig. 4  Relationships between portal insulin and proinflammatory and vascular damage cytokines.

(A) Correlation heatmap of portal and peripheral insulin and glucose measurements (x-axis) and cytokines measured in portal and peripheral blood during HCV infection (y-axis). Levels of significance: +p < 0.1; *p < 0.05; **p < 0.01; ***p < 0.001 (two-tailed Spearman correlational test). (B) Correlation heatmap of portal and peripheral insulin and glucose measurements (x-axis) and cytokines measured in portal and peripheral blood after SVR (y-axis). Levels of significance: +p < 0.1; *p < 0.05; **p < 0.01; ***p < 0.001 (two-tailed Spearman correlational test). (C) Positive linear correlations between portal insulin (x-axis) and measurements of proinflammatory cytokines (y-axis) during HCV infection. HCVi portal IL-17 was identified to have an outlier based on a Grubbs’ test (α = 0.0001, G = 4.046), so this point was excluded from analysis (n = 28) (two-tailed Spearman correlational test). (D) Positive linear correlations between portal insulin (x-axis) and measurements of vascular injury markers (y-axis) during HCV infection (two-tailed Spearman correlational test). bFGF, basic fibroblast growth factor; CRP, c-reactive protein; HCVi, Hepatitis C infected patients; IFN, interferon; IL, interleukin; LPS, lipopolysaccharide; LTA, lipotechioic acid; MCP, monocyte attractant protein; MDC, macrophage-derived chemokine; MIP, macrophage inflammatory protein; PDGF, platelet-derived growth factor; PlGF, placental derived growth factor; SAA, serum amyloid A; sICAM, soluble intercellular adhesion molecule; sVCAM, soluble vascular adhesion molecule; SVR, sustained virologic response. TGF, transforming growth factor; TNFα, tumor necrosis factor alpha; TNFβ, tumor necrosis factor beta; VEGF, vascular endothelial growth factor.

Table 2

Significant Correlations of Portal and Peripheral Serum Markers with Portal Insulin

Correlations with portal insulin
MarkerClassHCVi rho (p)SVR rho (p)Wilcoxox Rank Sum
Portal Serum Markers
  IL-17Proinflammatory0.56(0.0019)0.24 (0.26)0.17
  sICAM-3Vascular injury marker0.52 (0.0039)0.20 (0.36)0.54
  ThrombomodulinVascular injury marker0.49 (0.0068)−0.16 (0.46)0.075
  TNFαProinflammatory0.49 (0.0070)0.14 (0.51)0.0043
  bFGFGrowth factor−0.48 (0.0086)0.030 (0.89)0.87
  EotaxinChemokine−0.48 (0.0089)−0.071 (0.75)0.60
Peripheral Serum Markers
  sICAM3Vascular injury marker0.48 (0.0081)0.33 (0.13)0.0048
  sICAM1Vascular injury marker0.47 (0.011)0.29 (0.18)0.42
  LTAMicrobial products−0.46 (0.011)−0.11 (0.62)0.068
  sVCAM1Vascular injury marker0.44 (0.017)−0.092 (0.67)0.29
  MCP-4Chemoattractants0.44 (0.018)Not measured after SVR
  TNFαProinflammatory0.43 (0.019)0.16 (0.46)0.00015
  ThrombomodulinVascular injury marker0.42 (0.025)−0.067 (0.76)0.065
  MIP-1bChemoattractants0.41 (0.029)0.18 (0.40)0.11
  IL10Regulatory cytokines0.40 (0.030)−0.35 (0.10)<0.000001
  IL-12p40Proinflammatory0.38 (0.043)0.075 (0.7334)<0.000001

In this cohort, as previously reported, portal and peripheral TNFα and interleukin (IL) 12p40 were significantly elevated during HCVi vs. SVR.11 Peripheral soluble intercellular adhesion molecule 3 (sICAM-3) (p = 0.0048) was also significantly elevated during HCVi. These cytokines demonstrated a relationship to portal insulin, along with others that were not significantly different across infection status (Supplementary Fig. 6). Cytokines that positively correlated with portal insulin included proinflammatory cytokines such as portal and peripheral TNFα, portal IL17, and peripheral IL12p40 (Fig. 4C), and vascular injury markers such as portal and peripheral sICAM-3, portal and peripheral thrombomodulin, peripheral sICAM-1, and soluble vascular cell adhesion molecule 1 (Fig. 4D). Conversely, portal basic fibroblast growth factor, portal eotaxin (serum cytokines), and peripheral lipoteichoic acid (microbial marker) correlated negatively with portal insulin. None of these serum markers were significantly correlated with portal insulin after SVR (Supplementary Fig. 7). These results reveal a clear association between cytokines, microbial, and vascular injury markers with portal insulin, potentially suggesting a role for circulating markers in decreasing insulin secretion and hepatic insulin extraction during HCVi.

Correlation between immune cell populations and portal insulin before and after treatment

Our findings that proinflammatory cytokines and vascular injury markers correlated with portal insulin prompted further investigation into how immune cells that produce and interact with these cytokines directly correlate with changes in portal insulin (Supplementary Fig. 8). Four populations of cells significantly correlated with portal insulin: cytotoxic T-cells (CD3+/CD8+), natural killer cells (CD3-/CD56+), CD20+ B cells, and CD5+ B cells.

The percentage of CD3+ cytotoxic T-cells in portal and peripheral circulation negatively correlated with portal insulin during infection (portal: ρ = −0.39, p = 0.040; peripheral: ρ = −0.42, p = 0.027), but had no correlation after SVR (Fig. 5A). Of these CD3+ cells, the percentage of naive cytotoxic T-cells (CD8/CD62L/CD45RA/CD3) in portal (ρ = −0.48, p = 0.0098) and peripheral (ρ = −0.48, p = 0.0095) serum was the only subpopulation that negatively correlated with portal insulin (Fig. 5B).

Correlational analysis of portal insulin with immune cells in portal and peripheral blood.
Fig. 5  Correlational analysis of portal insulin with immune cells in portal and peripheral blood.

(A) Negative linear correlations between portal insulin (x-axis) and the percentage of CD3+ cells in portal and peripheral blood (y-axis) during infection, but no correlation after SVR (two-tailed Spearman correlational test). (B) Negative linear correlations between portal insulin (x-axis) and the percentage of CD8/CD62L/CD45RA/CD3 cells in portal and peripheral blood (y-axis) during infection, but no correlation after SVR (two-tailed Spearman correlational test). (C) Positive linear correlations between portal insulin (x-axis) and the percentage of CD3-/CD56+ cells in portal and peripheral blood (y-axis) during infection, and in portal blood after SVR (two-tailed Spearman correlational test). (D) Negative linear correlations between portal insulin (x-axis) and the percentage of CD5+ cells in portal and peripheral blood (y-axis) during infection and in peripheral blood after SVR (two-tailed Spearman correlational test). HCVi, Hepatitis C infected patients; SVR, sustained virologic response.

Natural killer cells and CD5+ B cells correlated with portal insulin during infection and after SVR. The percentage of CD3-/CD56+ cells positively correlated with portal insulin during infection in portal (ρ = 0.39, p = 0.039) and peripheral (ρ = 0.43, p = 0.021) serum, and after SVR in portal (ρ = 0.53, p = 0.013) but not peripheral serum (ρ = 0.41, p = 0.059) (Fig. 5C). The percentage of CD5+ B cells during infection in portal (ρ = −0.40, p = 0.037) and peripheral (ρ = −0.3918, p = 0.0392) serum negatively correlated with portal insulin. Likewise, after SVR, the percentage of CD5+ B cells negatively correlated with portal insulin in peripheral serum (ρ = −0.45, p = 0.032), but no significant correlation was observed with the percentage of these cells in portal serum (ρ = −0.38, p = 0.084) (Fig. 5D).

Together, these results suggest that naive cytotoxic T-cells and specific populations of B cells are correlated with portal insulin during infection, while natural killer and CD5+ B cells correlate with portal insulin both during and after infection.

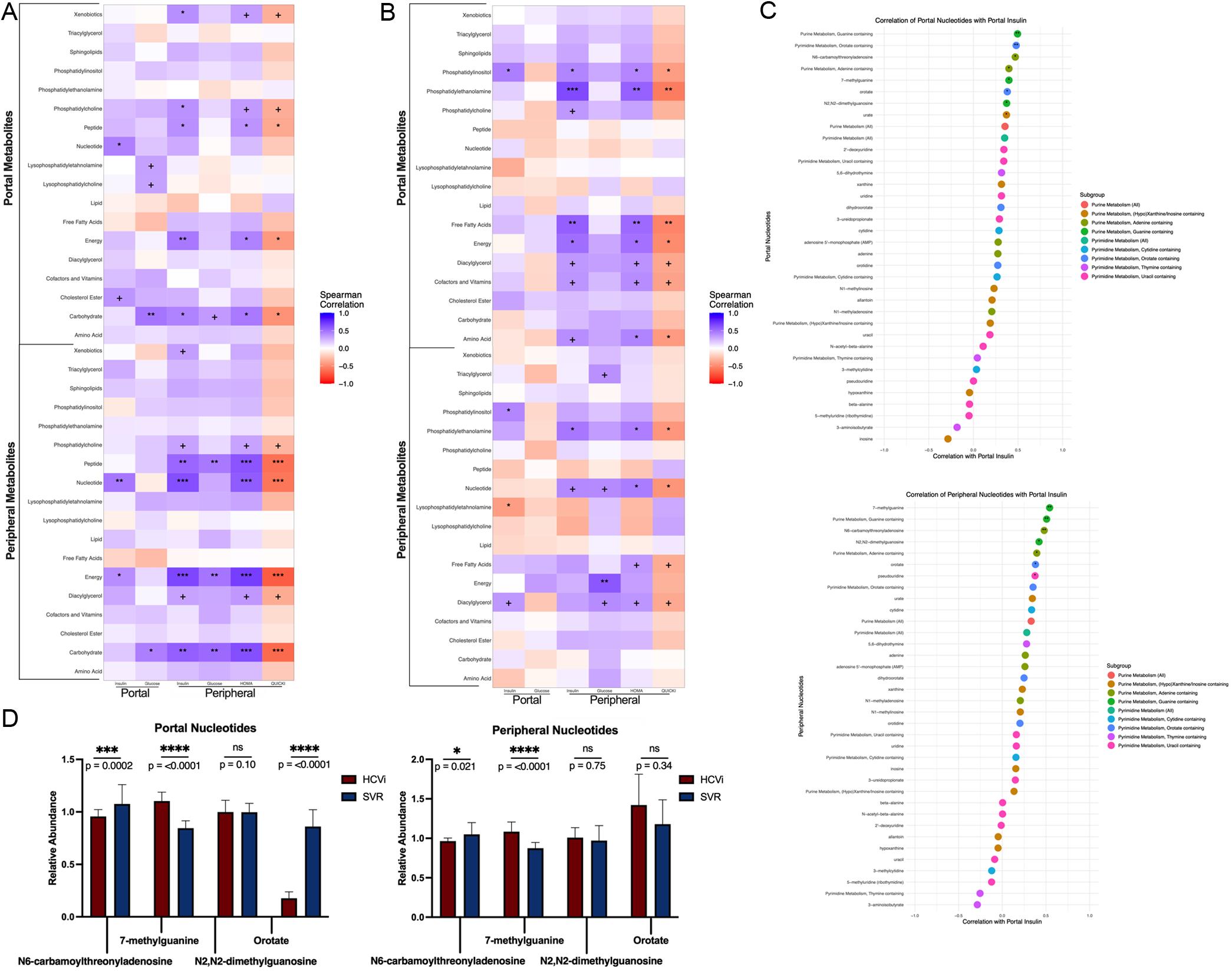
Correlation of nucleotides with portal insulin

To further explore associations with reduced portal insulin during infection, a correlation analysis of portal and peripheral metabolites with portal insulin was performed. The portal and peripheral nucleotide supergroups significantly correlated with portal insulin during infection (ρ = 0.45, p = 0.016 & ρ = 0.48, p = 0.0089, respectively) (Fig. 6A) but did not after SVR (portal: ρ = 0.12, p = 0.60; peripheral: ρ = −0.14, p = 0.53) (Fig. 6B). Orotate, N6-carbamoylthreonyladenosine (t6A), 7-methylguanine, and N2,N2-dimethylguanosine (M22G) all significantly correlated with portal insulin during infection (portal orotate: ρ = 0.38, p = 0.042; peripheral orotate: ρ = 0.38, p = 0.042; portal t6A: ρ = 0.47, p = 0.010; peripheral t6A: ρ = 0.48, p = 0.0085; portal 7-methylguanine: ρ = 0.40, p = 0.032; peripheral 7-methylguanine: ρ = 0.54, p = 0.0024; portal M22G: ρ = 0.37, p = 0.047; peripheral M22G: ρ = 0.42, p = 0.023) (Fig. 6C). Portal and peripheral t6A and portal orotate were reduced during infection, while portal and peripheral 7-methylguanine were increased during infection (portal t6A: p = 0.0002; peripheral t6A: p = 0.021; portal orotate: p < 0.0001). Portal and peripheral M22G and peripheral orotate did not differ across infection status (portal M22G: p = 0.1045; peripheral M22G: p = 0.7530; peripheral orotate: p = 0.3447) (Fig. 6D).

Relationships between portal insulin and nucleotides.
Fig. 6  Relationships between portal insulin and nucleotides.

(A) Correlation heatmap of portal and peripheral insulin and glucose measurements (x-axis) and metabolite supergroups measured in portal and peripheral blood during HCV infection (y-axis). Levels of significance: +p < 0.1; *p < 0.05; **p < 0.01; ***p < 0.001 (two-tailed Spearman correlational test). (B) Correlation heatmap of portal and peripheral insulin and glucose measurements (x-axis) and metabolite supergroups measured in portal and peripheral blood after SVR (y-axis). Levels of significance: +p < 0.1; *p < 0.05; **p < 0.01; ***p < 0.001 (two-tailed Spearman correlational test). (C) Significant linear correlations between portal insulin (x-axis) and concentrations of individual nucleotides and nucleotide groups in portal (top) and peripheral (bottom) blood during HCV infection. Levels of significance: *p < 0.05; **p < 0.01 (two-tailed Spearman correlational test). (D) Concentrations of individual nucleotides during HCV infection and after SVR significantly correlated with portal insulin during infection (Wilcoxon rank-sums test). Levels of significance: +p < 0.1; *p < 0.05; **p < 0.01; ***p < 0.001; ****p < 0.0001. HCVi, Hepatitis C infected patients; SVR, sustained virologic response.

Discussion

Previous investigations have demonstrated that HCVi is associated with a multitude of extrahepatic manifestations, one being IR.4 Through the administration of DAAs, we were able to evaluate paired values of portal and peripheral insulin and glucose in HCVi and after SVR. Our findings of reduced portal insulin with unchanged systemic glucose and insulin suggest reduced β-cell insulin release and decreased hepatic insulin extraction during HCVi.

We aimed to study insulin metabolism and homeostasis in HCV and uncovered previously unrecognized alterations in insulin secretion. In the context of our study, portal insulin represents the amount of insulin secreted by the pancreas, while peripheral insulin represents the amount of insulin remaining in the circulation following hepatic extraction. The liver extracts the majority, approximately 80%, of endogenous insulin secreted in the blood under normal physiological conditions.7 There is a close relationship between hepatic insulin extraction in response to finite numbers of insulin receptors in hepatocytes and the amount of insulin presented to the liver. With decreased portal insulin, we expected to find proportionally decreased peripheral insulin following hepatic extraction; however, values of peripheral insulin did not change between HCVi and SVR. This finding suggests decreased hepatic extraction of insulin during HCVi, maintaining insulin homeostasis in the periphery. Viral infection and impaired insulin homeostasis or IR are well-established phenomena.25–27 HCVi is associated with the development of IR,26 resulting in hyperglycemia in some patients; however, there were equivalent amounts of peripheral glucose during and after HCVi in our cohort. This points to an HCV-mediated pathway differing from classical hyperglycemia and IR, leading to reduced hepatic insulin extraction.

Previous studies have shown the Warburg effect of inflammatory immune cells, switching from oxidative phosphorylation to glycolysis for energy production in the setting of inflammation or infection.28,29 This demonstrates a potential adaptive response by the liver in response to decreased portal insulin while conserving glucose for utilization by inflammatory immune cells rather than hepatocytes. Relationships between immune markers and portal insulin were much more robust during HCVi vs. SVR. Thus, we might conclude that HCVi-associated immunologic responses are either influenced by portal insulin and/or influence portal insulin. The percentage of NK cells (CD3-/CD56+) correlated positively with portal insulin during infection and after SVR and did not change in number across infection status, suggesting that this population of natural killer cells may have an innate relationship with portal insulin beyond the context of HCVi. The percentage of CD8/CD62L/CD45RA/CD3 cells, conversely, negatively correlated with portal insulin during infection and had no correlation after SVR. These results suggest that this specific population of cytotoxic T cells may be associated with reduced portal insulin during infection.

We also wondered if virus genotype may have an effect on observed insulin alterations. Infection with HCV genotype 3 is associated with an increased rate of hepatic steatosis and a quicker progression to cirrhosis,21 but does not induce changes to peripheral insulin, glucose levels, nor HOMA-IR.30 In this study, HCV genotype 1 infection was associated with higher levels of portal insulin compared to non-genotype 1 HCVi. While these findings suggest a relationship between HCV genotype and severity in the reduction of portal insulin, further studies with a larger sample size are required to analyze the role of specific genotypes.

Insulin signaling is tightly associated with immune pathways, as both innate and adaptive immune cells express insulin receptors at various stages of activation.31,32 From liver transcriptomics, we uncovered a positive linear relationship between portal insulin and multiple immune pathways, such as Th1, Th2, Th17 cell differentiation, Toll-like receptor signaling, T-cell receptor signaling, IL-17 signaling, NF-κB signaling pathways, etc., which supports immune-mediated insulin signaling during HCVi. Additionally, activation of O-GlcNAc regulation of IR as well as upregulation of key IR genes, including JNK1, PI3K, and IKKB, during HCVi demonstrates involvement of infection-induced IR-like pathways despite the absence of hyperglycemia. During normal physiological conditions, insulin is anabolic, inhibiting protein catabolism and reducing the availability of circulating amino acids while stimulating protein synthesis and amino acid uptake in the liver.33,34 We observed a negative correlation between amino acid metabolism, both anabolic and catabolic pathways, and portal insulin during HCVi, but how these pathways are regulated by portal insulin remains unclear.

One potential confounder in the reduction of portal insulin during HCVi is spontaneous porto-systemic shunting, resulting in blood bypassing the liver and directly delivering portal insulin to the periphery, which could potentially dilute insulin measured in the portal vein. Spontaneous porto-systemic shunting occurs at higher rates in cirrhosis, most likely due to elevated portal venous pressure.35 We did not measure porto-systemic shunting directly, but portal insulin did not differ across cirrhosis status in our cohort. These results suggest that the reduction in portal insulin is most likely not due to spontaneous shunting and further support the hypothesis of reduced insulin secretion in HCVi. Another potential confounder in portal insulin levels is BMI, as changes in BMI can be associated with changes in insulin levels.36 However, BMI was not significantly different across infection status, negating the effects of BMI on portal insulin levels. Furthermore, increased hepatic steatosis is associated with increased levels of fasting serum peripheral insulin.37 While steatosis was significantly reduced after SVR compared to during HCVi, the degree of steatosis did not correlate with portal insulin either during infection or after SVR. Together, these results suggest that the reduction of portal insulin was not due to the effects of spontaneous shunting, BMI, or steatosis.

HCV-mediated infection in the pancreas has already been reported in other studies, but no one has correlated this with reduced insulin secretion into the portal vein. Here, we observed correlations of the Th1 and Th2 cell differentiation KEGG pathway and CD8/CD62L/CD45RA/CD3 cells with portal insulin during HCVi, suggesting that HCV induces immunological changes that trigger pancreatic dysfunction and decreased insulin secretion.

Portal insulin positively correlated with vascular markers sICAM-3, sICAM-1, thrombomodulin, and soluble vascular cell adhesion molecule 1. Insulin signaling exerts both direct and indirect actions on vascular cells38; therefore, alterations in insulin secretion may affect the secretion of vascular injury markers. Additionally, portal insulin negatively correlated with basic fibroblast growth factor, eotaxin, and lipoteichoic acid. While these three serum markers vary in mechanism of action, they are connected via their ability to stimulate an immune and inflammatory response. The correlations between portal insulin and important serum cytokines such as TNFα, IL17, and IL12p40 demonstrate their connections to mechanisms of insulin dysfunction. TNFα, IL17, and IL12p40 are known for their roles in metabolic disorders such as obesity, diabetes, IR, and hepatic steatosis. For example, neutralization of TNFα led to improved glucose metabolism in animal models of metabolic disease and obesity.39 Polymorphisms in TNFα alter susceptibility to IR, metabolic-dysfunction-associated steatotic liver disease, and steatohepatitis.40 IL17 is associated with hepatic steatosis41 and moderates glucose metabolism in mice.42 IL12p40 polymorphisms are also known to be associated with type 1 diabetes in Caucasians.43 The significant correlations between these cytokines and portal insulin suggest a shared mechanism associated with HCV-mediated decreased hepatic extraction and IR. This mechanism also appears to affect β-cell functionality despite a lack of hyperglycemia, a standard clinical marker of IR.

Neither HOMA-IR, QUICKI, nor HOMA-β differed significantly across infection status, indicating that despite a reduction in portal insulin levels during HCVi, neither peripheral IR nor β-cell function was attributable directly to HCVi.44 However, IR pathways were significantly upregulated in the hepatic transcriptome, suggesting the presence of hepatic IR. Certain hepatokines, such as selenoprotein P,45 fibroblast growth factor 21,46 and adropin,47 are all involved in the regulation of insulin secretion. We posit that HCVi may alter the secretion of specific hepatokines, allowing the liver to communicate to the pancreas its insulin resistance, which in turn reduces the insulin required for secretion, as evidenced by decreased insulin in the portal vein. Due to the liver’s selective IR, less insulin is cleared from the portal circulation as it enters the peripheral circulation. Thus, we speculate that there is a reduction in insulin secretion into the portal vein, but the liver clears less insulin, resulting in normal levels of insulin in the periphery. However, further research is required to elucidate specifically which hepatokines may be involved.

Three metabolites that correlated with portal insulin are nucleotides not traditionally found in the genetic code: orotate, t6A, and 7-methylguanine. Portal insulin is a regulator of hepatic nucleotide flux, RNA turnover, and mitochondrial–immune stress. Orotate and 7-methylguanine are free nucleobases, while t6A is a modified nucleoside. Orotate is a known precursor in de novo biosynthesis of pyrimidines with cardioprotective and neuroprotective roles.48 Orotate is utilized to induce fatty liver in mouse models and was recently discovered to induce the activation of SREBP-1 in cell culture,49 demonstrating its function as a transcriptional regulator. Moreover, orotic acid ameliorates p53 activation in MIN6 β cells and maintains pancreatic β-cell function in db/db mice.50 Reduced orotate levels in portal blood during HCVi compared to SVR also support its role in maintaining pancreatic functionality in this study. Significant changes in portal t6A and 7-methylguanine during and after HCVi indicate involvement of universal transcriptional regulation in our cohort of HCV patients, but further research is needed to support their role in pancreatic functionality and hepatic insulin extraction. All three of these nucleotides are sensitive to immune activation, regulated by mTOR/insulin, and are markers of metabolic flux. The association of portal insulin with non-canonical nucleotides such as orotate, t6A, and 7-methylguanine suggests that insulin signaling in HCVi modulates hepatic nucleotide flux and RNA turnover rather than DNA synthesis per se. These metabolites likely reflect immune-driven translational and epitranscriptomic reprogramming that becomes disinhibited when portal insulin signaling is reduced.

The finding that lower portal insulin in HCV reflects altered β-cell signaling and impaired hepatic insulin extraction, most likely driven by immune-mediated mechanisms, has a number of direct clinical implications. The first is that lower portal insulin may suppress hepatic gluconeogenesis and glycogen synthesis, which may contribute to early dysglycemia before overt diabetes develops. This suggests that patients with HCV (even pre-cirrhotic) warrant earlier and closer glucose monitoring, especially in the setting of significant inflammation. The second is that treatments improving hepatic function and decreasing inflammation (e.g., viral eradication, inflammation control) may improve insulin dynamics independently of weight loss. The improvement in insulin dynamics may delay or prevent the development of dysglycemia and even IR with diabetes. These findings, if reproduced in other liver diseases, will allow for therapeutic management of metabolic derangements even in the face of difficult-to-treat underlying liver diseases.

This is a hypothesis-generating correlational study; therefore, corrections for multiplicity were not performed. All the findings are from a small sample size, observational and associative, and would need to be further studied in a controlled experiment to validate the results. Although the sample size is appropriate for a clinical investigation involving invasive procedures, it limits the ability to perform detailed subgroup analyses. Regardless, the validity of these results was supported by the consistency of findings across biological compartments, patient subsets, and previously published literature. Another limitation of this study is the lack of more robust measures of β-cell function. Serum lipase values were examined, but no differences were found across infection and SVR (not published). Pancreatic tissue would have been an important source and support for the hypothesis, but pancreatic biopsies were not collected in the current study. Another limitation is the lack of C-peptide data, which can be used to calculate the amount of hepatic insulin extraction. However, through comparison of the relative abundance of insulin in the portal and peripheral blood, we are able to make conclusions about hepatic insulin extraction without C-peptide.

Conclusions

We demonstrated that during HCVi, there was a decrease in portal insulin while peripheral insulin remained unchanged. This is the first time portal insulin has been measured in the context of HCVi, highlighting the potential for HCV to impact insulin secretion and hepatic insulin extraction. This reduction in portal insulin correlated with changes in immune cells, cytokines related to vascular injury and inflammation, activation of immune pathways, and specific non-standard nucleotides. These findings reveal an association between immune-metabolic pathways and pancreatic insulin secretion and hepatic insulin extraction in HCV, which may have implications in the pathogenesis of liver disease in HCV and other hepatic etiologies and certainly warrants further investigation. As further attention is given to the emerging field of immunometabolism in aging, inflammatory, and infectious diseases, it is likely that insulin metabolism and homeostasis will have immediate practical relevance, and that the presented data will allow for further insight into disease management. Of particular importance is the relationship between an inflamed liver, insulin extraction in the liver, and systemic insulin levels, a concept perhaps not fully appreciated previously and worthy of further study.

Supporting information

Supplementary Fig. 1

Dummy caption.

(DOCX)

Supplementary Fig. 2

Dummy caption.

(DOCX)

Supplementary Fig. 3

Dummy caption.

(DOCX)

Supplementary Fig. 4

Dummy caption.

(DOCX)

Supplementary Fig. 5

Dummy caption.

(DOCX)

Supplementary Fig. 6

Dummy caption.

(DOCX)

Supplementary Fig. 7

Dummy caption.

(DOCX)

Supplementary Fig. 8

Dummy caption.

(DOCX)

Supplementary Table 1

Dummy caption.

(DOCX)

Supplementary Table 2

Dummy caption.

(DOCX)

Supplementary Table 3

Dummy caption.

(DOCX)

Declarations

Acknowledgement

We would like to thank the patients for participating. We also thank the ward nursing staff, research coordinators, and the clinical team involved in the project. We also wish to thank Yosef Tobi for his revisions of the manuscript.

Ethical statement

This study was carried out in accordance with the Declaration of Helsinki (as revised in 2024) and was approved by the National Institute of Diabetes and Digestive and Kidney Diseases Institutional Review Board (15-DK-0100). All subjects gave written informed consent in accordance with the Declaration of Helsinki. This study is registered at https://clinicaltrials.gov/study/NCT02400216. The registration identification number is NCT02400216.

Data sharing statement

The data that support the findings of this study are available from the corresponding author upon reasonable request.

Funding

This study was funded by the intramural programs of the National Institute of Diabetes and Digestive and Kidney Diseases [DK054515], the National Cancer Institute, and the Clinical Center of the National Institutes of Health. The project was additionally funded by an intramural National Institutes of Health (NIH) Bench to Bedside award: Mechanisms of microbial translocation in hepatitis C-related liver disease 2014. This research was supported in part by the Intramural Research Program of NIH. The contributions of the NIH authors were made as part of their official duties as NIH federal employees, are in compliance with agency policy requirements, and are considered Works of the United States Government. However, the findings and conclusions presented in this paper are those of the authors and do not necessarily reflect the views of the NIH or the U.S. Department of Health and Human Services.

Conflict of interest

The authors have no conflict of interests related to this publication.

Authors’ contributions

Study conception (TH), study design (MGM, JAH, OE, TH), data acquisition, data analysis, data interpretation (all authors), drafting of the manuscript (MGM, TH), and revision of the manuscript (MGM, JLO, MC, AR, RA, TH). All authors provided approval for the final submitted version of the manuscript.

References

  1. Cui F, Blach S, Manzengo Mingiedi C, Gonzalez MA, Sabry Alaama A, Mozalevskis A, et al. Global reporting of progress towards elimination of hepatitis B and hepatitis C. Lancet Gastroenterol Hepatol 2023;8(4):332-342 View Article PubMed/NCBI
  2. Hoofnagle JH. Course and outcome of hepatitis C. Hepatology 2002;36(5 Suppl 1):S21-9 View Article PubMed/NCBI
  3. Cacoub P, Poynard T, Ghillani P, Charlotte F, Olivi M, Piette JC, et al. Extrahepatic manifestations of chronic hepatitis C. MULTIVIRC Group. Multidepartment Virus C. Arthritis Rheum 1999;42(10):2204-2212 View Article PubMed/NCBI
  4. Cacoub P, Saadoun D. Extrahepatic Manifestations of Chronic HCV Infection. N Engl J Med 2021;384(11):1038-1052 View Article PubMed/NCBI
  5. Romero-Gómez M. Insulin resistance and hepatitis C. World J Gastroenterol 2006;12(44):7075-7080 View Article PubMed/NCBI
  6. Watt MJ, Miotto PM, De Nardo W, Montgomery MK. The Liver as an Endocrine Organ-Linking NAFLD and Insulin Resistance. Endocr Rev 2019;40(5):1367-1393 View Article PubMed/NCBI
  7. Najjar SM, Perdomo G. Hepatic Insulin Clearance: Mechanism and Physiology. Physiology (Bethesda) 2019;34(3):198-215 View Article PubMed/NCBI
  8. Bonora E, Coscelli C, Orioli S, Cambi R, Buzzelli G, Gentilini P, et al. Hyperinsulinemia of chronic active hepatitis: impaired insulin removal rather than pancreatic hypersecretion. Horm Metab Res 1984;16(3):111-114 View Article PubMed/NCBI
  9. Huang YW, Yang SS, Fu SC, Wang TC, Hsu CK, Chen DS, et al. Increased risk of cirrhosis and its decompensation in chronic hepatitis C patients with new-onset diabetes: a nationwide cohort study. Hepatology 2014;60(3):807-814 View Article PubMed/NCBI
  10. Bose SK, Ray R. Hepatitis C virus infection and insulin resistance. World J Diabetes 2014;5(1):52-58 View Article PubMed/NCBI
  11. Quinn G, Ali RO, Zhang GY, Hill K, Townsend E, Umarova R, et al. Non-selective dampening of the host immune response after hepatitis C clearance and its association with circulating chemokine and endotoxin levels. Liver Int 2023;43(12):2701-2712 View Article PubMed/NCBI
  12. Ali RO, Quinn GM, Umarova R, Haddad JA, Zhang GY, Townsend EC, et al. Longitudinal multi-omics analyses of the gut-liver axis reveals metabolic dysregulation in hepatitis C infection and cirrhosis. Nat Microbiol 2023;8(1):12-27 View Article PubMed/NCBI
  13. Hill KL, Haddad JA, Ali RO, Zhang GY, Quinn GM, Townsend E, et al. Dynamic Elevation of Aromatic Amino Acids in Hepatitis C Virus-Induced Cirrhosis After a Standard Meal. Clin Transl Gastroenterol 2024;15(3):e00666 View Article PubMed/NCBI
  14. Ali RO, Haddad JA, Quinn GM, Zhang GY, Townsend E, Scheuing L, et al. Taurine-conjugated bile acids and their link to hepatic S1PR2 play a significant role in hepatitis C-related liver disease. Hepatol Commun 2024;8(7):e0478 View Article PubMed/NCBI
  15. Love MI, Huber W, Anders S. Moderated estimation of fold change and dispersion for RNA-seq data with DESeq2. Genome Biol 2014;15(12):550 View Article PubMed/NCBI
  16. Luo W, Friedman MS, Shedden K, Hankenson KD, Woolf PJ. GAGE: generally applicable gene set enrichment for pathway analysis. BMC Bioinformatics 2009;10:161 View Article PubMed/NCBI
  17. Watanabe M, Eguchi J, Takamoto A, Kanzaki H, Noda Y, Kagawa S, et al. HOMA-beta independently predicts survival in patients with advanced cancer on treatment with immune checkpoint inhibitors. Front Endocrinol (Lausanne) 2024;15:1439705 View Article PubMed/NCBI
  18. Evans AM, DeHaven CD, Barrett T, Mitchell M, Milgram E. Integrated, nontargeted ultrahigh performance liquid chromatography/electrospray ionization tandem mass spectrometry platform for the identification and relative quantification of the small-molecule complement of biological systems. Anal Chem 2009;81(16):6656-6667 View Article PubMed/NCBI
  19. Evans AM, Bridgewater B, Liu Q, Mitchell MW, Robinson RJ, Dai H, et al. High resolution mass spectrometry improves data quantity and quality as compared to unit mass resolution mass spectrometry in high-throughput profiling metabolomics. Metabolomics 2014;4(2):1 View Article
  20. Dehaven CD, Evans AM, Dai H, Lawton KA. Organization of GC/MS and LC/MS metabolomics data into chemical libraries. J Cheminform 2010;2(1):9 View Article PubMed/NCBI
  21. Bochud PY, Cai T, Overbeck K, Bochud M, Dufour JF, Müllhaupt B, et al. Genotype 3 is associated with accelerated fibrosis progression in chronic hepatitis C. J Hepatol 2009;51(4):655-666 View Article PubMed/NCBI
  22. Vosseller K, Wells L, Lane MD, Hart GW. Elevated nucleocytoplasmic glycosylation by O-GlcNAc results in insulin resistance associated with defects in Akt activation in 3T3-L1 adipocytes. Proc Natl Acad Sci U S A 2002;99(8):5313-5318 View Article PubMed/NCBI
  23. Li M, Chi X, Wang Y, Setrerrahmane S, Xie W, Xu H. Trends in insulin resistance: insights into mechanisms and therapeutic strategy. Signal Transduct Target Ther 2022;7(1):216 View Article PubMed/NCBI
  24. Arkan MC, Hevener AL, Greten FR, Maeda S, Li ZW, Long JM, et al. IKK-beta links inflammation to obesity-induced insulin resistance. Nat Med 2005;11(2):191-198 View Article PubMed/NCBI
  25. Mason AL, Lau JY, Hoang N, Qian K, Alexander GJ, Xu L, et al. Association of diabetes mellitus and chronic hepatitis C virus infection. Hepatology 1999;29(2):328-333 View Article PubMed/NCBI
  26. Machado MV, Cortez-Pinto H. Insulin resistance and steatosis in chronic hepatitis C. Ann Hepatol 2009;8(Suppl 1):S67-S75 PubMed/NCBI
  27. Wang CC, Hsu CS, Liu CJ, Kao JH, Chen DS. Association of chronic hepatitis B virus infection with insulin resistance and hepatic steatosis. J Gastroenterol Hepatol 2008;23(5):779-782 View Article PubMed/NCBI
  28. Palsson-McDermott EM, O’Neill LA. The Warburg effect then and now: from cancer to inflammatory diseases. Bioessays 2013;35(11):965-973 View Article PubMed/NCBI
  29. Kornberg MD. The immunologic Warburg effect: Evidence and therapeutic opportunities in autoimmunity. Wiley Interdiscip Rev Syst Biol Med 2020;12(5):e1486 View Article PubMed/NCBI
  30. Cua IH, Hui JM, Kench JG, George J. Genotype-specific interactions of insulin resistance, steatosis, and fibrosis in chronic hepatitis C. Hepatology 2008;48(3):723-731 View Article PubMed/NCBI
  31. Makhijani P, Basso PJ, Chan YT, Chen N, Baechle J, Khan S, et al. Regulation of the immune system by the insulin receptor in health and disease. Front Endocrinol (Lausanne) 2023;14:1128622 View Article PubMed/NCBI
  32. Bo T, Gao L, Yao Z, Shao S, Wang X, Proud CG, et al. Hepatic selective insulin resistance at the intersection of insulin signaling and metabolic dysfunction-associated steatotic liver disease. Cell Metab 2024;36(5):947-968 View Article PubMed/NCBI
  33. Everman S, Meyer C, Tran L, Hoffman N, Carroll CC, Dedmon WL, et al. Insulin does not stimulate muscle protein synthesis during increased plasma branched-chain amino acids alone but still decreases whole body proteolysis in humans. Am J Physiol Endocrinol Metab 2016;311(4):E671-E677 View Article PubMed/NCBI
  34. Vargas E, Joy NV, Carrillo Sepulveda MA. Biochemistry, Insulin Metabolic Effects. StatPearls 2022 PubMed/NCBI
  35. Nardelli S, Riggio O, Gioia S, Puzzono M, Pelle G, Ridola L. Spontaneous porto-systemic shunts in liver cirrhosis: Clinical and therapeutical aspects. World J Gastroenterol 2020;26(15):1726-1732 View Article PubMed/NCBI
  36. Wiebe N, Ye F, Crumley ET, Bello A, Stenvinkel P, Tonelli M. Temporal Associations Among Body Mass Index, Fasting Insulin, and Systemic Inflammation: A Systematic Review and Meta-analysis. JAMA Netw Open 2021;4(3):e211263 View Article PubMed/NCBI
  37. Kotronen A, Vehkavaara S, Seppälä-Lindroos A, Bergholm R, Yki-Järvinen H. Effect of liver fat on insulin clearance. Am J Physiol Endocrinol Metab 2007;293(6):E1709-E1715 View Article PubMed/NCBI
  38. Fu J, Yu MG, Li Q, Park K, King GL. Insulin’s actions on vascular tissues: Physiological effects and pathophysiological contributions to vascular complications of diabetes. Mol Metab 2021;52:101236 View Article PubMed/NCBI
  39. Hotamisligil GS, Shargill NS, Spiegelman BM. Adipose expression of tumor necrosis factor-alpha: direct role in obesity-linked insulin resistance. Science 1993;259(5091):87-91 View Article PubMed/NCBI
  40. Valenti L, Fracanzani AL, Dongiovanni P, Santorelli G, Branchi A, Taioli E, et al. Tumor necrosis factor alpha promoter polymorphisms and insulin resistance in nonalcoholic fatty liver disease. Gastroenterology 2002;122(2):274-280 View Article PubMed/NCBI
  41. Tang Y, Bian Z, Zhao L, Liu Y, Liang S, Wang Q, et al. Interleukin-17 exacerbates hepatic steatosis and inflammation in non-alcoholic fatty liver disease. Clin Exp Immunol 2011;166(2):281-290 View Article PubMed/NCBI
  42. Zúñiga LA, Shen WJ, Joyce-Shaikh B, Pyatnova EA, Richards AG, Thom C, et al. IL-17 regulates adipogenesis, glucose homeostasis, and obesity. J Immunol 2010;185(11):6947-6959 View Article PubMed/NCBI
  43. Davoodi-Semiromi A, Yang JJ, She JX. IL-12p40 is associated with type 1 diabetes in Caucasian-American families. Diabetes 2002;51(7):2334-2336 View Article PubMed/NCBI
  44. Wallace TM, Levy JC, Matthews DR. Use and abuse of HOMA modeling. Diabetes Care 2004;27(6):1487-1495 View Article PubMed/NCBI
  45. Mita Y, Nakayama K, Inari S, Nishito Y, Yoshioka Y, Sakai N, et al. Selenoprotein P-neutralizing antibodies improve insulin secretion and glucose sensitivity in type 2 diabetes mouse models. Nat Commun 2017;8(1):1658 View Article PubMed/NCBI
  46. Pan Y, Wang B, Zheng J, Xiong R, Fan Z, Ye Y, et al. Pancreatic fibroblast growth factor 21 protects against type 2 diabetes in mice by promoting insulin expression and secretion in a PI3K/Akt signaling-dependent manner. J Cell Mol Med 2019;23(2):1059-1071 View Article PubMed/NCBI
  47. Billert M, Jasaszwili M, Strowski M, Nowak KW, Skrzypski M. Adropin suppresses insulin expression and secretion in INS-1E cells and rat pancreatic islets. J Physiol Pharmacol 2020;71(1):99-104 View Article PubMed/NCBI
  48. Löffler M, Carrey EA, Zameitat E. Orotate (orotic acid): An essential and versatile molecule. Nucleosides Nucleotides Nucleic Acids 2016;35(10-12):566-577 View Article PubMed/NCBI
  49. Jung EJ, Kwon SW, Jung BH, Oh SH, Lee BH. Role of the AMPK/SREBP-1 pathway in the development of orotic acid-induced fatty liver. J Lipid Res 2011;52(9):1617-1625 View Article PubMed/NCBI
  50. Fushimura Y, Hoshino A, Furukawa S, Nakagawa T, Hino T, Taminishi S, et al. Orotic acid protects pancreatic β cell by p53 inactivation in diabetic mouse model. Biochem Biophys Res Commun 2021;585:191-195 View Article PubMed/NCBI

About this Article

Cite this article
Menkart MG, Oringher JL, Chakraborty M, Haddad JA, Quinn GM, Zhang G, et al. Association of Changes in Portal Insulin with Immunometabolism During and After Hepatitis C Virus Infection. J Clin Transl Hepatol. Published online: Feb 4, 2026. doi: 10.14218/JCTH.2025.00498.
Copy        Export to RIS        Export to EndNote
Article History
Received Revised Accepted Published
September 25, 2025 November 13, 2025 February 4, 2026
DOI http://dx.doi.org/10.14218/JCTH.2025.00498
  • Journal of Clinical and Translational Hepatology
  • pISSN 2225-0719
  • eISSN 2310-8819
Back to Top

Association of Changes in Portal Insulin with Immunometabolism During and After Hepatitis C Virus Infection

Matthew G. Menkart, Jenna L. Oringher, Moumita Chakraborty, James A. Haddad, Gabriella M. Quinn, Grace Zhang, Elizabeth C. Townsend, Kareen L. Akiva, Lisa Scheuing, Anjali Rai, Shakuntala Rampertaap, Sergio D. Rosenzweig, Christopher Koh, Rebecca J Brown, Regina Umarova, Elliot B. Levy, David E. Kleiner, Rabab O. Ali, Ohad Etzion, Rownock Afruza, Theo Heller
  • Reset Zoom
  • Download TIFF