v
Search
Advanced

Publications > Journals > Journal of Clinical and Translational Hepatology> Article Full Text

  • OPEN ACCESS

Intestinal Candida albicans is Associated with Subclinical Coronary Atherosclerosis in Metabolic Dysfunction-associated Steatotic Liver Disease with Cirrhosis

  • Nantawat Satthawiwat1,
  • Suthida Visedthorn2,
  • Pakorn Ruengket2,
  • Prangwalai Chanchaem2,
  • Pattida Kongsomboonchoke1,
  • Monravee Tumkosit3,
  • Pairoj Chattranukulchai4,
  • Sunchai Payungporn2,*  and
  • Pisit Tangkijvanich1,* 
 Author information 

Abstract

Background and Aims

Metabolic dysfunction-associated steatotic liver disease (MASLD) is an independent risk factor for cardiovascular disease (CVD). While gut bacteria have been linked to CVD, the role of intestinal fungi in subclinical coronary atherosclerosis (SCA) remains unclear. In this study, we aimed to investigate the association between the gut mycobiome and SCA in MASLD.

Methods

A cross-sectional study was conducted among 103 MASLD patients without established CVD. Fibrosis and steatosis were assessed using magnetic resonance elastography (MRE) and proton density fat fraction, respectively. SCA was defined by coronary artery calcification (CAC). Fecal fungal composition was analyzed via internal transcribed spacer sequencing.

Results

Mean age was 60.8 ± 11.2 years; 51.5% were men; 20.4% had cirrhosis. CAC correlated with MRE (r = 0.489, p < 0.001), interleukin-6 (r = 0.407, p < 0.001), and tumor necrosis factor-α (r = 0.254, p = 0.018), but not proton density fat fraction. Cirrhosis patients had higher CAC than F0–F3 (456.9 vs. 205.9, p = 0.033). Candida albicans (C. albicans) abundance was greater in cirrhosis and correlated with CAC (r = 0.403, p < 0.001) and MRE (r = 0.212, p = 0.032). In multivariate analysis, older age, diabetes, obesity, cirrhosis, and enriched C. albicans independently predicted CAC ≥ 100 AU in MASLD.

Conclusions

In MASLD, cirrhosis and C. albicans enrichment are independently associated with higher SCA burden, suggesting advanced liver disease and a potential fungal contribution to CVD pathogenesis.

Graphical Abstract

Keywords

Candida albicans, Subclinical coronary atherosclerosis, SCA, Metabolic dysfunction-associated steatotic liver disease, MASLD, Fibrosis, Intestinal fungi, Coronary artery calcification, CAC

Introduction

Metabolic dysfunction-associated steatotic liver disease (MASLD) is the most prevalent chronic liver disease, affecting up to one-third of the global population. MASLD diagnosis requires evidence of excessive hepatic steatosis with metabolic dysfunction.1,2 Based on the natural history of MASLD, it can progress from simple steatosis to more serious conditions, including fibrosis, cirrhosis, and hepatocellular carcinoma (HCC).3 Moreover, MASLD is an independent risk factor for cardiovascular disease (CVD), irrespective of traditional risk factors, such as type 2 diabetes (T2DM), hypertension (HT), and dyslipidemia (DLP), particularly among patients with advanced fibrosis.4 A recent meta-analysis has shown that MASLD patients with obesity exhibit more metabolic dysfunction and complications, including CVD, than individuals without obesity.5 Notably, CVD consequences represent a significant cause of morbidity and mortality among MASLD patients.6,7 Subclinical coronary atherosclerosis (SCA), defined by artery calcification in asymptomatic individuals, is significantly observed in MASLD patients, with the severity of fibrosis amplifying this association.8 Therefore, MASLD is increasingly recognized as a significant public health concern, driven by both liver-related and extrahepatic manifestations. Despite this, pharmacological options remain limited, and lifestyle modifications remain the fundamental approach for MASLD.9

MASLD is a multifactorial condition driven by metabolic dysregulation, low-grade systemic inflammation, unhealthy lifestyle, and genetics.10 Systemic inflammation in MASLD is a major driver of liver-related complications and metabolic disturbances, including CVD. Emerging evidence also implicates gut dysbiosis in MASLD pathogenesis via the gut-liver axis.11 Disruption of the intestinal barrier facilitates microbial translocation and metabolite release (e.g., toxins, lipopolysaccharides) to the portal circulation, triggering hepatic inflammation and fibrosis.12,13 Similarly, dysbiosis and increased intestinal permeability have been linked to CVD pathogenesis.14

The gastrointestinal tract contains a diverse array of microorganisms, including bacteria, viruses, fungi, and archaea, all of which are believed to play essential roles in human health. Most studies have focused on gut bacteria, the predominant and abundant members of the human microbiota. In contrast, the role of gut fungal communities, known as the gut mycobiome, has been less studied and characterized in human diseases.15 Recent reports suggest its relevance in MASLD, with specific fungal signatures linked to advanced fibrosis.16,17 For instance, a specific fecal mycobiome signature is associated with advanced fibrosis, particularly in non-obese populations.16 A recent study also identifies that the gut fungal signature can discriminate MASLD from alcohol-associated liver disease, with high diagnostic accuracy.17 Moreover, high abundance of fecal Candida albicans (C. albicans) occurs in the early stage of atherosclerosis, and its metabolites may exacerbate atherosclerosis by modulating host signaling pathways.18 These data provide novel insights into the mechanistic role of the gut mycobiome in the pathogenesis of MASLD and CVD. However, the potential link between the gut mycobiome in patients with MASLD and SCA remains largely unknown and thus requires further investigation.

This study aimed to investigate fecal mycobiome diversity in MASLD patients across fibrosis stages, with hepatic steatosis and fibrosis assessed by magnetic resonance imaging (MRI)–proton density fat fraction (PDFF) and magnetic resonance elastography (MRE).19 SCA was evaluated using coronary artery calcification (CAC) scoring by computed tomography (CT).20 We also applied the weight-adjusted waist circumference index (WWI) as an obesity metric linked to cardiometabolic health.21

Methods

Participants and study design

This cross-sectional study recruited 103 Thai MASLD patients from King Chulalongkorn Memorial Hospital, Bangkok, Thailand. The study was conducted and reported in accordance with the STROBE (Strengthening the Reporting of Observational Studies in Epidemiology) guidelines. MASLD was diagnosed by liver steatosis with metabolic dysfunction.1 Inclusion criteria were age ≥18 years and MRI-PDFF grade ≥ 1 (≥5.4%). Exclusion criteria included other chronic liver diseases (e.g., viral hepatitis, autoimmune hepatitis, Wilson disease, hemochromatosis), HIV infection, decompensated cirrhosis or complications (ascites, variceal bleeding, HCC), prior CVD (coronary artery disease, stroke), and excessive alcohol intake (>10 g/day in women, >20 g/day in men). The protocol was approved by the Chulalongkorn University IRB (No. 981/64, 769/66), and all participants provided written informed consent. The study complied with the Declaration of Helsinki and good clinical practice. Participants abstained from supplements, proton pump inhibitors, antibiotics, prebiotics, and probiotics for ≥4 weeks before enrollment. Clinical and anthropometric data (BMI and waist circumference) were collected at baseline.

Assessment of liver stiffness and steatosis

Liver stiffness (MRE) and steatosis (MRI-PDFF) were assessed using the Philips Ingenia MR imaging system at 3.0 T (Philips Healthcare, Best, the Netherlands). MRE cut-offs for fibrosis stages ≥F1, ≥F2, ≥F3, and F4 were 2.6, 3.0, 3.6, and 4.7 kPa, respectively, according to a systematic review and meta-analysis in MASLD.16 MRI-PDFF cut-offs for steatosis grades ≥1, ≥2, and ≥3 were 5.4%, 15.4%, and 20.4%, respectively. Imaging was interpreted by a radiologist blinded to clinical and laboratory data.

Quantification of CAC using multisection CT scan

CAC was measured by a multisection CT scanner (Somatom Sensation 64; Siemens Medical Systems), using the Agatston scoring method. This method quantified coronary calcium by multiplying the weighted density score by the pixel area of the calcification speck.22 Following scout imaging, the scan field covered the entire chest, including the heart. Standard parameters were 3-mm section thickness, 1.2 × 24-mm collimation, 0.37-s rotation, spiral mode, 120 kVp, and 80 mAs, with reconstruction at 60% of the R-R interval. Agatston scores were assessed by a blinded, experienced observer. SCA was defined as CAC >0 AU, with scores ≥ 100 and ≥400 AU indicating intermediate and severe risk, respectively.

Analysis of plasma biomarkers

Peripheral blood samples obtained from the participants were handled within two hours to separate the plasma component and were preserved at −80°C for further analysis. Plasma intestinal fatty acid binding protein (I-FABP; 1:2 dilution) and lipopolysaccharide-binding protein (LBP, a biomarker of lipopolysaccharides;23 1:1,000 dilution) were measured using ELISA kits (Hycult Biotech, Uden, The Netherlands). Interleukin (IL)-6 and tumor necrosis factor-α (TNF-α) were measured using ELISA kits (BioLegend, San Diego, CA, USA).

Host genetic variant assessment

DNA was extracted from PBMCs using the phenol–chloroform–isoamyl alcohol method, and its quantity and quality were assessed with a DeNovix UV-Vis spectrophotometer. Samples were stored at −80°C until analysis. PNPLA3 rs738409 genotyping was performed by allelic discrimination using TaqMan Probe Real-Time PCR Assays (ThermoFisher Scientific, Waltham, MA, USA), with FAM and VIC fluorescence detection.24 The allelic discrimination plot was assessed using the QuantStudio™ 3 Real-Time PCR System (Thermo Fisher Scientific, Waltham, MA, USA).

Fecal collection, DNA extraction, and ITS amplification

Fecal samples were collected in DNA/RNA Shield™-Fecal Collection tubes (Zymo Research, Irvine, CA, USA) and stored at −80°C until analysis. DNA was extracted using the ZymoBIOMICS™ DNA Miniprep Kit according to the manufacturer’s instructions. DNA purity and concentration were measured with a DeNovix™ UV-Vis spectrophotometer and stored at −80°C. The full-length fungal ITS region (∼800 bp) was amplified using primers ITS1F (5′-TTTCTGTTGGTGCTGATATTGCTCCGTAGGTGAACCTGCGG-3′) and ITS4R (5′-ACTTGCCTGTCGCTCTATCTTCTCCTCCGCTTATTGATATGC-3′).

Data processing and analysis of gut mycobiome

FAST5 raw data were basecalled using Guppy base-caller version 6.5.7 (Oxford Nanopore Technologies) with the super accurate (SUP) model at a minimum acceptable quality score of >15 to generate pass reads in FASTQ format. MinIONQC was used to evaluate read quality. Adaptor trimming and demultiplexing were performed with Porechop version 0.2.4 (https://github.com/rrwick/Porechop ). The filtered sequences were clustered, polished, and taxonomically classified using the NanoCLUST pipeline based on the SILVA database, then converted into QIIME2 (v2021.2). Alpha diversity, beta diversity, and Linear Discriminant Analysis Effect Size were analyzed using MicrobiomeAnalyst. Principal Coordinate Analysis using Bray-Curtis distances, along with Permutational Analysis of Variance (hereinafter referred to as PERMANOVA), was conducted to visualize and evaluate differences in beta diversity. Fungal relative abundances were reported at phylum, genus, and species levels, with the top 20 taxa displayed and others grouped as “others”.

Statistical analysis

Analyses were performed using SPSS (v22.0.0, SPSS Inc., Chicago, IL, USA) and GraphPad Prism (v9.5.0, Boston, MA, USA). The Chi-square test and one-way ANOVA were used to analyze categorical data. Mann-Whitney and Kruskal-Wallis tests were used for two- and multi-group comparisons, respectively. Spearman’s correlation was applied to investigate correlations between various parameters. Univariate and multivariable analyses were performed using binary logistic regression to determine parameters associated with a high CAC score. A p-value < 0.05 was considered statistically significant.

Results

The characteristics of the study population

The cross-sectional study comprised 103 well-characterized MASLD participants spanning the fibrosis spectrum [F0–F3 (non-advanced fibrosis), n = 82; F4 (cirrhosis), n = 21]. Table 1 summarizes the detailed clinical characteristics, laboratory, and imaging data categorized by fibrosis severity. Compared to patients in the F0-F3 group, patients with F4 fibrosis displayed a significantly older age, higher WWI, and higher prevalence of T2DM, but a lower frequency of HT. However, there were no differences in gender distribution, DLP, or smoking between the studied groups. Moreover, the F4 group had lower levels of platelet count and steatosis, as assessed by MRI-PDFF, but higher serum aspartate aminotransferase and mean MRE values than patients with F0-F3 fibrosis.

Table 1

Characteristics of patients with MASLD according to fibrosis stages

CharacteristicsMASLD (F0-F3) (n = 82)MASLD (F4) (n = 21)p-value
Age (years)59.5 ± 11.065.8 ± 10.90.021*
Gender0.465
  Male38 (46.3)12 (57.1)
  Female44 (53.7)9 (42.9)
Weight-adjusted waist index11.2 ± 0.711.6 ± 0.90.032*
Presence of type 2 diabetes21 (25.6)14 (66.7)0.001*
Presence of hypertension49 (59.8)7 (33.3)0.048*
Presence of dyslipidemia56 (68.3)12 (57.1)0.439
Smoking9 (10.9)2 (9.5)0.874
Hemoglobin (g/dL)13.8 ± 1.613.1 ± 1.80.148
Platelet count (103/µL)243.8 ± 74.0194.7 ± 76.00.005*
Serum creatinine (mg/dL)0.8 ± 0.20.9 ± 0.50.089
Estimated glomerular filtration rate (eGFR)(mL/m/1.73m2)89.5 ± 21.081.3 ± 14.50.136
Total bilirubin (mg/dL)0.7 ± 0.30.8 ± 0.40.137
Serum albumin (g/dL)4.4 ± 0.44.2 ± 0.40.154
Aspartate aminotransferase (IU/L)29.4 ± 11.344.7 ± 23.1<0.001*
Alanine aminotransferase (IU/L)36.7 ± 22.143.6 ± 29.90.246
Alkaline phosphatase (IU/L)75.7 ± 36.979.1 ± 21.10.821
Plasma I-FABP (ng/mL)966.3 ± 1,092.11,155.7 ± 666.80.451
Plasma LBP (ng/mL)15,489.9 ± 5,325.319,919.3 ± 7,941.90.023*
Plasma IL-6 (pg/mL)28.8 ± 38.556.5 ± 65.00.013*
Plasma TNF-α (pg/mL)25.2 ± 34.334.8 ± 32.40.252
PNPLA3 rs738409 (CC+CG/GG)48 (58.5)/34 (41.5)7 (33.3)/14 (66.7)0.051
Magnetic resonance elastography (kPa)2.8 ± 0.75.6 ± 0.9<0.001*
Proton density fat fraction (%)12.2 ± 7.68.0 ± 4.70.003*
Coronary artery calcification (AU)205.9 ± 44.3456.9 ± 45.70.033*

Additionally, patients with cirrhosis exhibited elevated plasma LBP levels, indicating increased bacterial translocation compared to those in the F0-F3 group. However, plasma I-FABP, which represents gut epithelial permeability, was not significantly different between groups. Regarding plasma cytokine levels, only IL-6, but not TNF-α, was significantly higher in the F4 group compared to the F0-F3 group. Notably, patients with cirrhosis also exhibited significantly higher CAC scores compared to those with less severe fibrosis.

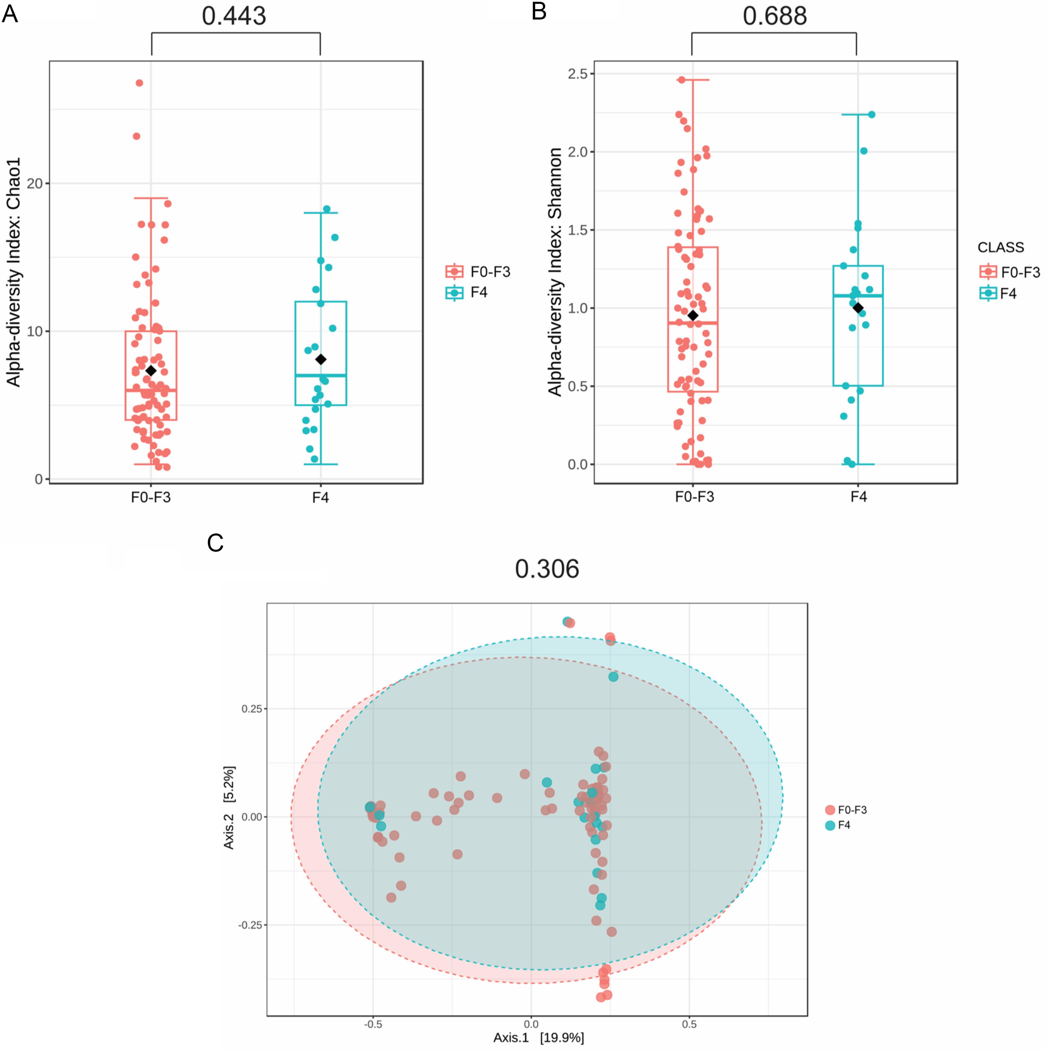
The alpha and beta diversities of the gut mycobiome

To investigate the alpha diversity of intestinal fungi, Chao1 and Shannon indices were applied to compare patients with F0-F3 and F4 fibrosis. The results showed no significant differences in any of the indices between the two groups (Mann-Whitney test, p = 0.443 and p = 0.688, respectively). These results suggested that fungal richness and evenness were not significantly different according to fibrosis stages (Fig. 1A–B).

Alpha and beta diversities between the F0-F3 and F4 groups (A) Chao 1 index, (B) Shannon index, (C) Dissimilarity index.
Fig. 1  Alpha and beta diversities between the F0-F3 and F4 groups (A) Chao 1 index, (B) Shannon index, (C) Dissimilarity index.

To assess the beta diversity, representing the compositional differences of fungal communities between groups, the dissimilarity index was applied. The result indicated no significant dissimilarity in beta diversity between the F0-F3 and F4 groups (PERMANOVA, p = 0.306) (Fig. 1C).

Alterations in the gut mycobiome composition

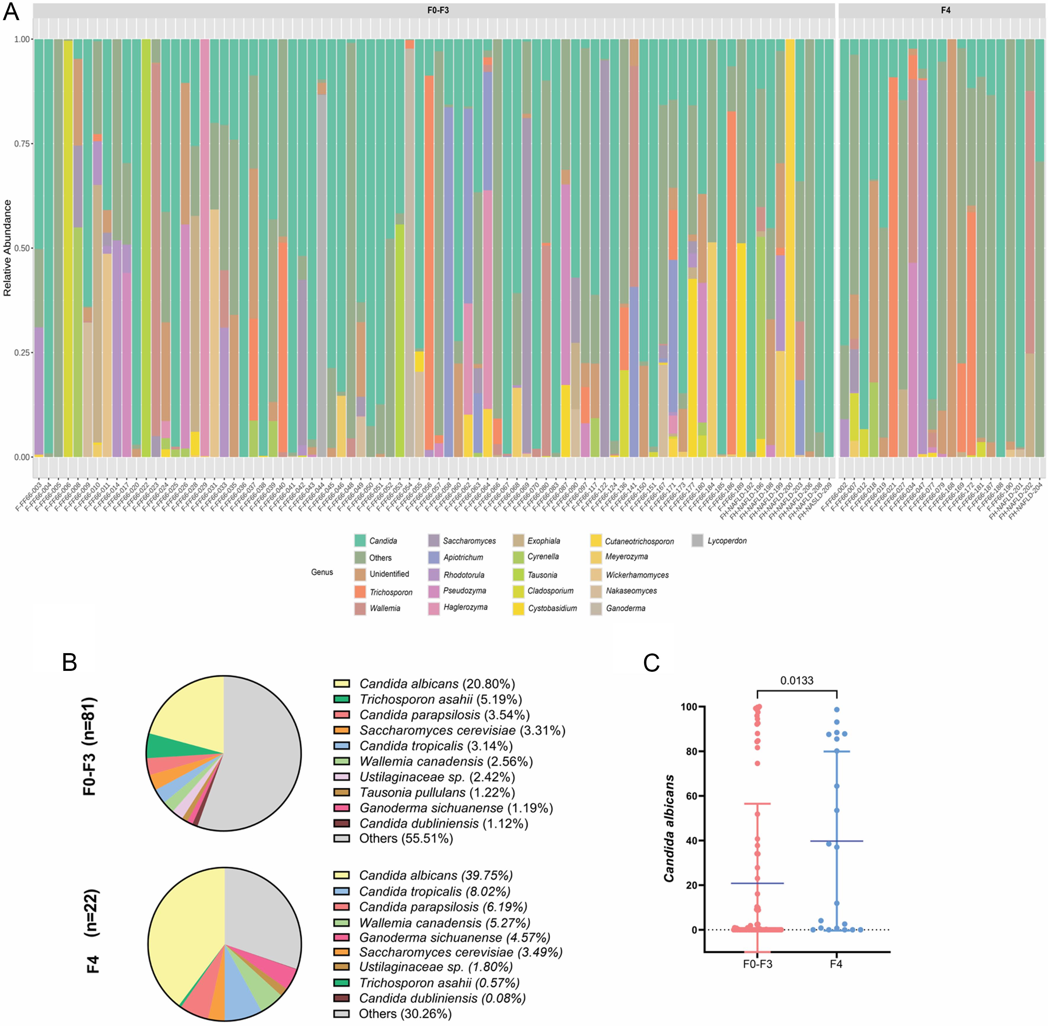
To determine whether the difference in gut fungal composition was related to fibrosis severity, we compared the taxa with the highest relative abundance according to fibrosis groups. Among the dominant phyla, the relative abundance of Ascomycota and Basidiomycota was as follows in the F0-F3 and F4 groups: 57.3% vs. 65.7%, and 28.29% vs. 30.20%, respectively (Fig. 2A). The relative abundance of dominant genera detected in the F0-F3 and F4 groups was as follows: Candida (34.1% vs. 54.7%), Trichosporon (5.8% vs. 0.4%), Wallemia (3.4% vs. 7.1%), Saccharomyces (3.4% vs. 2.1%), Rhodotorula (1.2% vs. 1.3%), and Cladosporium (1.8% vs. 0.4%) (Fig. 2B).

Relative abundance of gut mycobiome in the F0-F3 and F4 groups (A) Phylum level, (B) Genus level.
Fig. 2  Relative abundance of gut mycobiome in the F0-F3 and F4 groups (A) Phylum level, (B) Genus level.

The top 20 relative abundances of fungi at the species level are shown in Figure 3A. The relative abundances of dominant species in the F0-F3 and F4 groups were as follows: C. albicans (20.8% vs. 39.8%), Candida tropicalis (3.1% vs. 8.0%), Candida parapsilosis (3.5% vs. 6.2%), Candida dubliniensis (1.1% vs. 0.1%), Trichosporon asahii (5.2% vs. 0.6%), Saccharomyces cerevisiae (3.3% vs. 3.5%), Wallemia canadensis (2.6% vs. 5.3%), and Ustilaginaceae spp. (2.4% vs. 1.8%)(Fig. 3B). Among them, only C. albicans was significantly enriched in the F4 group compared to the F0-F3 group (Mann-Whitney test, p = 0.013) (Fig. 3C). The details of relative abundance comparisons of the top 20 fungal species between the F0-F3 and F4 groups are shown in Supplementary Figure 1.

Gut mycobiome composition at the species level between the F0-F3 and F4 groups (A) Relative abundance, (B) Pie chart (or LEfSe analysis) of the species composition, (C) Relative abundance of <italic>Candida albicans.</italic>
Fig. 3  Gut mycobiome composition at the species level between the F0-F3 and F4 groups (A) Relative abundance, (B) Pie chart (or LEfSe analysis) of the species composition, (C) Relative abundance of Candida albicans.

Correlations between studied parameters

Figure 4 demonstrates the correlations between various studied variables, including the abundance of C. albicans. The selected results of important parameters verified significant positive correlations between age and WWI (r = 0.375, p < 0.001), age and MRE (r = 0.333, p = 0.001), age and CAC (r = 0.317, p = 0.003), WWI and MRE (r = 0.293, p = 0.003), WWI and CAC (r = 0.305, p = 0.004), MRE and CAC (r = 0.489, p < 0.001), MRE and C. albicans (r = 0.212, p = 0.032), and CAC and C. albicans (r = 0.403, p < 0.001). Conversely, significant negative correlations were observed between PDFF and age (r = −0.213, p = 0.032) as well as PDFF and MRE (r = −0.261, p = 0.008). Additionally, the correlations between clinical parameters and several gut fungal species with high relative abundance are shown in Supplementary Figure 2.

Correlation between <italic>Candida albicans</italic> and clinical parameters.
Fig. 4  Correlation between Candida albicans and clinical parameters.

Spearman’s correlation was performed: * p-value < 0.05, ** p-value < 0.01, *** p-value < 0.001. WWI, Weight-Adjusted Waist Index; MRE, Magnetic Resonance Elastography; PDFF, Proton Density Fat Fraction; CAC, Coronary Artery Calcification (Agatston Units); LBP, Lipopolysaccharide-Binding Protein; I-FABP, Intestinal Fatty Acid–Binding Protein; IL-6, Interleukin-6; TNF-α, Tumor Necrosis Factor-alpha; Plt, Platelet count; HbA1c, Glycated Hemoglobin; Chol, Total Cholesterol; HDL, High-Density Lipoprotein Cholesterol; TG, Triglycerides; LDL, Low-Density Lipoprotein Cholesterol; eGFR, Estimated Glomerular Filtration Rate; AST, Aspartate Aminotransferase; ALT, Alanine Aminotransferase.

Univariate and multivariate analyses

To identify independent factors associated with high CAC scores (≥100 AU), univariate and multivariate analyses were conducted. Variables included age, gender, WWI, T2DM, HT, DLP, smoking, platelet count, eGFR, albumin, aspartate aminotransferase, ALT, I-FABP, LBP, IL-6, TNF-α, PNPLA3 rs738409, liver steatosis, liver fibrosis, and abundance of C. albicans. Multivariate analysis showed that five parameters, including older age, high WWI, T2DM, cirrhosis, and enriched fecal C. albicans, were independently associated with CAC scores ≥ 100 AU (Table 2).

Table 2

Factors associated with high CAC scores (≥100 AU)

FactorsCategoryUnivariate analysis
Multivariate analysis
OR (95%CI)p-valueOR (95%CI)p-value
Age (years)≥60 vs. <604.50 (1.67–12.17)0.003*4.24 (1.04–17.20)0.043*
GenderMale vs. Female1.29 (0.54–1.88)0.564
Weight-adjusted waist index≥11.2 vs. <11.23.88 (1.54–9.76)0.004*5.83 (1.55–21.90)0.009*
DiabetesYes vs. No4.87 (1.87–12.71)0.001*6.86 (1.51–31.09)0.013*
HypertensionYes vs. No3.10 (1.27–7.59)0.013*1.70 (0.45–6.41)0.430
DyslipidemiaYes vs. No2.29 (0.84–7.20)0.105
SmokingYes vs. No2.05 (0.70–5.74)0.277
Platelet count (109/L)<150 vs. ≥1502.67(0.90–7.95)0.077
eGFR (mL/m/1.73m2)<90 vs. ≥901.34 (0.54–3.34)0.524
Albumin (g/dL)<4.0 vs. ≥4.01.72 (0.35–8.44)0.503
Aspartate aminotransferase (IU/L)≥30 vs. <301.78 (0.74–4.27)0.198
Alanine aminotransferase (IU/L)≥40 vs. <402.33 (0.93–5.85)0.071
Plasma I-FABP (ng/mL)High vs. Low1.42 (0.57–3.53)0.453
Plasma LBP (ng/mL)High vs. Low1.14 (0.48–2.71)0.764
Plasma IL-6 (pg/mL)High vs. Low2.73(1.06–7.02)0.037*1.75 (0.48–6.43)0.400
Plasma TNF-α (pg/mL)High vs. Low2.17 (0.85–5.52)0.105
PNPLA3 rs738409GG vs. CC+CG2.07 (0.86–4.95)0.104
Liver steatosis gradeS2-S3 vs. S11.01(0.38–2.71)0.981
Liver fibrosis stageF4 vs. F0-F38.81 (2.60–29.89)<0.001*5.60 (1.17–26.79)0.031*
Fecal Candida albicansHigh vs. Low5.47 (2.09–14.31)0.001*6.56 (1.75–24.63)0.005*

Discussion

MASLD is one of the most common liver diseases worldwide and is recognized as a systemic metabolic disorder involving several extrahepatic manifestations, particularly related to CVD and SCA.6–8 Increasing evidence suggests that gut dysbiosis plays a crucial role in MASLD and CVD progression. To our knowledge, this is the first study to compare clinical characteristics and gut fungal communities in MASLD patients with or without significant SCA. This study fills the knowledge gap by demonstrating that an altered gut mycobiome, particularly enriched C. albicans, is associated with significant SCA in MASLD patients. Moreover, our multivariate analysis revealed that older age, high WWI, T2DM, and cirrhosis were independently associated with an intermediate SCA risk (CAC ≥ 100 AU). These data suggest that the gut mycobiome might contribute to SCA severity in MASLD patients, in conjunction with other clinical parameters, especially cirrhosis and traditional CVD risk factors. Our results provide integrative evidence that contributes to a better understanding of the pathogenesis of SCA in MASLD patients.

The CAC score is a reliable, non-invasive marker reflecting cumulative exposure to CVD risk and guiding preventive therapy in asymptomatic individuals.20 The Multi-Ethnic Study of Atherosclerosis demonstrated that CAC outperforms conventional markers in predicting major adverse cardiovascular events,25 and a large multiethnic cohort confirmed that CAC ≥100 AU independently predicts CVD events across sex and race.26 Conversely, an absent or minimal CAC score is a reliable indicator for identifying individuals at very low future risk.27 Accordingly, we used the Agatston Unit–determined CAC score as a surrogate marker for SCA severity. Our findings showed that fibrosis severity in MASLD significantly contributed to SCA burden, consistent with meta-analytic evidence.8 Another meta-analysis suggested that steatosis severity enhances CVD risk stratification in asymptomatic individuals with MASLD.28 However, we found no association between MRI-PDFF–measured steatosis and SCA. It is worth noting that steatosis and fibrosis are distinct aspects of MASLD with independent severity. For instance, advanced fibrosis or cirrhosis often exhibits reduced histopathological steatosis due to extensive scarring and structural remodeling in the liver.29

Obesity is a critical public health concern, considered a state of chronic low-grade inflammation and a well-established risk factor for CVD and other complications.30 In this study, we used the WWI as an anthropometric index of obesity, rather than the conventional BMI. Although BMI is commonly used, it has limitations in differentiating body fat distribution from muscle mass. Thus, two individuals with the same BMI may have different body composition.31 To address these limitations, WWI, a new index calculated by dividing waist circumference (centimeters) by the square root of body weight (kilograms), has emerged as a novel obesity metric superior to BMI for assessing visceral fat accumulation or central obesity.21 Previous large-scale studies have indicated a strong and linear association between WWI and CVD mortality among individuals with metabolic syndrome and MASLD, regardless of age.32,33 Collectively, these data underline a reliable relationship between WWI and CVD risk, indicating the role of this index in assessing cardiometabolic health. Similarly, our results confirmed that WWI was an independent predictor of significant SCA in MASLD patients.

Circulating pro-inflammatory cytokines, representing biomarkers of low-grade systemic inflammation, contribute to the pathogenesis and progression of MASLD and CVD. Among them, IL-6, a cytokine of innate immunity, plays a key role in pathophysiological conditions associated with MASLD and CVD, and has emerged as a potential therapeutic target for adverse CVD outcomes.34 In a large multi-ethnic MASLD cohort, only elevated circulating IL-6 was independently associated with the prevalence and severity of CAC > 100 AU.35 The relationship between IL-6 and high CAC scores persisted after adjusting for several traditional CVD risk factors.35 Regarding TNF-α, this cytokine acts as a potent proinflammatory inducer, triggering the production of other cytokines and orchestrating inflammatory processes in MASLD pathogenesis.36 A meta-analysis demonstrated that elevated circulating TNF-α levels are associated with the severity of MASLD.37 Moreover, TNF-α is a key mediator of inflammation that contributes to atherosclerosis, and its inhibition has been proposed as a potential therapeutic strategy for CVD.38 In our study, high circulating IL-6, but not TNF-α, was associated, albeit weakly, with the severity of fibrosis and SCA.

It has become increasingly recognized that the mycobiome plays a crucial role in human health and several pathological conditions.39 Several human studies have demonstrated that the gut mycobiome contributes to the pathogenesis of intestinal disorders, such as inflammatory bowel disease, irritable bowel syndrome, and colorectal cancer.39 Moreover, distinct fungal compositions have been linked to advanced steatotic liver disease.16,17,40 For example, MASLD patients exhibit disrupted gut fungal homeostasis, with specific fungal community profiles linked to disease progression, suggesting a potential role for gut fungi in MASLD pathogenesis.41 Additionally, an animal model has shown that the gut mycobiome plays a role in progressive MASLD, as antifungal therapy with amphotericin could protect mice from developing steatohepatitis and fibrosis.16

In the present study, our data revealed an alteration of gut mycobiome composition related to fibrosis stage, with a significantly enriched abundance of C. albicans found in patients with cirrhosis. These results aligned with previous data demonstrating that specific taxa, including C. albicans and Mucor sp., among others, were associated with advanced MASLD.16 In that report, an increased systemic immune response to intestinal C. albicans was observed among individuals with MASLD and advanced fibrosis. Likewise, elevated C. albicans–specific T-cells in liver tissue specimens were demonstrated in alcohol-associated liver disease.42 An enriched abundance of intestinal C. albicans has also been shown in various types of cancer, including gastrointestinal malignancies and HCC.43 For instance, a recent report revealed significant gut fungal dysbiosis, including C. albicans, in advanced HCC patients, indicating the potential role of the gut mycobiome in HCC development and progression.44 Although the pathogenic mechanisms contributing to disease severity are largely unexplored, their effects might be related to generating toxic metabolites, such as candidalysin, and other carcinogenic byproducts, leading to immune activation and chronic inflammation.42

C. albicans, an opportunistic fungal pathogen, is one of the most common fungal species inhabiting the human gastrointestinal tract. Interestingly, recent evidence has also indicated its role in accelerating the progression of atherosclerosis.18 In a mouse model, C. albicans and its metabolites accelerated atherosclerosis through the intestinal hypoxia-inducible factor-2α–ceramide pathway, a lipid-mediated mechanism implicated in plaque development; selective antagonism of this pathway attenuated disease progression.18 Clinically, increased fecal abundance of C. albicans has been associated with elevated plasma cholesterol and LDL levels, potentially promoting atherosclerosis in patients with DLP.18 A recent study also demonstrated that gut fungal communities in CVD patients differed significantly from healthy controls, with an increase in opportunistic pathogens, such as C. albicans and Exophiala spinifera.45 Together, these findings highlight the potential contribution of gut fungal dysbiosis, particularly C. albicans, to CVD development and progression.

As mentioned, data on the mycobiome in MASLD patients in association with SCA are limited and require further investigation. In this study, the enrichment of C. albicans was significantly observed in patients with high CAC scores compared to those with lower CAC burdens. Moreover, this correlation persisted in multivariate analysis, indicating that the fungus might be independently linked to the development and progression of SCA in MASLD patients. Indeed, our data showed a strong positive correlation between the abundance of C. albicans and CAC scores, as well as a relatively weaker correlation with MRE measurements. However, we did not observe an association between enriched C. albicans and plasma cholesterol or LDL levels, which is dissimilar to previous data.18 Moreover, no correlation was observed between the relative abundance of C. albicans and obesity as defined by WWI. Interestingly, some research demonstrated that C. albicans, along with other fungi, was positively correlated with obesity and weight gain.46 In contrast, other evidence indicated a more complex and inverse relationship between the fungus and overweight/obesity.47

This study has some limitations that future research should address. First, the relatively small sample size may lead to selection bias. Second, because this is a single-center cross-sectional study, causality between fungal communities and clinical features cannot be concluded. Thus, prospective, longitudinal studies are needed to establish a definitive causal relationship and monitor changes in the gut mycobiome over time as the disease progresses. Third, liver biopsy, regarded as the gold standard, was not performed to assess the extent of steatosis or the severity of fibrosis. Fourth, the composition of the gut mycobiome could vary among individuals due to several factors, including genetics, age, diet, and lifestyle, making it challenging to identify universal microbial signatures across studies. Finally, we focused on the gut mycobiome without assessing bacterial profiles, limiting insights into the complexity of fungal–bacterial interactions. Despite these limitations, our study had several strengths. It included well-characterized individuals with MASLD at various stages of fibrosis. Moreover, we applied multivariate analysis to examine multiple factors and reduce confounding effects. Additionally, the use of MRI-based techniques provided an advantage in the continuous measurement of MR-PDFF and MRE in association with other quantitative variables (e.g., positive or negative correlations with the abundance of the fungal microbiome).

Conclusions

Our findings highlight the importance of evaluating SCA in patients with MASLD and advanced liver disease, even without overt clinical symptoms of CVD. Indeed, this is the first report of gut fungal dysbiosis associated with the severity of MASLD and SCA. Specifically, an increased abundance of fecal C. albicans was observed in patients with cirrhosis and high SCA burden. These data emphasize the essential role of specific fungi in the pathogenesis of both MASLD and CVD, which may offer promising avenues for developing novel, non-invasive diagnostic and prognostic biomarkers. Moreover, further investigations are needed to determine whether integrating gut mycobiome data into clinical practice could facilitate personalized prevention and potential new therapeutic strategies for these critical cardiometabolic disorders.

Supporting information

Supplementary Fig. 1

Comparisons of relative abundance in the top 20 fungal species between the F0-F3 and F4 groups.

(TIF)

Supplementary Fig. 2

Correlation between fungal species and clinical parameters. Spearman’s correlation was performed: * p-value < 0.05, ** p-value < 0.01, *** p-value < 0.001. WWI, Weight-Adjusted Waist Index; MRE, Magnetic Resonance Elastography; PDFF, Proton Density Fat Fraction; CAC, Coronary Artery Calcification (Agatston Units); LBP, Lipopolysaccharide-Binding Protein; I-FABP, Intestinal Fatty Acid–Binding Protein; IL-6, Interleukin-6; TNF-α, Tumor Necrosis Factor-alpha; Plt, Platelet count; HbA1c, Glycated Hemoglobin; Chol, Total Cholesterol; HDL, High-Density Lipoprotein Cholesterol; TG, Triglycerides; LDL, Low-Density Lipoprotein Cholesterol; eGFR, Estimated Glomerular Filtration Rate; AST, Aspartate Aminotransferase; ALT, Alanine Aminotransferase.

(TIF)

Declarations

Ethical statement

The protocol was approved by the Chulalongkorn University IRB (No. 981/64, 769/66), and all participants provided written informed consent. The study complied with the Declaration of Helsinki (as revised in 2024) and good clinical practice.

Data sharing statement

The sequencing data generated in this study have been deposited in the NCBI Sequence Read Archive (SRA) under the BioProject accession number PRJNA1335906. Additional data that support the findings of this study can be obtained from the corresponding author upon reasonable request.

Funding

This work was supported by the National Science, Research and Innovation Fund (NSRF) through the Program Management Unit for Human Resources & Institutional Development, Research and Innovation (PMU-B, Grant No. B36G660010), and the Center of Excellence in Hepatitis and Liver Cancer, Faculty of Medicine, Chulalongkorn University. Nantawat Satthawiwat was supported by the Second Century Fund (C2F), Chulalongkorn University, for doctoral studies. This research project was also supported by the National Research Council of Thailand (NRCT): (Contact No. N41A661125).

Conflict of interest

The authors have no conflict of interests related to this publication.

Authors’ contributions

Study concept and design (NS, SP, PT), acquisition of data (NS, SV, PR, PrC, PK, MT, PaC), analysis and interpretation of data (NS, SV, PR, PrC, PK, MT, PaC), drafting of the manuscript (NS, PT), critical revision of the manuscript for important intellectual content (SP, PT), administrative, technical, or material support (SP, PT), and study supervision (SP, PT).All authors have made significant contributions to this study and have approved the final manuscript.

References

  1. Rinella ME, Lazarus JV, Ratziu V, Francque SM, Sanyal AJ, Kanwal F, et al. A multisociety Delphi consensus statement on new fatty liver disease nomenclature. Hepatology 2023;78(6):1966-1986 View Article PubMed/NCBI
  2. Malekpour MR, Abbasi-Kangevari M, Ghamari SH, Khanali J, Heidari-Foroozan M, Moghaddam SS, et al. The burden of metabolic risk factors in North Africa and the Middle East, 1990-2019: findings from the Global Burden of Disease Study. EClinicalMedicine 2023;60:102022 View Article PubMed/NCBI
  3. Hagström H, Shang Y, Hegmar H, Nasr P. Natural history and progression of metabolic dysfunction-associated steatotic liver disease. Lancet Gastroenterol Hepatol 2024;9(10):944-956 View Article PubMed/NCBI
  4. Simon TG, Roelstraete B, Hagström H, Sundström J, Ludvigsson JF. Non-alcoholic fatty liver disease and incident major adverse cardiovascular events: results from a nationwide histology cohort. Gut 2022;71(9):1867-1875 View Article PubMed/NCBI
  5. Tang A, Ng CH, Phang PH, Chan KE, Chin YH, Fu CE, et al. Comparative Burden of Metabolic Dysfunction in Lean NAFLD vs Non-lean NAFLD - A Systematic Review and Meta-analysis. Clin Gastroenterol Hepatol 2023;21(7):1750-1760.e12 View Article PubMed/NCBI
  6. Abdeldyem SM, Goda T, Khodeir SA, Abou Saif S, Abd-Elsalam S. Nonalcoholic fatty liver disease in patients with acute ischemic stroke is associated with more severe stroke and worse outcome. J Clin Lipidol 2017;11(4):915-919 View Article PubMed/NCBI
  7. Chan KE, Ong EYH, Chung CH, Ong CEY, Koh B, Tan DJH, et al. Longitudinal Outcomes Associated With Metabolic Dysfunction-Associated Steatotic Liver Disease: A Meta-analysis of 129 Studies. Clin Gastroenterol Hepatol 2024;22(3):488-498.e14 View Article PubMed/NCBI
  8. Jamalinia M, Zare F, Lankarani KB. Systematic review and meta-analysis: Association between liver fibrosis and subclinical atherosclerosis in nonalcoholic fatty liver disease. Aliment Pharmacol Ther 2023;58(4):384-394 View Article PubMed/NCBI
  9. Younossi ZM, Corey KE, Lim JK. AGA Clinical Practice Update on Lifestyle Modification Using Diet and Exercise to Achieve Weight Loss in the Management of Nonalcoholic Fatty Liver Disease: Expert Review. Gastroenterology 2021;160(3):912-918 View Article PubMed/NCBI
  10. Powell EE, Wong VW, Rinella M. Non-alcoholic fatty liver disease. Lancet 2021;397(10290):2212-2224 View Article PubMed/NCBI
  11. Tilg H, Cani PD, Mayer EA. Gut microbiome and liver diseases. Gut 2016;65(12):2035-2044 View Article PubMed/NCBI
  12. Aron-Wisnewsky J, Vigliotti C, Witjes J, Le P, Holleboom AG, Verheij J, et al. Gut microbiota and human NAFLD: disentangling microbial signatures from metabolic disorders. Nat Rev Gastroenterol Hepatol 2020;17(5):279-297 View Article PubMed/NCBI
  13. Cui C, Gao S, Shi J, Wang K. Gut-Liver Axis: The Role of Intestinal Microbiota and Their Metabolites in the Progression of Metabolic Dysfunction-Associated Steatotic Liver Disease. Gut Liver 2025;19(4):479-507 View Article PubMed/NCBI
  14. Witkowski M, Weeks TL, Hazen SL. Gut Microbiota and Cardiovascular Disease. Circ Res 2020;127(4):553-570 View Article PubMed/NCBI
  15. Szóstak N, Figlerowicz M, Philips A. The emerging role of the gut mycobiome in liver diseases. Gut Microbes 2023;15(1):2211922 View Article PubMed/NCBI
  16. Demir M, Lang S, Hartmann P, Duan Y, Martin A, Miyamoto Y, et al. The fecal mycobiome in non-alcoholic fatty liver disease. J Hepatol 2022;76(4):788-799 View Article PubMed/NCBI
  17. Viebahn G, Hartmann P, Lang S, Demir M, Zhang X, Fouts DE, et al. Fungal signature differentiates alcohol-associated liver disease from nonalcoholic fatty liver disease. Gut Microbes 2024;16(1):2307586 View Article PubMed/NCBI
  18. Wang X, Zhou S, Hu X, Ye C, Nie Q, Wang K, et al. Candida albicans accelerates atherosclerosis by activating intestinal hypoxia-inducible factor2α signaling. Cell Host Microbe 2024;32(6):964-979.e7 View Article PubMed/NCBI
  19. Hsu C, Caussy C, Imajo K, Chen J, Singh S, Kaulback K, et al. Magnetic Resonance vs Transient Elastography Analysis of Patients With Nonalcoholic Fatty Liver Disease: A Systematic Review and Pooled Analysis of Individual Participants. Clin Gastroenterol Hepatol 2019;17(4):630-637.e8 View Article PubMed/NCBI
  20. Silverman MG, Blaha MJ, Krumholz HM, Budoff MJ, Blankstein R, Sibley CT, et al. Impact of coronary artery calcium on coronary heart disease events in individuals at the extremes of traditional risk factor burden: the Multi-Ethnic Study of Atherosclerosis. Eur Heart J 2014;35(33):2232-2241 View Article PubMed/NCBI
  21. Park Y, Kim NH, Kwon TY, Kim SG. A novel adiposity index as an integrated predictor of cardiometabolic disease morbidity and mortality. Sci Rep 2018;8(1):16753 View Article PubMed/NCBI
  22. Agatston AS, Janowitz WR, Hildner FJ, Zusmer NR, Viamonte M, Detrano R. Quantification of coronary artery calcium using ultrafast computed tomography. J Am Coll Cardiol 1990;15(4):827-832 View Article PubMed/NCBI
  23. Schumann RR, Leong SR, Flaggs GW, Gray PW, Wright SD, Mathison JC, et al. Structure and function of lipopolysaccharide binding protein. Science 1990;249(4975):1429-1431 View Article PubMed/NCBI
  24. Raksayot M, Chuaypen N, Khlaiphuengsin A, Pinjaroen N, Treeprasertsuk S, Poovorawan Y, et al. Independent and additive effects of PNPLA3 and TM6SF2 polymorphisms on the development of non-B, non-C hepatocellular carcinoma. J Gastroenterol 2019;54(5):427-436 View Article PubMed/NCBI
  25. Blaha MJ, DeFilippis AP. Multi-Ethnic Study of Atherosclerosis (MESA): JACC Focus Seminar 5/8. J Am Coll Cardiol 2021;77(25):3195-3216 View Article PubMed/NCBI
  26. Mehta A, Pandey A, Ayers CR, Khera A, Sperling LS, Szklo MS, et al. Predictive Value of Coronary Artery Calcium Score Categories for Coronary Events Versus Strokes: Impact of Sex and Race: MESA and DHS. Circ Cardiovasc Imaging 2020;13(8):e010153 View Article PubMed/NCBI
  27. Budoff MJ, McClelland RL, Nasir K, Greenland P, Kronmal RA, Kondos GT, et al. Cardiovascular events with absent or minimal coronary calcification: the Multi-Ethnic Study of Atherosclerosis (MESA). Am Heart J 2009;158(4):554-561 View Article PubMed/NCBI
  28. Jamalinia M, Zare F, Noorizadeh K, Bagheri Lankarani K. Systematic review with meta-analysis: Steatosis severity and subclinical atherosclerosis in metabolic dysfunction-associated steatotic liver disease. Aliment Pharmacol Ther 2024;59(4):445-458 View Article PubMed/NCBI
  29. Brunt EM, Kleiner DE, Carpenter DH, Rinella M, Harrison SA, Loomba R, et al. NAFLD: Reporting Histologic Findings in Clinical Practice. Hepatology 2021;73(5):2028-2038 View Article PubMed/NCBI
  30. Powell-Wiley TM, Poirier P, Burke LE, Després JP, Gordon-Larsen P, Lavie CJ, et al. Obesity and Cardiovascular Disease: A Scientific Statement From the American Heart Association. Circulation 2021;143(21):e984-e1010 View Article PubMed/NCBI
  31. Tutor AW, Lavie CJ, Kachur S, Milani RV, Ventura HO. Updates on obesity and the obesity paradox in cardiovascular diseases. Prog Cardiovasc Dis 2023;78:2-10 View Article PubMed/NCBI
  32. Liu W, Yang X, Zhan T, Huang M, Tian X, Tian X, et al. Weight-adjusted waist index is positively and linearly associated with all-cause and cardiovascular mortality in metabolic dysfunction-associated steatotic liver disease: findings from NHANES 1999-2018. Front Endocrinol (Lausanne) 2024;15:1457869 View Article PubMed/NCBI
  33. Tao Z, Zuo P, Ma G. Association of weight-adjusted waist index with cardiovascular disease and mortality among metabolic syndrome population. Sci Rep 2024;14(1):18684 View Article PubMed/NCBI
  34. Ridker PM, Rane M. Interleukin-6 Signaling and Anti-Interleukin-6 Therapeutics in Cardiovascular Disease. Circ Res 2021;128(11):1728-1746 View Article PubMed/NCBI
  35. Simon TG, Trejo MEP, McClelland R, Bradley R, Blaha MJ, Zeb I, et al. Circulating Interleukin-6 is a biomarker for coronary atherosclerosis in nonalcoholic fatty liver disease: Results from the Multi-Ethnic Study of Atherosclerosis. Int J Cardiol 2018;259:198-204 View Article PubMed/NCBI
  36. Vachliotis ID, Polyzos SA. The Role of Tumor Necrosis Factor-Alpha in the Pathogenesis and Treatment of Nonalcoholic Fatty Liver Disease. Curr Obes Rep 2023;12(3):191-206 View Article PubMed/NCBI
  37. Potoupni V, Georgiadou M, Chatzigriva E, Polychronidou G, Markou E, Zapantis Gakis C, et al. Circulating tumor necrosis factor-α levels in non-alcoholic fatty liver disease: A systematic review and a meta-analysis. J Gastroenterol Hepatol 2021;36(11):3002-3014 View Article PubMed/NCBI
  38. Kim CW, Oh ET, Park HJ. A strategy to prevent atherosclerosis via TNF receptor regulation. FASEB J 2021;35(3):e21391 View Article PubMed/NCBI
  39. Zhang F, Aschenbrenner D, Yoo JY, Zuo T. The gut mycobiome in health, disease, and clinical applications in association with the gut bacterial microbiome assembly. Lancet Microbe 2022;3(12):e969-e983 View Article PubMed/NCBI
  40. Zeng S, Schnabl B. Gut mycobiome alterations and implications for liver diseases. PLoS Pathog 2024;20(8):e1012377 View Article PubMed/NCBI
  41. You N, Xu J, Wang L, Zhuo L, Zhou J, Song Y, et al. Fecal Fungi Dysbiosis in Nonalcoholic Fatty Liver Disease. Obesity (Silver Spring) 2021;29(2):350-358 View Article PubMed/NCBI
  42. Zeng S, Rosati E, Saggau C, Messner B, Chu H, Duan Y, et al. Candida albicans-specific Th17 cell-mediated response contributes to alcohol-associated liver disease. Cell Host Microbe 2023;31(3):389-404.e7 View Article PubMed/NCBI
  43. Hartmann P, Schnabl B. Fungal infections and the fungal microbiome in hepatobiliary disorders. J Hepatol 2023;78(4):836-851 View Article PubMed/NCBI
  44. Zhang L, Chen C, Chai D, Li C, Qiu Z, Kuang T, et al. Characterization of the intestinal fungal microbiome in patients with hepatocellular carcinoma. J Transl Med 2023;21(1):126 View Article PubMed/NCBI
  45. Su G, Huang P, Liu D, Xing G, Guo R, Li S, et al. Gut mycobiome alterations and network interactions with the bacteriome in patients with atherosclerotic cardiovascular disease. Microbiol Spectr 2025;13(1):e0218224 View Article PubMed/NCBI
  46. García-Gamboa R, Kirchmayr MR, Gradilla-Hernández MS, Pérez-Brocal V, Moya A, González-Avila M. The intestinal mycobiota and its relationship with overweight, obesity and nutritional aspects. J Hum Nutr Diet 2021;34(4):645-655 View Article PubMed/NCBI
  47. Peroumal D, Sahu SR, Kumari P, Utkalaja BG, Acharya N. Commensal Fungus Candida albicans Maintains a Long-Term Mutualistic Relationship with the Host To Modulate Gut Microbiota and Metabolism. Microbiol Spectr 2022;10(5):e0246222 View Article PubMed/NCBI

About this Article

Cite this article
Satthawiwat N, Visedthorn S, Ruengket P, Chanchaem P, Kongsomboonchoke P, Tumkosit M, et al. Intestinal Candida albicans is Associated with Subclinical Coronary Atherosclerosis in Metabolic Dysfunction-associated Steatotic Liver Disease with Cirrhosis. J Clin Transl Hepatol. Published online: Jan 27, 2026. doi: 10.14218/JCTH.2025.00507.
Copy        Export to RIS        Export to EndNote
Article History
Received Revised Accepted Published
September 29, 2025 December 9, 2025 December 24, 2025 January 27, 2026
DOI http://dx.doi.org/10.14218/JCTH.2025.00507
  • Journal of Clinical and Translational Hepatology
  • pISSN 2225-0719
  • eISSN 2310-8819
Back to Top

Intestinal Candida albicans is Associated with Subclinical Coronary Atherosclerosis in Metabolic Dysfunction-associated Steatotic Liver Disease with Cirrhosis

Nantawat Satthawiwat, Suthida Visedthorn, Pakorn Ruengket, Prangwalai Chanchaem, Pattida Kongsomboonchoke, Monravee Tumkosit, Pairoj Chattranukulchai, Sunchai Payungporn, Pisit Tangkijvanich
  • Reset Zoom
  • Download TIFF