v
Search
Advanced

Publications > Journals > Exploratory Research and Hypothesis in Medicine> Article Full Text

  • OPEN ACCESS

Schisanhenol: A Potential Drug for the Treatment of Cytokine Storm

  • Wenjun Qi1,
  • Dandan Shi1,
  • Ruojia Zhang1,
  • Xuehong Lin1,
  • Mengxue Lü1,
  • Yuang Zhang1,2,
  • Jihong Pan1,2,
  • Wei Chen1,2,
  • Luna Ge1,2,*  and
  • Lin Wang1,2,* 
 Author information 

Abstract

Background and objectives

Cytokine storm (CS) is an acute systemic inflammatory response with limited effective interventions up to now. The treatment experience of the COVID-19 pandemic suggests great potential in the intervention of CS by herbal medicine. This study aimed to investigate whether Schisanhenol (SSH), an active component of the Chinese herbal medicine Schisandra chinensis, has the potential to inhibit CS.

Methods

The effect of SSH on nuclear factor-kappa B (NF-κB) signaling pathway activity was observed with human myeloid leukemia mononuclear Lucia (THP-1)/NF-κB cells. THP-1 and abdominal macrophages were used as cell models to observe the effect of SSH on inflammatory responses. The lipopolysaccharide-induced acute inflammatory response in mice was used to observe the effect of SSH on systemic inflammatory response and induced acute lung injury. The potential biological mechanism of SSH against inflammatory storm was explored by network pharmacology and molecular docking methods.

Results

SSH significantly inhibited NF-κB pathway activity and suppressed macrophages and systemic inflammatory responses in mice. SSH also effectively alleviated lipopolysaccharide-induced acute lung injury. The network pharmacology results showed that estimated glomerular filtration rate, matrix metalloproteinase 9, proto-oncogene tyrosine-protein kinase Src, and mammalian target of rapamycin were potential key target proteins of SSH.

Conclusions

SSH has promise as a potential small molecule of Chinese medicine for clinical treatment and drug development in the inhibition of CS.

Keywords

Schisanhenol, Cytokine storm, Network pharmacology, Molecular docking

Introduction

Cytokine storm (CS) is an immune dysregulation disorder covering several diseases characterized by systemic symptoms, systemic inflammation, and multi-organ dysfunction. The onset and duration of CS vary depending on the cause and the treatment.1 Although the initial drivers of CS may be different, the later clinical manifestations converge and often overlap. If not properly treated, it may lead to multiorgan failure.2 There is still a lack of effective therapeutic strategies to prevent or inhibit the development of CS. Although therapies to block individual cytokines such as interleukin (IL) 6 antibody blockade are available, it is not clear whether they are sufficient to attenuate the synergistic effects of multiple cytokines.3,4 Macrophages are tissue-resident cells, often produced by monocytes in the circulatory system. They have a variety of functions including phagocytosis of senescent cells, tissue repair, immune regulation, and antigen presentation. Macrophages are activated and secrete an excess of cytokines such as tumor necrosis factor-alpha (TNF-α), IL1α, IL6, IL8, and IL12 during multiple forms of CS, ultimately causing severe tissue damage and promoting local and systemic inflammatory and injury responses.3,5 Therefore, macrophage dysfunction may be a potential target for the treatment of CS caused by severe infections.6

Several studies have confirmed the great potential of herbal compounds and their active ingredients in intervening in CS.7 Schisanhenol (SSH) (Fig. 1a), the active component of the Chinese herbal medicine Schisandra chinensis, has various functions such as anti-inflammatory activity and decreases anti-oxidative stress, but whether it interferes with CS has not been studied.8 This study aimed to investigate the effects of SSH on macrophage inflammatory responses, systemic inflammatory responses, mortality, and acute lung injury in mice using macrophages and lipopolysaccharide (LPS)-induced acute inflammatory response as a model, and to provide candidate compounds for the development of anti-CS drugs.

SSH significantly inhibited NF-κB signaling pathway activation.
Fig. 1  SSH significantly inhibited NF-κB signaling pathway activation.

THP-1/NF-κB cells were treated with PMA (50 ng/mL) for 36 h to convert them into macrophages and treated with LPS (100 ng/mL) for the indicated times, followed by treatment with the indicated concentrations of SSH. (a) Two-dimensional structure of SSH. (b) Effect of SSH on the proliferation of THP-1 macrophages. (c) Assay of NF-кB transcriptional activity using a luciferase chemiluminescence signal. Values are means ± standard deviation of three independent experiments. **p < 0.01, ***p < 0.001. Ctrl, control; DMSO, dimethyl sulfoxide; LPS, lipopolysaccharide; NF-κB, nuclear factor-κB; PMA, phorbol myristate acetate; SSH, Schisanhenol; THP-1, Human myeloid leukemia mononuclear cell.

Materials and methods

Cell culture, isolation, and stimulation

Human myeloid leukemia mononuclear Lucia/nuclear factor kappa B (THP-1/NF-κB) reporter cells were purchased from (InvivoGen, San Diego, CA, USA). THP-1 cells were purchased from (Zhong qiao Xin zhou, Shanghai, China). Both cell lines were cultured in RPMI-1640 medium (Gibco, Grand Island, NY, USA) supplemented with 10% fetal bovine serum (Gibco) and 1% penicillin-streptomycin (Invitrogen, Carlsbad, CA, USA) in a humidified 5% (v/v) CO2 atmosphere at 37°C.

The study was conducted in adherence to the Guidelines on the Humane Treatment of Laboratory Animals issued by the Ministry of Science and Technology of the People's Republic of China. Approval for all animal studies was obtained from the Institutional Animal Care and Use Committee of Shandong First Medical University & Shandong Academy of Medical Sciences (SMBC23LL006). The euthanasia procedure for all mice (Hua Fukang Experimental Animal Center, Beijing, China) involved spraying 70% ethanol into the abdomen to minimize pain. After cutting the outer layer of the peritoneum, 5 mL precooled RPMI-1640 was injected into the open abdominal cavity and gently massaged the peritoneum to transfer all the cells into the RPMI-1640 medium. The peritoneal fluid was transferred to a tube with a syringe, kept on ice, and centrifuged at 250 g for 5 m at 4°C. The cells were counted with a hemacytometer in RPMI-1640 medium supplemented with 10% fetal bovine serum, and 100 U/mL penicillin-streptomycin and then added to 6-well tissue culture plates at a density of 1 × 106/well and incubated at 37°C for 2 h. Nonadherent cells were removed by washing gently three times with warm phosphate-buffered saline (PBS).

Cell counting kit-8 assay

THP-1/NF-кB reporter cells were added to 96-well plates, and assayed after 0, 24, and 48 h of culture. Three replicate wells were set up at each time and in each group of samples. Cells were treated with 50 ng/mL phorbol myristate acetate (PMA; CAS No: 16561-29-8; MedChem Express, Monmouth Junction, NJ, USA) for 36 h and transformed into macrophages. The cells were stimulated with LPS (Sigma-Aldrich, Shanghai, China) for 6 h and then replaced with culture medium containing 5, 20, or 50 µM SSH (CAS: 69363-14-0; Selleck Chemicals, Houston, TX, USA) and 1 µg/mL LPS. Then 10 µL of cell counting kit-8 (Yeasen Biotechnology, Shanghai, China) reagent was added to the 96-well plates at 0, 24, or 48 h, and the plates were incubated for 1 h. The relative viability of the cells was calculated by detecting the absorbance at 450 nm using a microplate reader (SpectraMax iD3; Molecular Devices, San Jose, CA, USA).

NF-κB transcriptional activity detection

THP-1 NF-κB reporter cells were inoculated into 96-well cell culture plates and treated with 50 ng/mL PMA for 36 h to convert them into macrophages. After LPS stimulation or drug treatment for 24 h, Quanti-Luc reagent (InvivoGen) was used to measure NF-κB activity. Briefly, 10 µL cell culture was transferred to a white plate (Sigma) and 50 µL of Quanti-Luc reagent was added. Luminescence was detected with a microplate reader. Cells treated with LPS were used as the positive control and were set at 100%.

In vivo experiments on CS

Healthy specific pathogen-free-grade 7–8-week-old male C57BL/6J mice, body weighting 18–22 g (Huafu Kang) were housed in a specific pathogen-free environment at room temperature (22+1 °C) and 60–80% humidity. The experiments were started after 1 week of adaptive feeding. Then, the C57BL/6J mice were randomly divided into control, model, and drug administration group of eight mice each. The model group and the drug group were given intraperitoneal injections of LPS. The control group was given an equal volume of vehicle solvent. In addition, the drug administration group was given an intraperitoneal injection of 10 mg/kg SSH (Selleck Chemicals, Houston, TX, USA), and the control and model groups were given intraperitoneal injections of an equal volume of dimethyl sulfoxide once daily for 7 days. Mice were subjected to ocular blood sampling, and after sacrifice, the trachea was exposed by neck surgery. A t-shaped incision was made at the thyroid location and the trachea was intubated with a 22 gauge venipuncture needle and lavaged with 0.5 mL PBS solution, The left lung was lavaged three times with 0.5 mL PBS solution, and the lavage fluid was withdrawn to obtain bronchoalveolar lavage fluid (BALF), centrifuged at 1,500 rpm for 10 m, and the supernatant was removed.

Enzyme-linked immunosorbent assay (ELISA) and histological study

Levels of inflammatory factors such as IL6, TNF-α, IL1β and IL1α in blood supernatants and BALF were measured according to the ELISA kit instructions. Mouse lungs were collected and fixed for 24 h in 4% paraformaldehyde, embedded in paraffin, and 5 µm sections were obtained and processed for hematoxylin–eosin (HE) staining.

Real-time quantitative polymerase chain reaction (RT-qPCR)

THP-1 cells were inoculated into 24-well cell culture plates at 2 × 105 cells/well and placed in a cell culture incubator to continue the culture for 24 h before the drug intervention experiment. The negative control group was replaced with prewarmed fresh complete medium only; the positive model wells were replaced with prewarmed complete medium containing LPS. The SSH-treated group was replaced with a medium containing LPS and 10 or 20 µM SSH. After 24 h of treatment, RNA was extracted from each group of cells using Trizol reagent (Novozymes, Nanjing, China); RNA was extracted with the aid of a real-time quantitative fluorescent quantitative real-time instrument (LightCycler 480II; Roche, Basel, Switzerland) and an RNA reverse transcription kit (Toyobo, Shanghai, China) to reverse transcribe the extracted RNA into cDNA. cDNA obtained after reverse transcription was used as a template to assay the expression of IL6, IL1β, IL1α and chemokine (C-C motif) receptor 2 mRNA. The primer sequences are shown in Table S1.

NO (Nitric oxide) assay

Cells were inoculated into 96-well cell culture plates and incubation was continued for 24 h, After LPS stimulation and drug treatment, the cells were rapidly freeze-thaw lysed, centrifuged, and precipitated to collect the 24 h cell culture supernatant. NO assay kits (S0021S; Beyotime Biotechnology, Shanghai, China) were used following the manufacturer’s instructions the absorbance at 540 nm was read with an enzyme marker to determine the concentration of NO in the different treatment groups.

Network pharmacology analysis

The SSH structure file was downloaded from PubChem (https://pubchem.ncbi.nlm.nih.gov/ ) and Swiss Target (http://www.swisstargetprediction.ch/ ), Pharm Mapper (http://lilab-ecust.cn/pharmmapper/submitfile.html ) predicted SSH targets. The OMIM (https://omim.org/ ) and DisGeNET (https://wwwdisgenet.org/ ) databases were searched to collect CS-related targets. After removing duplicate molecules, an online Venn tool (http://bioinformatics.psb.ugent.be/webtools/Venn/ ) was used to find intersections with SSH targets, that are potential targets for pentosidine intervention in CS. The STRING database (https://string-db.org/ ) was used to obtain information on protein interaction networks. Gene Ontology (GO) analysis and Kyoto Encyclopedia of Genes and Genomes (KEGG) data were collected using the LianChuanBio Cloud platform (https://www.omicstudio.cn/tool ) and visualized using the Bioinformatics platform (http://www.bioinformatics.com.cn/ ).

Molecular docking

Molecular docking is a common method for drug discovery and a drug design technique to study receptor and ligand interactions and recognition. It is a theoretical simulation method for studying intermolecular interactions and predicting their binding modes and affinities.9 To more accurately assess the binding ability of each compound to the target. Therefore, the underlying mechanisms and interactions between SSH and CS-related target proteins may be revealed and forecasted by molecular docking. Yinfu cloud computing platform (http://www.yinfotek.cn/platform ) was utilized for molecular docking. The crystal structure of protease used for docking was retrieved from the RCSB PDB database. The three-dimensional molecular structure of SSH was retrieved from the PubChem database. The docking score of protein and SSH molecules is shown in Table S2.

Statistical analysis

All experiments were performed at least three times, and the values were reported as means ± SD. All data were analyzed using SPSS 17.0 (SPSS Inc., Chicago, IL, USA). One-way analysis of variance and post hoc correction was used for multiple comparisons. Differences between groups with p < 0.05 were considered significant.

Results

SSH significantly inhibited NF-κB signaling pathway activation

As NF-κB is the common downstream pathway of cytokine regulation and the NF-κB activity is closely related to the severity of CS, we examined the effect of SSH on NF-κB activity. In NF-κB luciferase THP-1 cells, PMA was used to induce their transformation into macrophages. At concentrations lower than 100 µM, SSH had no significant effect on cell growth rate (Fig. 1b). NF-κB activity was significantly induced by LPS and was suppressed by SSH in a concentration-dependent manner (Fig. 1c). Furthermore, the key proteins of NF-κB pathway were detected. In the absence of inflammatory stimulation, p65 is predominantly localized in the cytoplasm of macrophages. However, upon TNF-α stimulation, p65 had a concentrated presence in the nucleus, suggesting its activation (Fig. S1a). Notably, nuclear translocation was significantly decreased when macrophages were cultured with SSH (Fig. S1a). Furthermore, phosphorylation of p65 (p-p65), serving as an indicator of its activity, was assessed. Western blot analysis revealed a marked elevation in p65 phosphorylation subsequent to TNF-α exposure. In contrast, SSH efficiently inactivated the NF-κB signaling pathway and dose-dependently reduced p65 phosphorylation (Fig. S1b). The above results suggest that SSH inhibited the NF-κB pathway.

SSH inhibited the inflammatory phenotype of macrophages

The classification of macrophages into M1 and M2 types is a common practice, with M1 macrophages being characterized by an inflammatory phenotype and having a crucial role in the mediation of CS. In this study, we generated M1-type macrophages from THP-1 macrophages and mouse peritoneal macrophages to investigate the impact of SSH on inflammation. M1 macrophages secrete a variety of pro-inflammatory cytokines, such as meso-IL6, TNF-α, IL1β, IL1α, and others that promote the development of inflammation. Therefore, we observed the effect of SSH on these inflammatory factors. The mRNA expression levels of the inflammatory factors IL6, TNF-α, IL1β and IL1α increased dramatically in both cells after LPS induction, but were significantly inhibited by SSH (Fig. 2a, b). Meanwhile, we also collected cell culture supernatants, and the ELISA results showed that SSH effectively inhibited the secretion of IL6, TNF-α, IL1β, and IL1α (Fig. 2c, d). We also examined the level of NO, a signaling molecule, in the cell supernatant. The results showed that SSH also effectively reduced NO production (Fig. 2e). In addition to the inflammatory phenotype, we investigated the effect of SSH on the proliferation of M1 macrophages. 5-ethynyl-2′-deoxyuridine (EdU) assay showed that SSH significantly reduced LPS-induced proliferation in macrophages (Fig. 3).

SSH significantly inhibited the inflammatory phenotype of macrophages.
Fig. 2  SSH significantly inhibited the inflammatory phenotype of macrophages.

Peritoneal macrophages were extracted from the peritoneal cavity of mice. THP-1 cells were treated with PMA (50 ng/mL) for 36 h to convert them into macrophages. The same mouse peritoneal macrophages were treated with LPS (100 ng/mL) for the indicated times and treated with the indicated concentrations of SSH. Total RNA was extracted from THP-1 cells (a) and mouse peritoneal macrophages (b) after treatment. IL6, TNF-α, IL1β,and IL1α mRNA expression was assayed after treatment by RT-qPCR. IL6, TNF-α, IL1β and IL1α were assayed in the culture supernatants of THP-1 cells (c) and mouse peritoneal macrophages (d) using commercial ELISA kits. (e) NO concentration of NO was assayed in different treatment groups. Values are means ± standard deviation of the results of three independent experiments. **p < 0.01, ***p < 0.001. ELISA, enzyme-linked immunosorbent assay; IL, interleukin; LPS, lipopolysaccharide; NO, nitric oxide; PMA, phorbol myristate acetate; RT-qPCR, real-time quantitative polymerase chain reaction; SSH, Schisanhenol; THP-1, Human myeloid leukemia mononuclear cell; TNF-α, tumor necrosis factor-alpha.

SSH significantly reduced LPS-induced proliferation in macrophages.
Fig. 3  SSH significantly reduced LPS-induced proliferation in macrophages.

EdU assays were performed to determine the proliferation of THP-1 cells after treatment. EdU incorporation was calculated as EdU-positive cells/total cells and quantified by ImageJ. ***p < 0.001. Ctrl, control; DAPI, 4′,6-diamidino-2-phenylindole; EdU, 5-ethynyl-2′-deoxyuridine; LPS, lipopolysaccharide; SSH, Schisanhenol; THP-1, Human myeloid leukemia mononuclear cell.

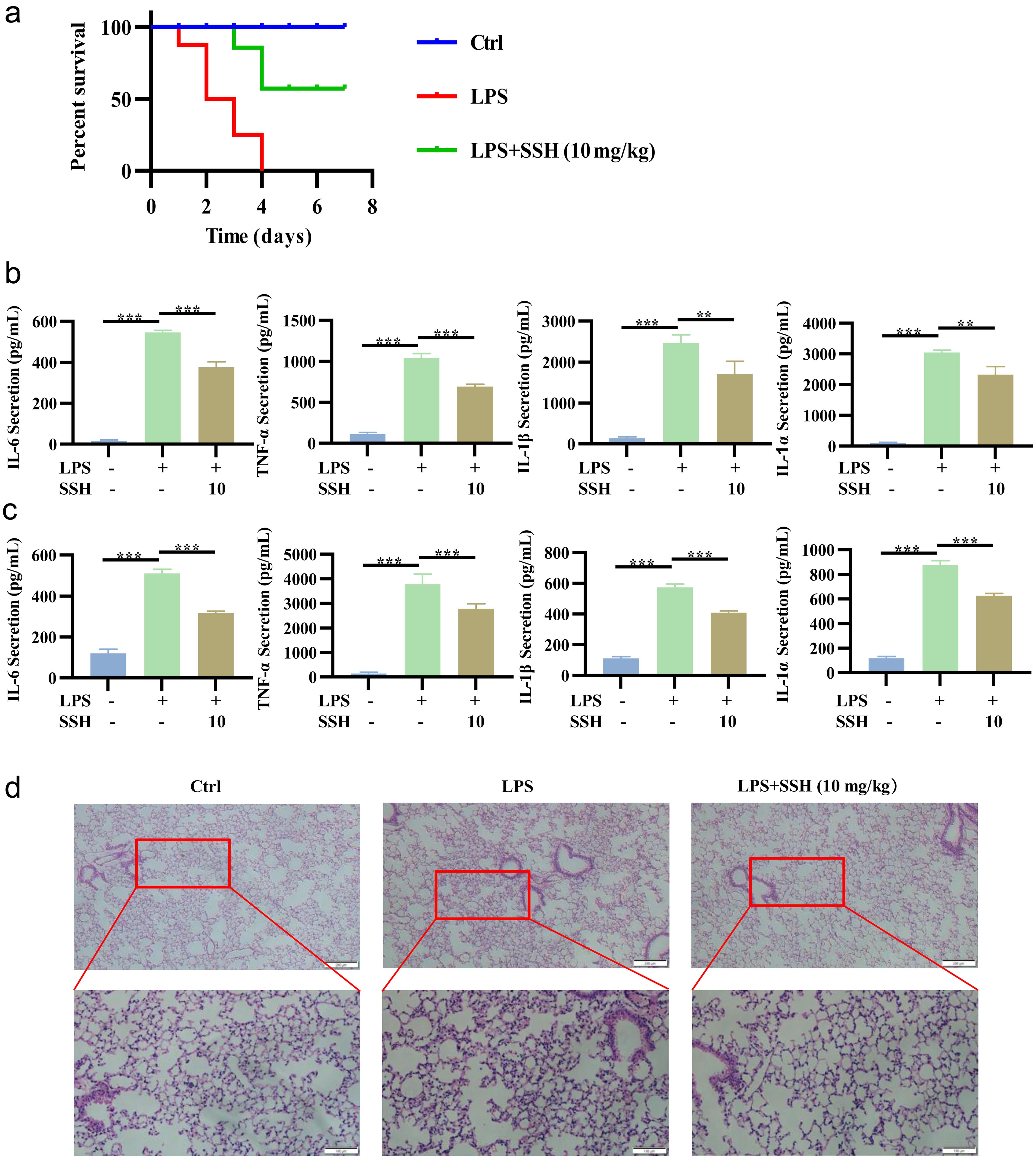
SSH significantly reduced the systemic inflammation and mortality in mice caused by LPS

Studies have shown that high doses of LPS-induced CS and consequent acute lung injury.10,11 Therefore, we used this mouse model to observe the effect of SSH intervention on CS. We observed that 70% of C57 mice died within 24 h after a single administration of high-dose LPS, and there were almost no deaths in mice given SSH in advance, even when SSH was administered simultaneously with LPS (Fig. 4a), suggesting its role in acute CS. As many cytokines are produced during the development of CS, we next observed its effect on cytokine production in serum and BALF. Pro-inflammatory cytokines IL6, TNF-α, IL1β, and IL1α were remarkably increased after LPS stimulation. After SSH intervention, the expression of IL6, TNF-α, IL1β, and IL1α was significantly inhibited (Fig. 4b, c). In terms of cytokines, SSH significantly suppressed inflammation. To evaluate the therapeutic effect of SSH on lung injury caused by LPS-induced CS, we observed histological changes in the lungs. The results showed that the lung tissue structure was normal and the alveolar structure was complete and clear in the control group. Acute inflammation, minor congestion, and tissue edema were observed in the LPS group. SSH treatment significantly reduced the structural damage to lung tissue compared with the LPS group (Fig. 4d). Therefore, these results preliminarily suggested that SSH could alleviate CS severity.

SSH significantly reduced the mortality and systemic inflammation levels in mice at high doses of LPS (5 mg/kg).
Fig. 4  SSH significantly reduced the mortality and systemic inflammation levels in mice at high doses of LPS (5 mg/kg).

(a) SSH significantly reduced the mortality in mice at high doses of LPS (5 mg/kg). (b) Blood was collected from the retroorbital sinus of the mouse eye and supernatant was obtained by centrifugation. Subsequently, IL-6, TNF-α, IL-1β, and IL-1α were assayed by ELISA. (c) Supernatants were collected from mouse alveolar lavage and assayed for IL6, TNF-α, IL-1β, and IL-1α by ELISA. Supernatants were collected from the alveolar lavage of mice, and assayed for IL6, TNF-α, IL1β, and IL1α by ELISA. Values are means ± standard deviation of three independent experiments. **p < 0.01, ***p < 0.001. (d) Effect of SSH on lung cell histology. Lung tissues were combined to visualize the pathological condition using HE staining. Ctrl, control; ELISA, enzyme-linked immunosorbent assay; HE, hematoxylin–eosin; IL, interleukin; LPS, lipopolysaccharide; NO, nitric oxide; SSH, Schisanhenol; TNF-α, tumor necrosis factor-alpha.

SSH affected inflammatory responses through multiple signaling pathways

Network pharmacology is a valuable method for investigating traditional Chinese medicine compounds and their bioactive constituents. Consequently, we used network pharmacology to undertake an initial investigation into the molecular mechanism of SSH.12,13 The analysis of potential targets of SSH on inflammation was conducted using multiple databases, resulting in the acquisition of 418 targets after collation. After the intersection with CS, 34 targets were obtained (Fig. 5a). GO and the KEGG analysis of these targets showed that these targets were involved in catalytic reactions, molecular function regulation, signal transduction and other functions, and the signaling pathways were involved in cell proliferation and apoptosis and other related pathways (Fig. 5b, c). Further interaction analysis of these targets revealed that estimated glomerular filtration rate, matrix metalloproteinase 9, proto-oncogene tyrosine-protein kinase Src, and mammalian target of rapamycin were the main nodes and may play important roles. Additionally, molecular docking was performed to investigate the interactions between SSH and the key nodes of the network (Fig. 5d). The results showed that estimated glomerular filtration rate, matrix metalloproteinase 9, SRC, and mammalian target of rapamycin had the highest docking scores (Fig. 5). The results suggest that SSH reduced the inflammatory response through multiple signaling pathways.

SSH reduced the inflammatory response through multiple signaling pathways.
Fig. 5  SSH reduced the inflammatory response through multiple signaling pathways.

(a) Venn diagram of SSH and CS target genes. (b) The GO enrichment analysis of the action target genes. (c) KEGG pathway analysis of action target genes and STRING. In the PPI network, the relationship between protein and protein is closely connected. Node fill color mapping indicates the color of each target point in the PPI network from yellow to orange, representing the degree value of the target point from small to large. (d) Molecular docking of SSH with estimated glomerular filtration rate, matrix metalloproteinase 9, SRC, and mammalian target of rapamycin. CS, Cytokine storm; EGFR, estimated glomerular filtration rate; GO, Gene Ontology; KEGG, Kyoto Encyclopedia of Genes and Genomes; MMP9, matrix metalloproteinase 9; MTOR, mammalian target of rapamycin; PPI, protein-protein interaction networks; SRC, proto-oncogene tyrosine-protein kinase Src; SSH, Schisanhenol.

Discussion

In this study, SSH reduced inflammation levels through multiple signaling pathways, demonstrating its potential value in intervening in CS. CS occurs in many diseases, including infectious diseases, autoimmune diseases, and immunotherapy of malignancies.14–16 When CS occurs, the immune system produces large amounts of inflammatory cytokines and chemokines that interact with each other to form a vicious cycle of inflammatory responses leading to tissue damage and organ failure.17 Although the initial drivers of CS may differ, their late clinical manifestations often converge, with nearly all patients presenting with fever, respiratory symptoms, anorexia, headache, rash, diarrhea, arthralgia, and myalgia. In severe cases, spontaneous hemorrhage, renal failure, lung injury, or cholestasis occur.18,19 Current treatment for CS is mainly supportive to maintain critical organ function, control the underlying disease and eliminate triggers for abnormal immune system activation, as well as targeting immune regulation or nonspecific immunosuppression to limit collateral damage to the activated immune system.1 Although existing therapies alleviate the pathological process of CS to some extent, the efficacy against CS is limited, and some anti-inflammatory drugs (such as corticosteroids) have obvious side effects. Traditional Chinese medicine compounds have a long history and significant clinical effectiveness for the treatment of inflammation, and may interfere with CS by inhibiting the production of inflammatory cytokines, promoting the clearance of inflammatory cytokines, and regulating immune responses. The application of Qinfei Paidu decoction in inflammatory diseases such as COVID-19 has demonstrated the intervention effect on CS.20 Some active ingredients of traditional Chinese medicine have also had an intervention effect on CS in experimental studies.21 For example, baicalin has anti-inflammatory, anti-apoptotic, and antioxidant activity and inhibits the production of inflammatory cytokines such as TNF-a and IL6, thus reducing the severity of CS.22 SSH, also known as desoxyschisandrin, is an active ingredient extracted from the saffron Schisandra plant of the genus Schisandra in the family Magnoliaceae.8Schisandra chinensis is widely used in traditional medicine for the treatment of a number of chronic inflammatory diseases.23,24 The fruit extract of Schisandra chinensis is an active ingredient extracted from the saffron Schisandra plant of the Magnolia family. Schisandra chinensis fruit extract lignan is an important secondary metabolite with a wide range of pharmacological effects.25 This study showed that SSH reduced inflammatory cytokines such as TNF-α, regulated inflammation-related signaling pathways such as the NF-κB signaling pathway, and affected the production and action of inflammatory cytokines.

During the initial phase of infection, macrophages undergo polarization toward the M1 phenotype, which induces inflammation and aids in pathogen clearance. However, excessive activation of M1 macrophages can lead to a CS, exacerbating immunopathological tissue damage. Notably, the percentage of M1 macrophage polarization is positively associated with disease severity. This study provides evidence supporting the potential therapeutic efficacy of SSH for mitigating CS by modulating the inflammatory phenotype of M1 macrophages. Additionally, to gain preliminary insights into the molecular pharmacological mechanism of SSH, a network pharmacological analysis was conducted. Network pharmacology, an emerging approach employing computational methods for drug screening, offers advantages in terms of efficacy, convenience, and targeted therapy, making it a current trend in drug development. The discipline integrates computational biology to construct a network that investigates drug mechanisms and systematically examines the impacts of drugs on diseases, relying on drug-gene-disease interaction networks. The findings of the analysis indicate that SSH might interact with various targets associated with CS, warranting further investigation and elucidation in future research endeavors. Briefly, the study results support a small molecule traditional Chinese medicine candidate for drug development of CS therapy.

Future directions

Of course, there are some study limitations. Although we explored the effect of SSH on cytokine production and acute lung injury in cell cultures and an animal model, the effect of SSH on other cells other than macrophages still needs further study. In addition, immune responses are also involved in the progression of CS, so whether SSH can produce immune regulation is also worth further study.

Conclusions

The findings of this study demonstrate that SSH inhibited the macrophage inflammatory response and cytokine production at both the systemic and local levels in mice. Additionally, SSH effectively mitigated acute lung injury resulting from CS. Furthermore, network pharmacological analysis revealed that SSH has the ability to suppress inflammatory response through multiple mechanisms.

Supporting information

Supplementary material for this article is available at https://doi.org/10.14218/ERHM.2023.00054 .

Table S1

Primer sequences.

(DOCX)

Table S2

Docking score of protein and SSH molecules.

(DOCX)

Fig. S1

SSH inactivates the NF-κB signaling pathway. Raw264.7 cells were treated with LPS (100 ng/mL) with or without SSH (10 or 20 µM) for 24 h. (a) Phosphorylation of p65 was evaluated by Western blotting. (b) Protein extracts from the nucleus and cytoplasm were subjected to Western blotting to measure p65 protein expression. Band intensities were quantified by ImageJ software. Data are means ± standard deviation (n = 3). ns: nonsignificant, **p < 0.01, ***p < 0.001. LPS, lipopolysaccharide; NF-kB, nuclear factor-kappa B; SSH, Schisanhenol.

(TIF)

Abbreviations

BALF: 

bronchoalveolar lavage fluid

Ctrl: 

control

CS: 

cytokine storm

DAPI: 

4′,6-diamidino-2-phenylindole

DMSO: 

dimethyl sulfoxide

EGFR: 

estimated glomerular filtration rate

EdU: 

5-ethynyl-2′-deoxyuridine

ELISA: 

enzyme-linked immunosorbent assay

GAPDH: 

glyceraldehyde-3-phosphate dehydrogenase

GO: 

gene ontology

HE: 

hematoxylin–eosin

KEGG: 

Kyoto Encyclopedia of Genes and Genomes

IL: 

interleukin

LPS: 

lipopolysaccharide

MMP9: 

matrix metalloproteinase 9

MTOR: 

mammalian target of rapamycin

RT-qPCR: 

real-time quantitative polymerase chain reaction

SRC: 

proto-oncogene tyrosine-protein kinase Src

NF-κB: 

nuclear factor-kappa B

NO: 

nitric oxide

PBS: 

phosphate-buffered saline

PMA: 

phorbol myristate acetate

SSH: 

Schisanhenol

THP-1: 

Human myeloid leukemia mononuclear cell

TNF-α: 

tumor necrosis factor-alpha

Declarations

Acknowledgement

There is nothing to declare.

Data sharing statement

No additional data are available.

Ethics statement

The study was conducted in adherence to the Guidelines on the Humane Treatment of Laboratory Animals issued by the Ministry of Science and Technology of the People's Republic of China. Approval for all animal studies was obtained from the Institutional Animal Care and Use Committee of Shandong First Medical University & Shandong Academy of Medical Sciences (SMBC23LL006). The euthanasia procedure for all mice (Hua Fukang Experimental Animal Center, Beijing, China) involved spraying 70% ethanol into the abdomen to minimize pain.

Funding

This study was funded by National Natural Science Foundation of China (Grant No. 82072850, 81772760, 82101903, 82171801, 82271842), Natural Science Foundation of Shandong Province (Grant No. ZR2020YQ55), Key Research and Development Project of Shandong Province (No. 2021ZDSYS27), The Innovation Project of Shandong Academy of Medical Sciences (2021), The Youth Innovation Technology Plan of Shandong University (Grant No. 2019KJK003), and Academic Promotion Programme of Shandong First Medical University (Grant No. 2019LJ001).

Conflict of interest

The authors declare that they have no conflict of interest.

Authors’ contributions

All authors contributed to the writing or revision of the article, and all authors approved the final publication version. Conceptualized and designed the study and had full access to all data and are responsible for the accuracy and integrity (LNG, LW), and wrote the manuscript (WJQ), acquired data (XHL, MXL, DDS, RJZ), analyzed and interpreted data (WC, YZ, JHP).

References

  1. Fajgenbaum DC, June CH. Cytokine Storm. N Engl J Med 2020;383(23):2255-2273 View Article PubMed/NCBI
  2. Coperchini F, Chiovato L, Croce L, Magri F, Rotondi M. The cytokine storm in COVID-19: An overview of the involvement of the chemokine/chemokine-receptor system. Cytokine Growth Factor Rev 2020;53:25-32 View Article PubMed/NCBI
  3. Karki R, Kanneganti TD. The ‘cytokine storm’: molecular mechanisms and therapeutic prospects. Trends Immunol 2021;42(8):681-705 View Article PubMed/NCBI
  4. Tanaka T, Narazaki M, Kishimoto T. Interleukin (IL-6) Immunotherapy. Cold Spring Harb Perspect Biol 2018;10(8):a028456 View Article PubMed/NCBI
  5. Frey N, Porter D. Cytokine Release Syndrome with Chimeric Antigen Receptor T Cell Therapy. Biol Blood Marrow Transplant 2019;25(4):e123-e127 View Article PubMed/NCBI
  6. Pan K, Farrukh H, Chittepu VCSR, Xu H, Pan CX, Zhu Z. CAR race to cancer immunotherapy: from CAR T, CAR NK to CAR macrophage therapy. J Exp Clin Cancer Res 2022;41(1):119 View Article PubMed/NCBI
  7. Li Y, Li B, Wang P, Wang Q. Traditional Chinese Medicine, Qingfei Paidu Decoction and Xuanfei Baidu Decoction, Inhibited Cytokine Production via NF-κB Signaling Pathway in Macrophages: Implications for Coronavirus Disease 2019 (COVID-19) Therapy. Front Pharmacol 2021;12:722126 View Article PubMed/NCBI
  8. Yan T, Wang N, Liu B, Wu B, Xiao F, He B, et al. Schisandra chinensis ameliorates depressive-like behaviors by regulating microbiota-gut-brain axis via its anti-inflammation activity. Phytother Res 2021;35(1):289-296 View Article PubMed/NCBI
  9. Zígolo MA, Goytia MR, Poma HR, Rajal VB, Irazusta VP. Virtual screening of plant-derived compounds against SARS-CoV-2 viral proteins using computational tools. Sci Total Environ 2021;781:146400 View Article PubMed/NCBI
  10. Ribeiro A, Almeida VI, Costola-de-Souza C, Ferraz-de-Paula V, Pinheiro ML, Vitoretti LB, et al. Cannabidiol improves lung function and inflammation in mice submitted to LPS-induced acute lung injury. Immunopharmacol Immunotoxicol 2015;37(1):35-41 View Article PubMed/NCBI
  11. Håkansson HF, Smailagic A, Brunmark C, Miller-Larsson A, Lal H. Altered lung function relates to inflammation in an acute LPS mouse model. Pulm Pharmacol Ther 2012;25(5):399-406 View Article PubMed/NCBI
  12. Kibble M, Saarinen N, Tang J, Wennerberg K, Mäkelä S, Aittokallio T. Network pharmacology applications to map the unexplored target space and therapeutic potential of natural products. Nat Prod Rep 2015;32(8):1249-1266 View Article PubMed/NCBI
  13. Li X, Wei S, Niu S, Ma X, Li H, Jing M, et al. Network pharmacology prediction and molecular docking-based strategy to explore the potential mechanism of Huanglian Jiedu Decoction against sepsis. Comput Biol Med 2022;144:105389 View Article PubMed/NCBI
  14. Szopa A, Dziurka M, Warzecha A, Kubica P, Klimek-Szczykutowicz M, Ekiert H. Targeted Lignan Profiling and Anti-Inflammatory Properties of Schisandra rubriflora and Schisandra chinensis Extracts. Molecules 2018;23(12):3103 View Article PubMed/NCBI
  15. Panossian A, Wikman G. Pharmacology of Schisandra chinensis Bail.: an overview of Russian research and uses in medicine. J Ethnopharmacol 2008;118(2):183-212 View Article PubMed/NCBI
  16. Xiang MF, Jin CT, Sun LH, Zhang ZH, Yao JJ, Li LC. Efficacy and potential mechanisms of Chinese herbal compounds in coronavirus disease 2019: advances of laboratory and clinical studies. Chin Med 2021;16(1):130 View Article PubMed/NCBI
  17. Ye Q, Wang B, Mao J. The pathogenesis and treatment of the ‘Cytokine Storm’ in COVID-19. J Infect 2020;80(6):607-613 View Article PubMed/NCBI
  18. Shimabukuro-Vornhagen A, Gödel P, Subklewe M, Stemmler HJ, Schlößer HA, Schlaak M, et al. Cytokine release syndrome. J Immunother Cancer 2018;6(1):56 View Article PubMed/NCBI
  19. Premkumar M, Kedarisetty CK. Cytokine Storm of COVID-19 and Its Impact on Patients with and without Chronic Liver Disease. J Clin Transl Hepatol 2021;9(2):256-264 View Article PubMed/NCBI
  20. Jamilloux Y, Henry T, Belot A, Viel S, Fauter M, El Jammal T, et al. Should we stimulate or suppress immune responses in COVID-19? Cytokine and anti-cytokine interventions. Autoimmun Rev 2020;19(7):102567 View Article PubMed/NCBI
  21. Tian S, Zheng N, Zu X, Wu G, Zhong J, Zhang JB, et al. Integrated hepatic single-cell RNA sequencing and untargeted metabolomics reveals the immune and metabolic modulation of Qing-Fei-Pai-Du decoction in mice with coronavirus-induced pneumonia. Phytomedicine 2022;97:153922 View Article PubMed/NCBI
  22. Lan Y, Wang H, Wu J, Meng X. Cytokine storm-calming property of the isoquinoline alkaloids in Coptis chinensis Franch. Front Pharmacol 2022;13:973587 View Article PubMed/NCBI
  23. Jeong JW, Lee HH, Choi EO, Lee KW, Kim KY, Kim SG, et al. Schisandrae Fructus Inhibits IL-1β-Induced Matrix Metalloproteinases and Inflammatory Mediators Production in SW1353 Human Chondrocytes by Suppressing NF-κB and MAPK Activation. Drug Dev Res 2015;76(8):474-483 View Article PubMed/NCBI
  24. Wang X, Li Q, Sui B, Xu M, Pu Z, Qiu T. Schisandrin A from Schisandra chinensis Attenuates Ferroptosis and NLRP3 Inflammasome-Mediated Pyroptosis in Diabetic Nephropathy through Mitochondrial Damage by AdipoR1 Ubiquitination. Oxid Med Cell Longev 2022;2022:5411462 View Article PubMed/NCBI
  25. Chun JN, Cho M, So I, Jeon JH. The protective effects of Schisandra chinensis fruit extract and its lignans against cardiovascular disease: a review of the molecular mechanisms. Fitoterapia 2014;97:224-233 View Article PubMed/NCBI

About this Article

Cite this article
Qi W, Shi D, Zhang R, Lin X, Lü M, Zhang Y, et al. Schisanhenol: A Potential Drug for the Treatment of Cytokine Storm. Explor Res Hypothesis Med. 2024;9(2):93-101. doi: 10.14218/ERHM.2023.00054.
Copy        Export to RIS        Export to EndNote
Article History
Received Revised Accepted Published
June 7, 2023 July 19, 2023 September 28, 2023 December 13, 2023
DOI http://dx.doi.org/10.14218/ERHM.2023.00054
  • Exploratory Research and Hypothesis in Medicine
  • pISSN 2993-5113
  • eISSN 2472-0712
Back to Top

Schisanhenol: A Potential Drug for the Treatment of Cytokine Storm

Wenjun Qi, Dandan Shi, Ruojia Zhang, Xuehong Lin, Mengxue Lü, Yuang Zhang, Jihong Pan, Wei Chen, Luna Ge, Lin Wang
  • Reset Zoom
  • Download TIFF