v
Search
Advanced

Publications > Journals > Future Integrative Medicine> Article Full Text

  • OPEN ACCESS

Holistic Metabolomic Profiling of Chronic versus Acute Drug-induced Liver Injury

  • Jiabo Wang1,2,* ,
  • Zhuo Shi1,
  • Luge Wei1,3,
  • Ang Huang1,
  • Xingran Zhai1,
  • Ming Niu1,
  • Jing Xu4,
  • Jing Jing1,
  • Tingting He1,
  • Yuan Gao2,
  • Zhitao Ma2,
  • Xu Zhao1,
  • Junxing Hou4,
  • Yuming Guo1,
  • Zhaofang Bai1,
  • Man Gong1,
  • Zhengsheng Zou1,
  • Xiaohe Xiao1 and
  • Yuecheng Yu4,* 
 Author information 

Abstract

Background and Objectives

Drug-induced liver injury (DILI) can present as a chronic phenotype or acute course. However, there is a lack of research on the underlying mechanisms of chronic DILI as well as the definition of cut-off point. We aimed to profile holistic metabolic characteristics of chronic DILI and provide evidence for the cut-off point by serum metabolomics.

Methods

The sera of DILI patients were divided into Group I (0–6 months), Group II (6–12 months), and Group III (>12 months) based on the duration of liver injury. In total, 2,105 metabolites associated with the DILI duration were screened out as the holistic metabolomic signature (HMS). By unsupervised principal component analysis on the HMS dataset, the samples spontaneously represented a two-cluster pattern of the three groups, i.e., Group I as the first cluster and Group II/III as the second cluster, which suggested six months as the potential metabolomic cut-off point of DILI chronicity. Then, the differentiation ability of the metabolomic signature was validated in an independent cohort. We further screened out 23 most-associated metabolites as the metabolic fingerprint (MFP) for the DILI duration and constructed an eigenmetabolite by dimension reduction.

Results

The eigenmetabolite was significantly different in chronic versus acute DILI and was not related to the severity grade of liver injury. Pathway enrichment analysis underlined the enhanced metabolic pathways of lipids in chronic DILI, which are associated with energy metabolism remodeling and immune regulation balance.

Conclusions

MFP was different between chronic and acute DILI. Six months might be the potential metabolomic cut-off point in defining chronicity of DILI.

Keywords

Metabolomics, Characteristics, Chronicity, Mechanism, Cut-off point

Introduction

Although drug-induced liver injury (DILI) usually has an acute onset and short recovery period after withdrawal of culprit drug, it is reported that 3.4–18.9% of DILI patients might progress into chronicity.1–4 Research efforts have been made to cope with this disease on worldwide scale. However, there are obvious discrepancies in the definition (cut-off point) of chronicity in different international research communities and guidelines of DILI. Typically, the first DILI clinical guidelines issued by the American College of Gastroenterology (ACG) in 2014 defined chronic DILI as the failure of return of liver enzymes or bilirubin to pre-DILI baseline, and/or other signs or symptoms of ongoing liver disease (e.g., ascites, encephalopathy, portal hypertension, coagulopathy) 6 months after DILI onset.5 The cut-off point of 6 months was also quoted by the Chinese Society of Hepatology DILI guideline in 2015.6 In contrast, the European Association for the Study of the Liver (EASL) DILI Guideline issued in 20197 reported the cut-off point for chronic DILI as 12 months based on the Spanish DILI Registry study published in 2016.8 Most recently, the 2021 ACG DILI Guideline changed the cut-off point of chronicity to 6–9 months.9 These conditions cause significant bewilderment and uncertainty in research on chronic DILI. Notably, those cut-off points for chronicity of DILI are derived from clinical observation but have not been supported by any experimental evidence. Therefore, we believe that experimental evidence might help provide a more reliable and forceful definition for chronicity in DILI.

As the liver plays an important role in the body’s metabolism, progress of chronic liver injury usually involves persistent abnormalities in metabolic function.10 Significant variations have been found in the metabolomic profile in different phases of hepatic diseases.11,12 In the chronic disease phase, the metabolic function of the liver may represent specific adaptive shifts and reprogramming due to persistent hepatocyte injury, inflammation responses, and immune abnormality.13 Therefore, the systemic and non-targeted metabolomic profiling study on chronic DILI patients can provide a landscape to represent the holistic differences between acute and chronic DILI and, thus, help determine the cut-off point for chronicity and evaluate the underlying mechanisms of DILI chronicity.

Materials and methods

Study design

This observational study included two clinical centers with a total of 156 subjects. The study design is shown in Figure 1. Center 1 was the screening center, namely the Fifth Medical Center of PLA General Hospital (Beijing, China); and Center 2 was the external validation center, namely the Liver Diseases Center of General Hospital of Eastern Theater Command (Nanjing, China). DILI diagnosis was based on the ACG DILI Guidelines issued in 2021.9 All of the enrolled DILI patients must meet the causality criteria, specifically a RUCAM score ≥ 6 points. Patients with persistent elevations of liver enzymes or bilirubin, and/or imaging or histological data of liver injury in the 12-month follow-up visits from DILI diagnosis were considered as unrecovered DILI patients. The duration of DILI was defined as the period between DILI diagnosis and the last visit timepoint with unrecovered data. Patients with autoimmune, alcoholic, non-alcoholic, or viral liver diseases and other competitive etiologies were excluded. Please see the Supplementary File 1 for detailed enrollment information as well as inclusion and exclusion criteria. The study protocol was approved by the medical ethics committees of both research centers. Consent was obtained from all participants, and the protocols conformed to the ethical guidelines of the Declaration of Helsinki.

The study flowchart.
Fig. 1  The study flowchart.

DILI, drug-induced liver injury; TCP, tentative cut-off point.

In Center 1, we enrolled 121 DILI cases with follow-up visits over 12 months as the retrospective cohort (Table S1). Based on the duration of abnormal biochemical levels after drug withdrawal, these DILI cases were then divided into Group I (0–6 months), Group II (6–12 months), and Group III (>12 months). Serum samples were collected at the first examination for patients after admission to the hospital. In Center 2, we prospectively collected the serum samples of 14 healthy subjects and 21 diagnosed DILI patients, and follow-up visited the patients after 12 months (Table S2). These DILI cases were divided into two groups according to the tentative cut-off point (TCP), i.e. 6 months, as concluded from the Center 1 cohort.

Non-targeted metabolome profiling

With comprehensive and unbiased analysis, non-targeted metabolomic profiling was performed for all the serum samples to identify as many metabolites and cover as comprehensive metabolic pathways as possible. Non-targeted metabolome analysis was conducted based on the previous established methods.14 See details in the Supplementary File 1.

Unsupervised multivariate analysis and linear discrimination analysis in the retrospective cohort

We investigated the clustering pattern of the three groups using unsupervised multivariate statistical analysis, typically principal component analysis (PCA), which concentrates the dispersed variable information to the principal components. If Group II is located near Group III rather than Group I on the PCA plot, this would indicate that DILI cases with a duration of 6–12 months are similar to those with a duration of >12 months and that a cut-off point at 6 months would be reasonable to differentiate chronic DILI from acute DILI patients. Otherwise, the duration cut-off point would be 12 months. PCA was conducted with a combination of positive and negative ions using SIMCA -P 13.0 software.

Linear discriminant analysis (LDA) is a classical method for dimensionality reduction of supervised data. To find the potential metabolomic cut-off point, LDA models for 6 and 12 months were then compared for accuracy. The cut-off point was first assumed to be 6 months. A mathematical model grouped by 6 months was constructed by the LDA model using the MatLab 2018 software and applying 0–6 months DILI and >6 months DILI samples. The model was then used to re-predict the grouping of the 6–12 months DILI samples (there is discrepancy in European and US DILI guidelines with respect to these cases). If the prediction was >6 months, then the prediction was considered to be correct, and vice versa. Subsequently, the predictive accuracy of the model was calculated with 6 months as the cut-off point, then same procedure was performed with the cut-off point model of 12 months. Finally, the LDA model with higher predictive accuracy was selected, so as to further justify the spontaneous grouping results of the aforementioned PCA analysis and to comprehensively determine the TCP of chronic DILI.

Validation of cut-off point in the external prospective cohort

The TCP was then validated in the Center 2 cohort. DILI cases in Center 2 were diagnosed and followed up (over 12 months); patients that recovered within TCP (i.e., 6 months) were diagnosed with acute DILI, and patients that recovered after TCP were diagnosed with chronic DILI. Furthermore, the same method was used for metabolome analysis of all samples in Center 2. We investigated the clustering pattern of the two groups by PCA to observe if there is an acceptable separation of the two groups and to validate the reliability of the cut-off point.

Metabolic pathway enrichment analysis on duration-related metabolites

The screened metabolites were subjected to pathway enrichment analysis. See details in the Supplementary File 1.

Statistical analysis

Continuous data that conform to the normal distribution were represented as mean ± standard deviation, and the t-test was used for comparison between groups. Otherwise, data was shown by median and quartiles, and the non-parametric test was adopted for comparison between groups.

Results

Clinical characteristics of different duration groups

In Center 1, the median age of enrolled DILI patients was 49 years with an age distribution range of 19–79 years and a male-female ratio of 1:3.5 with an obvious female predominance in general. No difference in age distribution or sex ratio was observed within the three groups. Some biochemical indices changed significantly between Group I and Group III, including alanine aminotransferase, aspartate aminotransferase, alkaline phosphatase, total bilirubin, direct bilirubin, cholinesterase, and international normalized ratio. However, there was no difference between Group II and Group III with respect to all the biochemical indices (Table 1). The creatinine (Cr), immunoglobulins (IgA, IgM and IgG), and positive rate of autoantibodies level were not significantly different within the three groups. The clinical characteristics in Center 2 were the same as those in Center 1 (Table S3).

Table 1

Clinical characteristics of the DILI groups by duration in the retrospective cohort of Center 1a

CharacteristicTotal (n = 121)Group I 0–6 M DILI (n = 53)Group II 6–12 M DILI (n = 18)Group III >12 M DILI (n = 50)Reference valuesp-value
WholeI vs IIII vs IIII vs III
Median age/Yr (P25, P75)49 (40, 54)47 (39, 54)50 (42, 52)49 (40, 57)0.634
Female/n (%)94 (77.7)37 (69.8)15 (83.3)42 (84.0)0.187
ALT/U·L−1 (P25, P75)59 (23, 150)89 (39, 279)49 (32, 188)32 (16, 80)5–350.0000.5230.4240.000
AST/U·L−1 (P25, P75)66 (29, 165)109 (45, 282)56 (30, 239)38 (23, 107)8–400.0020.9430.4080.002
ALP/U·L−1 (P25, P75)111 (87, 159)133 (105, 181)104 (79, 178)97 (74, 136)40–1500.0030.2411.0000.002
TBil/µmol·L−1 (P25, P75)19 (11, 56)53 (17, 194)16 (11, 34)13 (9, 19)3.4–20.50.0000.0190.6230.000
DBil/µmol·L−1 (P25, P75)11 (4, 45)44 (11, 150)8 (4, 19)4 (3, 11)0–6.80.0000.0140.3600.000
ChE/U·L−1 (P25, P75)5,746 (4,393, 7,144)4,936 (3,806, 6,180)5,996 (4,971, 7,017)6,525 (5,501, 7,619)5,000–12,0000.0000.2600.8090.000
INR/IU (P25, P75)0.96 (1.03, 0.90)1.00 (0.92, 1.11)0.96 (0.93, 1.03)0.92 (0.88, 1.01)0.8–1.20.0011.0000.0870.001
Cr/µmol·L−1 (P25, P75)61 (55, 68)61 (55, 68)61 (53, 66)61 (56, 68)53–970.977
IgA/g·L−1 (P25, P75)2.20 (1.69, 2.89)2.19 (1.81, 2.91)2.16 (1.67, 2.63)2.22 (1.63, 3.05)0.7–4.00.804
IgG/g·L−1 (P25, P75)13.36 (10.34, 16.90)14.50 (9.79, 20.20)12.19 (10.61, 15.56)12.72 (10.38, 16.14)7.23–16.60.357
IgM/g·L−1 (P25, P75)1.18 (0.81, 1.64)1.11 (0.65, 1.50)1.18 (0.74, 1.81)1.31 (0.91, 1.78)0.4–2.30.201
Positive rate of autoantibody*/%454553460.921
Injury type, n (%)
  HC2918 (33.9)4 (22.2)7 (14.0)
  MIX2613 (24.6)5 (27.8)8 (16.0)
  CS6622 (41.5)9 (50)35 (70)

Unsupervised clustering of the duration groups by PCA

The PCA of serum samples of Center 1 showed that the three duration groups were roughly divided into two clusters on the PCA plot in both ESI (Electron Spray Ionization) + and ESI- mode (Fig. 2a). In the ESI+ mode, Group II was mainly distributed in the lower left region accompanied with Group III, while Group I was mainly distributed in the upper right region. Compared with Group I, Group II was closer to Group III in the ESI- mode as well (Fig. S1). Then, the significant differential metabolites were screened, which revealed more differential metabolites between Group II and Group I than between Group II and Group III (Fig. 2b).

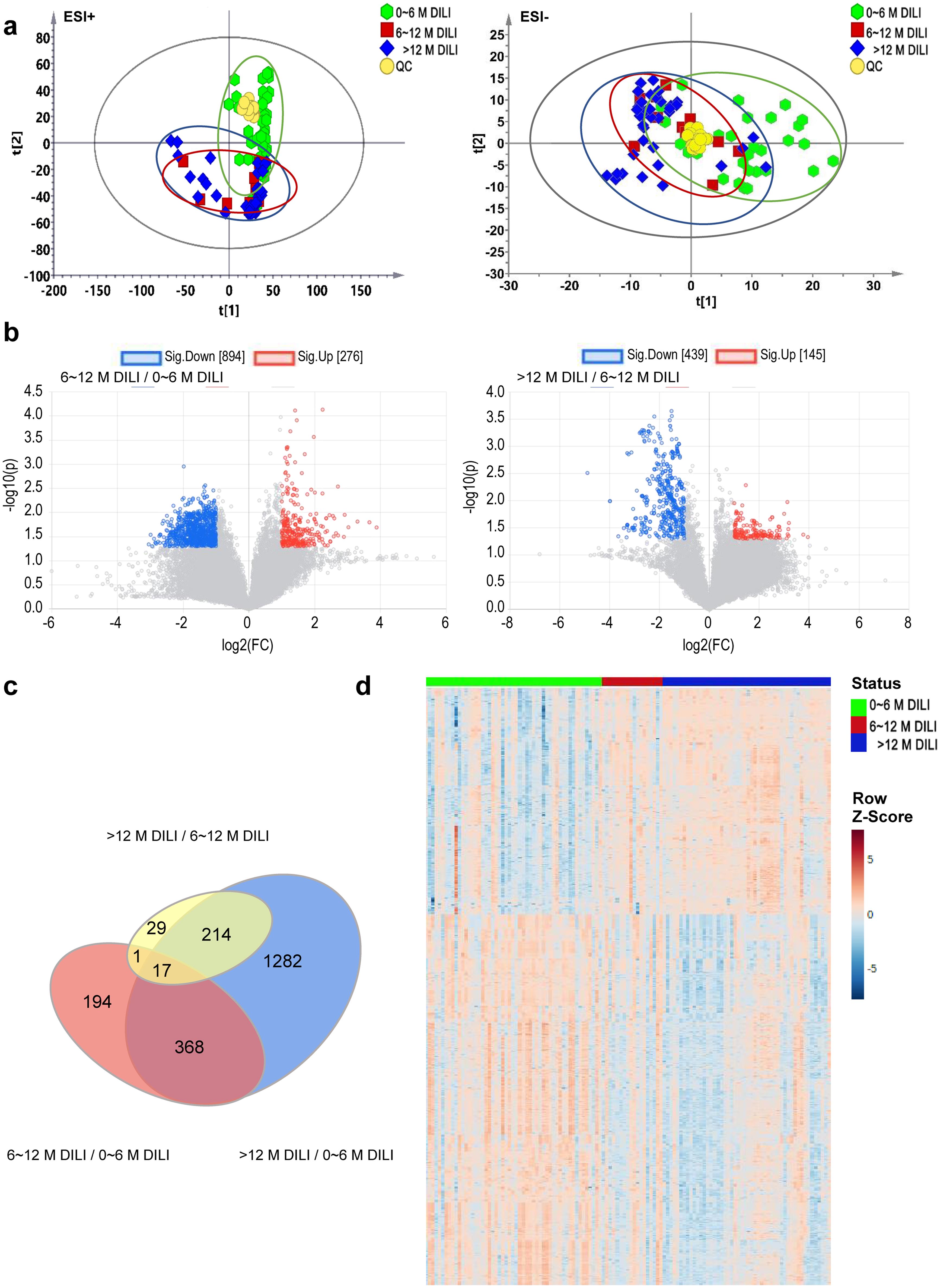
The metabolic profile of DILI groups with different liver injury duration.
Fig. 2  The metabolic profile of DILI groups with different liver injury duration.

(a) Principal components analysis of the metabolites across the four study groups. (b) Metabolite ions with the fold change value >2 and p < 0.05 were marked with colored plots in ESI+ mode. (c) The Venn diagram of metabolites with significant differences within each two groups. (d) Supervised clustering analysis in three groups with all metabolites with significant differences. DILI, drug-induced liver injury; ESI, Electron Spray Ionization.

Metabolomic features related to the duration of DILI

As shown in Figure 2c, a total of 2,105 differentially expressed metabolites were screened when making pairwise comparisons of the three groups, as the holistic metabolomic signature (HMS) associated with the duration of DILI. Among them, 580, 261 and 1,881 significantly different serum metabolites were screened when comparing Group I versus Group II, Group II versus Group III, and Group I versus Group III, respectively. A cluster heatmap was prepared to visualize the serum metabolism level of HMS in three groups (Fig. 2d). The result showed that the metabolism level of HMS in the 6–12 months group was more similar to that in the >12 months group than the 0–6 months group.

LDA test on cut-off point for chronicity in DILI

We used HMS as liver injury duration-related metabolic features and performed unsupervised multivariate analysis. Per the results in Fig. 3a, if we divide the patients into the 0–6 months group and the >6 months group according to the 6-month cut-off point of the 2014 ACG DILI Guidelines,5 we can see that the two groups can be basically separated. However, if the cases are divided into two groups (0–12 months and >12 months) according to the 12-month cut-off point of the 2019 EASL DILI Guidelines,7 a considerable number of samples in the 0–12 months group overlaps with those in the >12 months group. Intuitively, the 6-month cut-off point seems more suitable to distinguish between acute and chronic DILI.

Unsupervised multivariant analysis on the clustering pattern of DILI groups with different liver injury duration and predictive accuracy and external validation in the prospective cohort of Center 2 by LDA modelling at different cut-off points.
Fig. 3  Unsupervised multivariant analysis on the clustering pattern of DILI groups with different liver injury duration and predictive accuracy and external validation in the prospective cohort of Center 2 by LDA modelling at different cut-off points.

(a) PCA plots of 0–6 M DILI and >6 M DILI groups and PCA plot of 0–12 M DILI and >12 M DILI groups. (b) Scatter plot of samples based on the modeled cut-off values with different cut-off timepoints. Blank circles indicate the false predicted samples, and solid circles indicate the true prediction. (c) Predictive accuracy (%) of the LDA models with different cut-off timepoints. (d) PCA plot of 0–6 M DILI and >6 M DILI groups. (e) ROC diagram of LDA model in discriminating 0–6 M DILI and >6 M DILI groups. DILI, drug-induced liver injury; LDA, Linear Discriminant Analysis; PCA, principal component analysis; ROC, Receiver Operating Characteristic.

The Center 1 cases were then mathematically modeled using the LDA method, which can estimate a mathematical cut-off value as the differentiating point to predict acute or chronic DILI. When using 6 months as the cut-off point (Fig. 3b, left column), it revealed a relatively good internal prediction for those DILI patients with liver injury duration of 6–12 months. The accuracy for such prediction was 77.8% (Fig. 3c, left column). By contrast, when using 12 months as the cut-off point, the prediction was not good at all (Fig. 3b and c, right columns). Collectively, these results suggest that using 6 months as a cut-off point for chronicity of DILI might be more reasonable than 12 months. Thus, we considered 6 months as the TCP of chronic DILI.

Validation of the tentative cut-off point

Based on the TCP of 6 months for DILI chronicity, we further included prospective cohort samples from Center 2 and divided them into acute and chronic DILI groups with TCP. The unsupervised PCA results showed that the 0–6 months DILI group could be well discriminated from the >6 months DILI group in Center 2 (Fig. 3d). The discriminating accuracy and performance of the 6-month cut-off point was further investigated by the LDA model. The area under the Receiver Operating Characteristic curve was 1 (Fig. 3e), with a sensitivity = 1 and specificity = 0.67. The discrimination between 0–6 months DILI and >6 months DILI was desirable, which validates the study’s conclusion of Center 1 and setting 6 months as the TCP.

Differential expression profiles associated with duration of liver injury

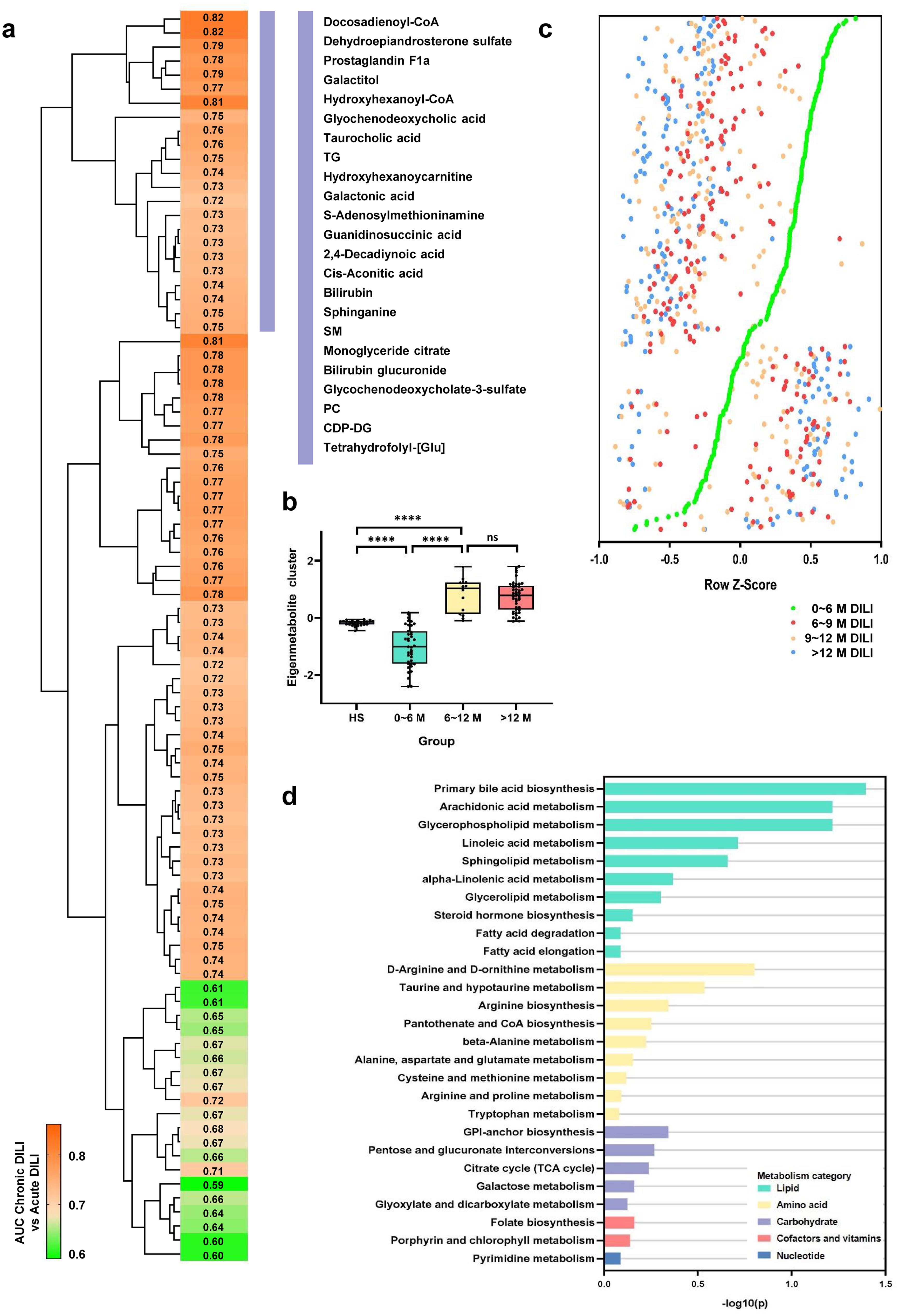
We screened the most significantly differential metabolites according to 6 months as the cut-off point for DILI chronicity. A total of 89 metabolites were annotated. The AUC (Area Under Curve) value of each metabolite was calculated to assess their discriminating performance in differentiating chronic DILI from acute DILI. The AUC values and corresponding p-values were used for hierarchical cluster analysis, which identified two clusters (Fig. 4a). The first cluster included 23 metabolites having a highly significant association with chronic DILI (AUC values ranging from 0.72 to 0.82, and significant p-values were smaller). The second cluster consisted of 66 metabolites with relatively low association to chronic DILI. Thus, the 23 most-associated metabolites were considered as the metabolic fingerprint (MFP) for the liver injury duration of DILI. Detailed information of these metabolites is summarized in Table S4. Furthermore, we computed an eigenmetabolite (i.e., a value that is representative of the MFP) and correlated the eigenmetabolite from healthy status to different DILI duration.15 Compared with healthy volunteers, the eigenmetabolite of acute DILI was lower, but those of chronic DILI were higher with no significant differences between 6–12 months and >12 months DILI (Fig. 4b).

Identification of a unique chronic DILI-associated metabolic fingerprint and its behavior in different groups of patients.
Fig. 4  Identification of a unique chronic DILI-associated metabolic fingerprint and its behavior in different groups of patients.

(a) Hierarchical cluster analysis of the area under the receiver-operating-characteristic curve indicating the discriminating performance of each of the 89 annotated metabolites in differentiating chronic DILI from acute DILI. Vertical purple bar represents the eigenmetabolite of the 23-metabolite cluster highly associated with chronic DILI (>6 M). (b) The eigenmetabolite of the 23-metabolite cluster across four groups, including patients with healthy subjects (HS), acute DILI (0–6 M), patients with chronic DILI (6–12 M) and patients with chronic DILI (>12 M). (c) Cleveland plots of the differentially expressed metabolites. The whole set of annotated metabolites are ranked according to their average expression (row Z-Score) in 0–6 M DILI group (the highest average on the top, and the lowest on the bottom). The Z-score in 6–9 M, 9–12 M and >12 M are also shown. (d) Pathway enrichment of all annotated differential metabolites. DILI, drug-induced liver injury.

We represented the relative expression of all annotated metabolites in different DILI duration groups (Fig. 4c). Not surprisingly, the metabolites expression profiles of all >6 months DILI groups showed a separated trend from the acute DILI group. There were no significant expression differences between 6–9 months, 9–12 months, and >12 months DILI. The enrichment pathway of annotated metabolites indicated the alteration of lipids, amino acids, carbohydrates, cofactors, and nucleotides metabolism (Fig. 4d).

Pathways analysis

MFP was used for further analysis, and the metabolites outlines of chronic DILI-associated MFP are shown in Fig. 5a. Compared with acute DILI, many lipids in MFP showed up-regulated alteration, while some bile acids were reduced. In addition, it highlighted the galactose, amino acids, and citrate cycle-related metabolites. To fully understand the alteration during the DILI chronicity, we drew the metabolic pathways with the most associated metabolites (Fig. 5b). The result exhibits the interaction between different metabolic pathways and indicates the potential mechanisms of chronic DILI with varieties of lipids metabolism disorders, abnormal bile acids biosynthesis, inhibited amino acids metabolism, and obstructed citrate cycle.

Metabolites outline of chronic DILI-associated fingerprint and metabolic pathways analysis.
Fig. 5  Metabolites outline of chronic DILI-associated fingerprint and metabolic pathways analysis.

(a) Yellow and green bars represent the expression level of metabolites in chronic DILI and acute DILI, respectively. (b) Compared with acute DILI, yellow boxes indicate the higher expression level of metabolites, while blue boxes manifest the lower expression level in chronic DILI. Abbreviation: PC, Phosphatidylcholine (3:0/3:0); CDP-DG, 1,2-Diacyl-sn-glycero-3-cytidine-5′-diphosphate; DILI, drug-induced liver injury; TG, Triacylglycerol (16:1/18:0/ 20:4); SM, Sphingomyelin (18:0/24:1). LPC 16:0/0:0, Lysophosphatidylcholine (16:0/0:0); PC 22:6/18:4, Phosphatidylcholine (22:6/18:4); PE 16:1/22:4, Phosphatidylethanolamine (16:1/22:4); THF-Glu, Tetrahydrofolyl-Glutamate; Hydroxyprolyl-Tyr, Hydroxyprolyl- Tyrosine; Hydroxyprolyl-Trp, Hydroxyprolyl-Tryptophan; CA, Cholate; CDCA, Chenodeoxycholate; GCDCA sulfate, Glycochenodeoxycholate-3-sulfate; GCA, Glycocholate; TCA, Taurocholate; TCDCA, Taurochenodeoxycholate; GCDCA, Glyochenodeoxycholate; DCA, Deoxycholate; LCA, Lithocholate; GDCA, Glyodeoxycholate; TDCA, Taurodeoxycholate; GLCA, Glyolithocholate.

Discussion

Although many important efforts have been made to characterize and define chronicity in DILI, the cut-off point for chronicity is still controversial.16–24 In the present study, we tried to explore the spontaneous and natural clustering of serum holistic metabolomic profiles of DILI patients to find objective evidence for the cut-off point. Through the unsupervised analysis of the HMS of 2,105 metabolites, the three DILI groups spontaneously displayed a two-cluster pattern. Moreover, the 6–12 months DILI group tended to be similar to the >12 months DILI group, which had a chronic tendency and could be considered as chronic DILI. The following modeling results also demonstrated that the cut-off point at 6 months was better than 12 months to define acute and chronic DILI patients, which was further verified prospectively in an external cohort from another clinical center independently. Our results provide key experimental evidence to support 6 months as the potential metabolomic cut-off point for defining chronicity in DILI, supporting the 2014 ACG DILI Guidelines5 but not the 2019 EASL Guidelines7 and 2021 ACG Guidelines.9 A definition of 12 months is, of course, not incorrect, but it may lead to fewer treatment opportunities or delayed treatment for patients with persistent liver injury of 6–12 months. Since it is challenging to distinguish self-sustained persistence from potentially progressive chronic liver injury, it may be necessary to monitor patients with chronic tendency more frequently (i.e., 6–12 months DILI group).

Current literature does not provide a comprehensive understanding of the mechanisms of DILI chronicity. Therefore, this research provides insights to better comprehend DILI chronicity. Herein, we observed significantly increased levels of lipid metabolism (arachidonic acid, glycerophospholipids, fatty acids and sphingolipids metabolism pathways) in chronic DILI. Lipid metabolism plays a crucial role in inflammatory reactions, cellular signal transduction, and other physiological functions.25–27 Cytidine diphosphate-diacylglycerol (CDP-DG) is a key regulatory molecule in glycerophospholipids biosynthesis, which could regulate immune functions, resulting in the prevention of pathogenesis and development of liver injury.28–30 From this view, the lower level of CDP-DG in chronic DILI indicates less potent but persistent activation in immunology. The fatty acids in phosphatidylcholines could be largely used in the arachidonic acid pathway, which is consistent with the increase of Prostaglandin F1α. The lipid metabolism reprogramming could suggest an adaptive alteration in chronic DILI to resist persistent or repeated damage and manifested fluctuating biochemical indicators. In addition, the abnormal amino acids metabolism and citrate cycle could be responsible for the dysfunction of energy production and supply to cell repair and immune regulation. Taken together, the enriched pathways represent the diverse remodeling patterns of either acute or chronic DILI, which adapt to the different courses of injury. Considering the vital role of metabolic reprogramming in liver disease progression, we are interested to know if interventions of metabolic targets or pathways may achieve therapeutic benefit in preventing or avoiding the progression of chronic DILI in future studies.

One of the limitations of this study is the cross-sectional nature in the collection of DILI samples from the screening center. We performed independent validation through another prospective cohort from an external clinical center, but further independent cohorts with large sample size are needed to validate the metabolomic cut-off point and gain consensus within international research communities. Other factors like the microbiome, diet, and changes induced by DILI agents may contribute to the metabolome, which warrants further research. In summary, this work offers the first experimental evidence to elucidate the proper metabolomic cut-off point in defining chronicity for DILI.

Conclusions

In this study, we report, for the first time, the natural and spontaneous clusters of DILI patients by duration based on the holistic metabolomic profiling of chronic and acute DILI. Notably, the metabolomics data support the definition of 6 months for DILI chronicity by the former ACG DILI Guidelines rather than 12 months by the latest EASL Guidelines. These results were independently verified in an external clinical center. To our knowledge, this is the first paper to discuss the definition of chronicity in DILI using experimental data of real-world patients with a large number of samples.

Supporting information

Supplementary material for this article is available at https://doi.org/10.14218/FIM.2022.00057 .

Supplementary File 1

Supplementary Methods.

(DOCX)

Table S1

Characteristics of Enrolled Subjects Who Were Finally Adjudicated to Have DILI in Center 1 (n = 121).

(DOCX)

Table S2

Characteristics of Enrolled Subjects Who Were Finally Adjudicated to Have DILI in Center 2 (n = 21).

(DOCX)

Table S3

Clinical characteristics of the DILI groups and healthy subjects in Center 2.

(DOCX)

Table S4

The detail information of 23 metabolites in metabolomic fingerprint associated with chronic DILI.

(DOCX)

Fig. S1

Screening of serum metabolites related to the duration of DILI. (a) Metabolite ions with the fold change (FC) value >2 and P <0.05 were marked with colored plots in ESI- mode. (b) Metabolite ions with variable importance for the projection (VIP) value >1 and |p(corr)| >0.5 were marked with yellow plots.

(DOCX)

Abbreviations

ACG: 

American College of Gastroenterology

AUC: 

Area Under Curve

CDP-DG: 

Cytidine diphosphate-diacylglycerol

DILI: 

drug-induced liver injury

EASL: 

European Association for the Study of the Liver

ESI: 

Electron Spray Ionization

HMS: 

holistic metabolomic signature

LDA: 

Linear Discriminant Analysis

MFP: 

metabolic fingerprint

PCA: 

principal component analysis

ROC: 

Receiver Operating Characteristic

TCP: 

tentative cut-off point

Declarations

Acknowledgement

The authors acknowledged Yan Liu for her support and assistance on the biobank sample collection.

Ethical statement

This study was approved by the medical ethics committees of the Fifth Medical Center of PLA General Hospital (Beijing, China) and the Liver Diseases Center of General Hospital of Eastern Theater Command (Nanjing, China). The consent was obtained from all participants, and the protocols conformed to the ethical guidelines of the Declaration of Helsinki.

Data sharing statement

The dataset used to support the findings of this study is included within the supplementary information file.

Funding

This work was supported by the National Natural Science Foundation of China (82074112, 81721002, 81630100, U21A20412, 82104702, and 81503350), Beijing Talent Youth Science Foundation (JQ21026), and Innovation Team and Talents Cultivation Program of National Administration of Traditional Chinese Medicine (ZYYCXTD-C-202005).

Conflict of interest

JBW and XHX are serving as the Editors-in-Chief, ZFB is serving as the editorial board member, and YG and ZTM are serving as the managing editor of Future Integrative Medicine. All of them were not involved in the editorial evaluation or decision to accept this article for publication. The other authors have no relevant financial or non-financial interests to disclose.

Authors’ contributions

All authors contributed to the study’s conception and design. Study concept and design (JBW, YCY, ZSZ and XHX), analysis and interpretation of data (JBW, ZS, LGW, YMG and ZFB), acquisition of data (ZS, LGW, XRZ, MN, YG, ZTM and XZ), execution of experiments (ZS, LGW, XRZ, MN, YG, ZTM and XZ), recruitment and diagnosis of the patients (AH, JX, JJ, TTH, JXH and MG), drafting the manuscript (ZS and LGW), critical revision of the manuscript (JBW, YMG, ZFB, YCY, ZSZ and XHX), study supervision (JBW, YCY, ZSZ and XHX), obtained funding (YCY, ZSZ and XHX). All authors read and approved the final manuscript.

References

  1. Björnsson E, Davidsdottir L. The long-term follow-up after idiosyncratic drug-induced liver injury with jaundice. J Hepatol 2009;50(3):511-557 View Article PubMed/NCBI
  2. Fontana RJ, Hayashi PH, Gu J, Reddy KR, Barnhart H, Watkins PB, et al. Idiosyncratic drug-induced liver injury is associated with substantial morbidity and mortality within 6 months from onset. Gastroenterology 2014;147(1):96-108.e4 View Article PubMed/NCBI
  3. Wang CY, Deng Y, Li P, Zheng S, Chen G, Zhou G, et al. Prediction of biochemical nonresolution in patients with chronic drug-induced liver injury: A large multicenter study. Hepatology 2022;75(6):1373-1385 View Article PubMed/NCBI
  4. Wang JB, Huang A, Wang Y, Ji D, Liang QS, Zhao J, et al. Corticosteroid plus glycyrrhizin therapy for chronic drug- or herb-induced liver injury achieves biochemical and histological improvements: a randomised open-label trial. Aliment Pharmacol Ther 2022;55(10):1297-1310 View Article PubMed/NCBI
  5. Chalasani NP, Hayashi PH, Bonkovsky HL, Navarro VJ, Lee WM, Fontana RJ, et al. ACG Clinical Guideline: the diagnosis and management of idiosyncratic drug-induced liver injury. Am J Gastroenterol 2014;109(7):950-966 View Article PubMed/NCBI
  6. Yu YC, Mao YM, Chen CW, Chen JJ, Chen J, Cong WM, et al. CSH guidelines for the diagnosis and treatment of drug-induced liver injury. Hepatol Int 2017;11(3):221-241 View Article PubMed/NCBI
  7. European Association for the Study of the Liver. EASL Clinical Practice Guidelines: Drug-induced liver injury. J Hepatol 2019;70(6):1222-1261 View Article PubMed/NCBI
  8. Medina-Caliz I, Robles-Diaz M, Garcia-Muñoz B, Stephens C, Ortega-Alonso A, Garcia-Cortes M, et al. Definition and risk factors for chronicity following acute idiosyncratic drug-induced liver injury. J Hepatol 2016;65(3):532-542 View Article PubMed/NCBI
  9. Chalasani NP, Maddur H, Russo MW, Wong RJ, Reddy KR, Practice Parameters Committee of the American College of Gastroenterology. ACG Clinical Guideline: Diagnosis and Management of Idiosyncratic Drug-Induced Liver Injury. Am J Gastroenterol 2021;116(5):878-898 View Article PubMed/NCBI
  10. Heymann F, Tacke F. Immunology in the liver–from homeostasis to disease. Nat Rev Gastroenterol Hepatol 2016;13(2):88-110 View Article PubMed/NCBI
  11. Weng X, He Y, Visvabharathy L, Liao CM, Tan X, Balakumar A, et al. Crosstalk between type II NKT cells and T cells leads to spontaneous chronic inflammatory liver disease. J Hepatol 2017;67(4):791-800 View Article PubMed/NCBI
  12. Jha AK, Huang SC, Sergushichev A, Lampropoulou V, Ivanova Y, Loginicheva E, et al. Network integration of parallel metabolic and transcriptional data reveals metabolic modules that regulate macrophage polarization. Immunity 2015;42(3):419-430 View Article PubMed/NCBI
  13. Poznanski SM, Barra NG, Ashkar AA, Schertzer JD. Immunometabolism of T cells and NK cells: metabolic control of effector and regulatory function. Inflamm Res 2018;67(10):813-828 View Article PubMed/NCBI
  14. Zhang L, Liu X, Tu C, Li C, Song D, Zhu J, et al. Components synergy between stilbenes and emodin derivatives contributes to hepatotoxicity induced by Polygonum multiflorum. Xenobiotica 2020;50(5):515-525 View Article PubMed/NCBI
  15. Moreau R, Clària J, Aguilar F, Fenaille F, Lozano JJ, Junot C, et al. Blood metabolomics uncovers inflammation-associated mitochondrial dysfunction as a potential mechanism underlying ACLF. J Hepatol 2020;72(4):688-701 View Article PubMed/NCBI
  16. Bénichou C. Criteria of drug-induced liver disorders. Report of an international consensus meeting. J Hepatol 1990;11(2):272-276 View Article PubMed/NCBI
  17. Andrade RJ, Lucena MI, Kaplowitz N, García-Muņoz B, Borraz Y, Pachkoria K, et al. Outcome of acute idiosyncratic drug-induced liver injury: Long-term follow-up in a hepatotoxicity registry. Hepatology 2006;44(6):1581-1588 View Article PubMed/NCBI
  18. Fontana RJ, Watkins PB, Bonkovsky HL, Chalasani N, Davern T, Serrano J, et al. Drug-Induced Liver Injury Network (DILIN) prospective study: rationale, design and conduct. Drug Saf 2009;32(1):55-68 View Article PubMed/NCBI
  19. Aithal GP, Watkins PB, Andrade RJ, Larrey D, Molokhia M, Takikawa H, et al. Case definition and phenotype standardization in drug-induced liver injury. Clin Pharmacol Ther 2011;89(6):806-815 View Article PubMed/NCBI
  20. Fontana RJ, Hayashi PH, Barnhart H, Kleiner DE, Reddy KR, Chalasani N, et al. Persistent liver biochemistry abnormalities are more common in older patients and those with cholestatic drug induced liver injury. Am J Gastroenterol 2015;110(10):1450-1459 View Article PubMed/NCBI
  21. Björnsson E, Kalaitzakis E, Av Klinteberg V, Alem N, Olsson R. Long-term follow-up of patients with mild to moderate drug-induced liver injury. Aliment Pharmacol Ther 2007;26(1):79-85 View Article PubMed/NCBI
  22. Borraz Y, Fernandez M, Garcia-Munoz B. Would it be desirable to modify the cut-off point for definition of chronicity in drug-induced liver injury (DILI)? 61st Annual Meeting of the American Association for the Study of Liver Diseases; 2010, Oct 30-Nov 2; Boston, USA. A270.
  23. Chalasani N, Fontana RJ, Bonkovsky HL, Watkins PB, Davern T, Serrano J, et al. Causes, clinical features, and outcomes from a prospective study of drug-induced liver injury in the United States. Gastroenterology 2008;135(6):1924-1934.e1-4 View Article PubMed/NCBI
  24. Uetrecht J. Mechanistic Studies of Idiosyncratic DILI: Clinical Implications. Front Pharmacol 2019;10:837 View Article PubMed/NCBI
  25. Wada J. Reprogramming of metabolism in immune-mediated cells. Diabetol Int 2017;8(3):244-247 View Article PubMed/NCBI
  26. Slack M, Wang T, Wang R. T cell metabolic reprogramming and plasticity. Mol Immunol 2015;68(2 Pt C):507-512 View Article PubMed/NCBI
  27. Matsubara T, Tanaka N, Patterson AD, Cho JY, Krausz KW, Gonzalez FJ. Lithocholic acid disrupts phospholipid and sphingolipid homeostasis leading to cholestasis in mice. Hepatology 2011;53(4):1282-1293 View Article PubMed/NCBI
  28. Murray PJ, Rathmell J, Pearce E. SnapShot: Immunometabolism. Cell Metab 2015;22(1):190-190.e1 View Article PubMed/NCBI
  29. Nakagawa Y, Rüstow B, Rabe H, Kunze D, Waku K. The de novo synthesis of molecular species of phosphatidylinositol from endogenously labeled CDP diacylglycerol in alveolar macrophage microsomes. Arch Biochem Biophys 1989;268(2):559-566 View Article PubMed/NCBI
  30. Rüstow B, Schlame M, Rabe H, Reichmann G, Kunze D. Species pattern of phosphatidic acid, diacylglycerol, CDP-diacylglycerol and phosphatidylglycerol synthesized de novo in rat liver mitochondria. Biochim Biophys Acta 1989;1002(2):261-263 View Article PubMed/NCBI

About this Article

Cite this article
Wang J, Shi Z, Wei L, Huang A, Zhai X, Niu M, et al. Holistic Metabolomic Profiling of Chronic versus Acute Drug-induced Liver Injury. Future Integr Med. 2023;2(2):64-74. doi: 10.14218/FIM.2022.00057.
Copy        Export to RIS        Export to EndNote
Article History
Received Revised Accepted Published
December 5, 2022 January 17, 2023 March 13, 2023 April 24, 2023
DOI http://dx.doi.org/10.14218/FIM.2022.00057
  • Future Integrative Medicine
  • pISSN 2993-5253
  • eISSN 2835-6357
Back to Top

Holistic Metabolomic Profiling of Chronic versus Acute Drug-induced Liver Injury

Jiabo Wang, Zhuo Shi, Luge Wei, Ang Huang, Xingran Zhai, Ming Niu, Jing Xu, Jing Jing, Tingting He, Yuan Gao, Zhitao Ma, Xu Zhao, Junxing Hou, Yuming Guo, Zhaofang Bai, Man Gong, Zhengsheng Zou, Xiaohe Xiao, Yuecheng Yu
  • Reset Zoom
  • Download TIFF